
关于开展2019年粘胶纤维企业规范公告申报工作的通知
各市、省直管县经信局:
根据工业和信息化部《关于开展2019年粘胶纤维企业规范公告申报工作的通知》(工消费函〔2019〕167号,以下简称《通知》)要求,现就做好我省粘胶纤维企业规范公告申报工作有关事项通知如下:
一、请各市、省直管县经信局按照《通知》(见附件1)要求,积极组织本地区符合申报条件的企业申报,以企业自愿申报为原则,指导申报企业认真如实填报《粘胶纤维行业规范条件公告申请书》(见附件2),正式行文随附企业申报材料(一式三份,并提供电子文档)于8月23日前报送我厅(消费品工业处)。
二、我厅收到粘胶纤维企业申报材料后,将对企业申报材料进行审核,对通过审核的企业推荐上报工业和信息化部消费品工业司。
联系人:蔡传林,
联系电话:0551-62871891,
电子邮箱:caichuanlin@ahjxw.gov.cn。
附件:
1. 关于开展2019年粘胶纤维企业规范公告申报工作的通知
2. 粘胶纤维行业规范条件公告申请书
安徽省经济和信息化厅
2019年7月4日
附件1:关于看展2019年粘胶纤维企业规范公告申报工作的通知


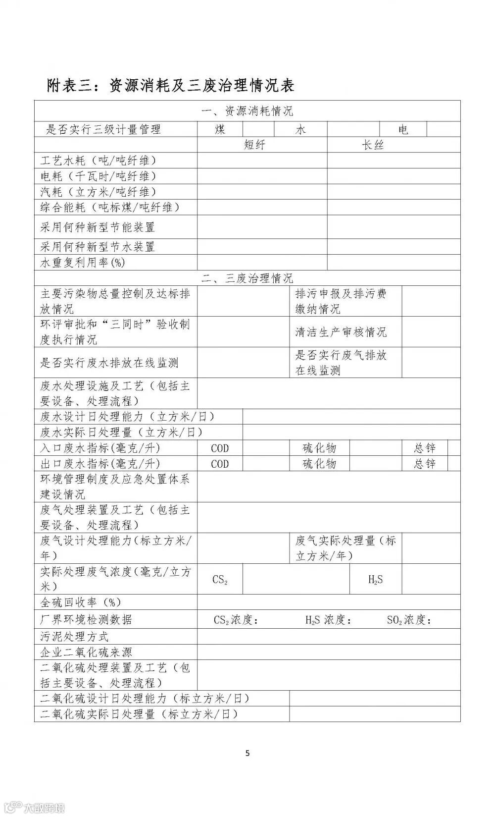
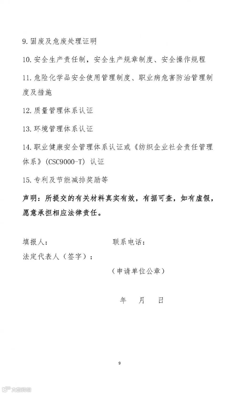
附件2:粘胶纤维行业规范条件公告申请书









往期回顾
Review of previous periods
申报 | 2019年芜湖市“专精特新”中小企业申报工作启动
招聘 | 高景咨询2019年招募计划(内附岗位详情)
来源:安徽省经济和信息化厅
编辑:安徽双创服务平台
如文章对你或身边的朋友有帮助,
请点赞或转发!
若企业需要了解更多相关信息,
欢迎致电平台服务热线
400-0303-108
| 安徽双创服务平台 |
服务双创,共赢未来

点击↓阅读原文,了解更多

