
来源:皖企微云官方微信公众号
排版:安徽双创服务平台
说明
为提高惠企扶持政策知晓度,推进政策落实落地,根据安徽省经济和信息化厅统一部署,省经信厅中小企业局、企业发展服务处和省中小企业发展促进中心共同将27项惠企政策整理汇编成《安徽省经济和信息化厅惠企政策申报指南》。每条政策包括支持方式、申报条件、申报材料、申报流程、申报联系人和联系电话等。从2020年4月2日开始本《指南》陆续发布,帮助企业用好、用足政策,助力企业实现转型升级创新发展。
目 录
(一)省智能工厂和数字化车间认定和奖补
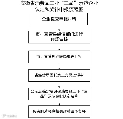
(二)省消费品工业“三品”示范企业认定和奖补
(三)“安徽工业精品”认定和奖补
(四)省工业和信息化领域标准化示范企业认定和奖补
(五)省技术创新示范企业认定和奖补
为提高惠企扶持政策知晓度,推进政策落实落地,根据安徽省经济和信息化厅统一部署,省经信厅中小企业局、企业发展服务处和省中小企业发展促进中心共同将27项惠企政策整理汇编成《安徽省经济和信息化厅惠企政策申报指南》。每条政策包括支持方式、申报条件、申报材料、申报流程、申报联系人和联系电话等。从2020年4月2日开始本《指南》陆续发布,帮助企业用好、用足政策,助力企业实现转型升级创新发展。
三、认定申报材料
1. 提供安徽省智能工厂申报书或安徽省数字化车间申报书。
2. 企业上年经会计师事务所审计的财务审计报告原件扫描件,包括审计报告正文(含会计师事务所盖章和注册会计师签字)、财务报表(资产负债表、利润表或损益表、现金流量表)、报表附注。
3. 工厂或车间内智能设备、控制系统、软件的购置清单及购置发票原件扫描件。
4. 能够突出反映企业智能工厂或数字化车间的电子照片(大小不低于5M,像素不低于800万,张数不少于10张,并附照片说明性文字)。
四、奖补申报材料
按照当年制造强省政策实施细则要求办理。
五、认定和奖补流程

六、联系人和联系方式
省经信厅装备处:叶玉律,电话:0551-62871868
六、联系人和联系方式
省经信厅消费品处:程效春,电话:0551-62871825
(三)“安徽工业精品”认定和奖补
对“安徽工业精品”每个给予一次性奖补20万元。
二、认定申报条件
1. 企业为我省行政区域内登记注册,具备独立法人资格的规上企业。
2. 企业建有技术中心或工业设计中心等有关研发创新平台。
3. 企业综合管理体系健全,已通过所需各类质量管理体系或产品认证,近3年无产品质量、安全生产、环保等违法违规不良记录。
4. 产品重点围绕《安徽省制造强省建设实施方案(2017-2021年)》提出的重点发展领域和产业。
5. 产品拥有自主知识产权且技术处于国内领先水平,市场占有率和用户美誉度较高等。
三、认定申报材料
1.《安徽工业精品申报表》;2.企业法人营业执照复印件;3.经会计师事务所审计的企业上年度财务报表;4.相关荣誉证书复印件;5.属于特殊行业的企业需提供特殊行业许可证或相关准入证明;6.申报产品上年度销售收入凭证;7.申报材料真实性承诺书。
五、认定和奖补流程

一、支持方式
对安徽省工业和信息化领域标准化示范企业给予一次性奖补50万元。
二、认定申报条件
1. 在安徽省境内注册的各类规上企业。
2. 企业要建立标准化机构,配备工作人员,制定标准化实施计划,标准的执行率、达标率纳入企业的绩效考核体系,开展或参加标准化培训工作。
3. 企业生产的产品制定了企业标准,该标准需涵盖产品质量、物料消耗、能量消耗和工艺执行等全部控制参数,并在“企业标准信息公共服务平台”进行备案。
4. 企业需建立质量控制和贯标对标体系,其中,标准定标率达到70%以上,贯标率达到90%以上,达标率达到80%以上。
5. 企业近3年(2015年—2017年)牵头或参与起草国家标准、行业标准、团体标准、地方标准的制修订工作。
6. 以下情况不得申报:企业执行强制性标准不到位,出现质量、安全生产或环境污染事故的。
三、认定申报材料
1.《安徽省工业和信息化领域标准化示范企业申请表》。
2. 近三年来开展标准化工作情况总结材料。
3.企业贯标对标标准化体系目录及有关材料。
4.企业三年内班组生产情况记录和监督检查记录;近三年质监部门对企业产品做出的各类检验报告复印件。
5.企业相关资质证明复印件。
6.企业可以证明享受优先推荐的材料。
7.各类加分证明材料。
8.其他材料。
五、认定和奖补流程

(五)省技术创新示范企业认定和奖补
六、联系人和联系方式
省经信厅科技处:温晓丹,电话:0551-62871740
往期回顾
Review of previous periods
政策 | 芜湖市出台21条措施促进经济持续健康发展
如文章对你或身边的朋友有帮助,
请点赞或转发!
若企业需要了解更多相关信息,
欢迎致电平台服务热线
400-0303-108
| 安徽双创服务平台 |
服务双创,共赢未来

点击↓阅读原文,了解更多

