工信厅信发函〔2020〕307号

各省、自治区、直辖市及新疆生产建设兵团工业和信息化主管部门,有关中央企业:
工业和信息化部办公厅
2021年1月7日
附件:
2020年制造业与互联网融合发展试点示范名单
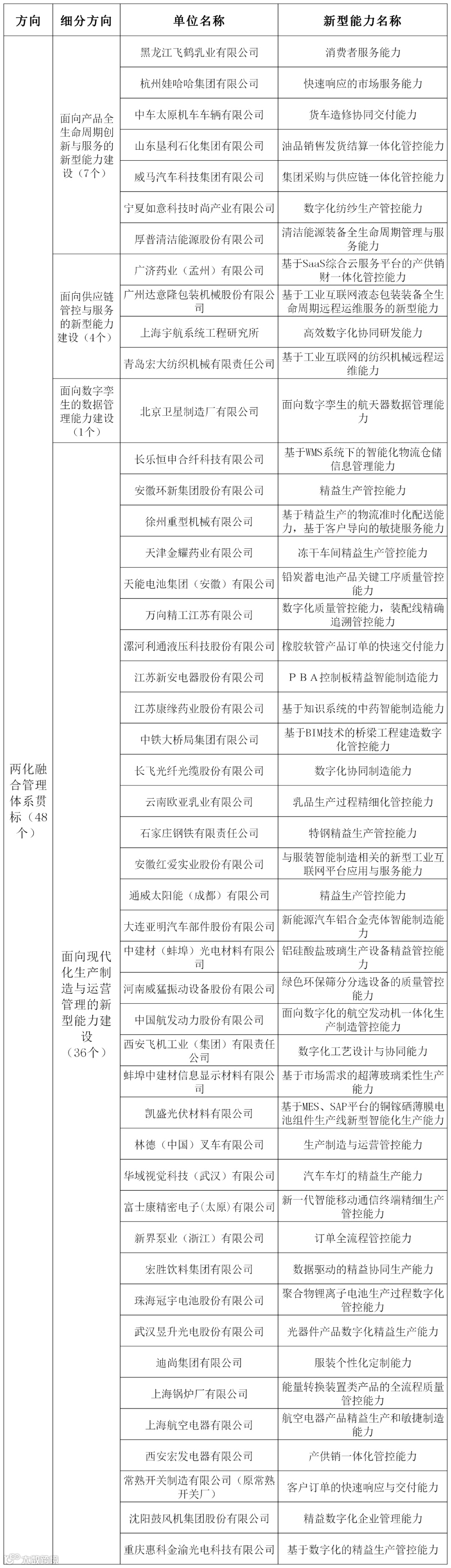
两化融合管理体系贯标

2020年跨行业跨领域工业互联网平台

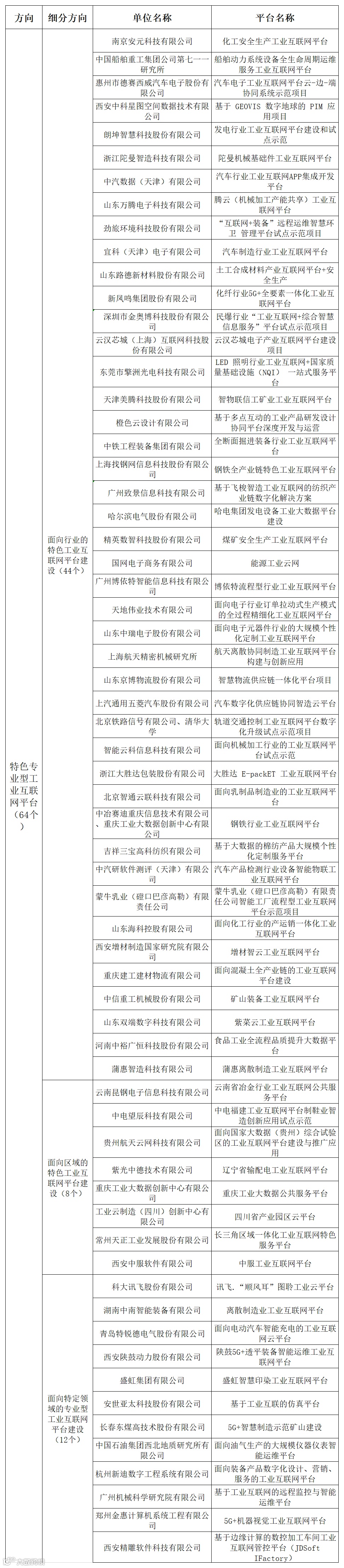
特色专业型工业互联网平台

中德智能制造合作

注:以上排名不分先后
往期回顾
Review of previous periods
如文章对你或身边的朋友有帮助,
请点赞或转发!
若企业需要了解更多相关信息,
欢迎致电平台服务热线
400-0303-108
| 安徽双创服务平台 |
服务双创,共赢未来

点击↓阅读原文,了解更多

