关于2021年工业互联网平台创新领航应用案例名单的公示
根据《工业和信息化部办公厅关于组织开展2021年工业互联网平台创新领航应用案例征集活动的通知》(工信厅信发函〔2021〕160号)要求,经企业自主申报、地方推荐、合规性审查和专家评审等环节,形成了2021年工业互联网平台创新领航应用案例入围名单。
现予以公示,请社会各界监督。如有异议,请在公示期内与我们联系。
公示时间:2020年11月24日-2021年11月30日
附件:
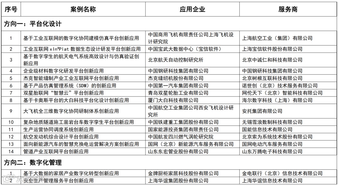
2021年工业互联网平台创新领航应用案例入围名单








往期回顾
Review of previous periods
如文章对你或身边的朋友有帮助,
请点赞或转发!
若企业需要了解更多相关信息,
欢迎致电平台服务热线
400-0303-108
| 安徽双创服务平台 |
服务双创,共赢未来

点击↓阅读原文,了解更多


