工业和信息化部 国家发展和改革委员会 财政部 国家市场监督管理总局公告
为贯彻落实《“十四五”智能制造发展规划》,经省级有关部门推荐、专家评审、网上公示等程序,现将2021年度智能制造试点示范工厂揭榜单位和优秀场景名单予以公告。
附件:
1. 2021年度智能制造示范工厂揭榜单位名单
2. 2021年度智能制造优秀场景名单
工业和信息化部
国家发展和改革委员会
财政部
国家市场监督管理总局
2022年2月14日
附件1:
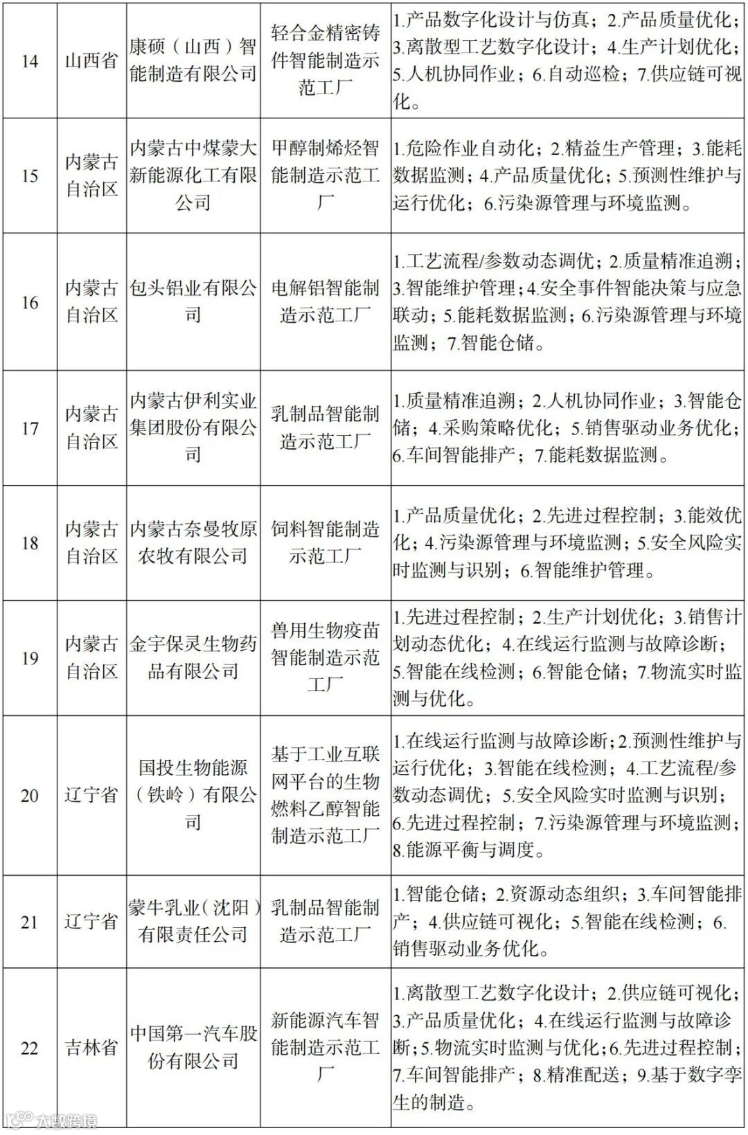
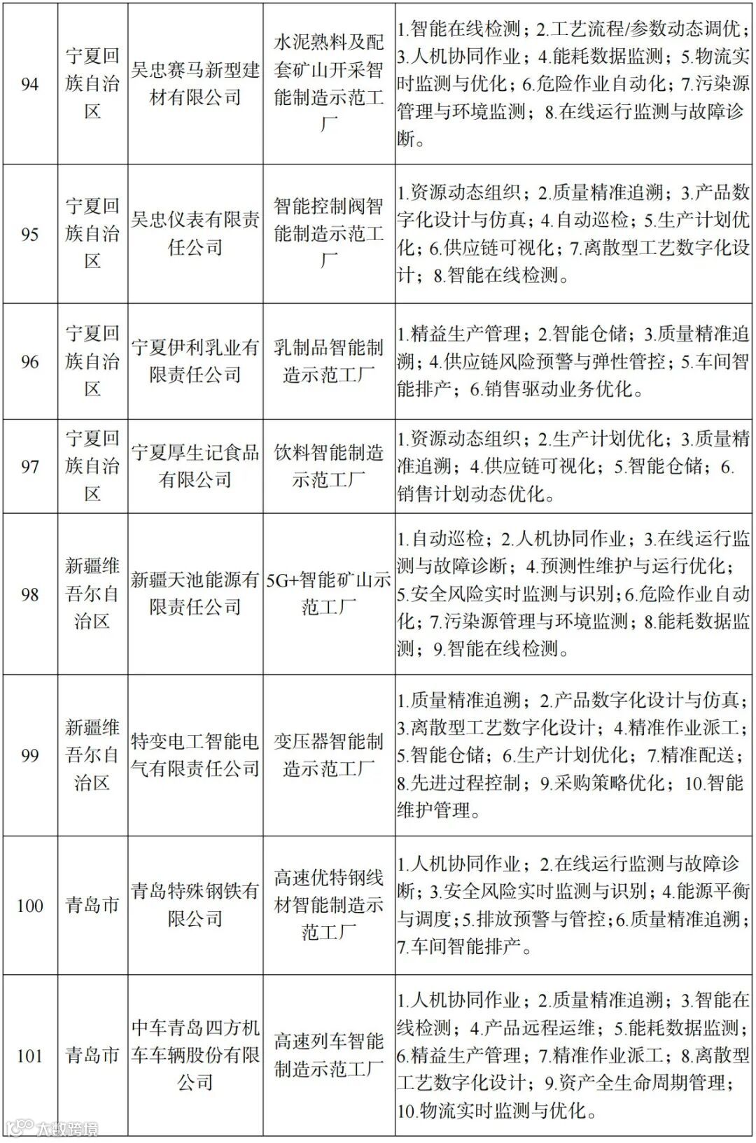
2021年度智能制造示范工厂揭榜单位名单















附件2:
2021年度智能制造优秀场景名单








往期回顾
Review of previous periods
如文章对你或身边的朋友有帮助,
请点赞或转发!
若企业需要了解更多相关信息,
欢迎致电平台服务热线
400-0303-108
| 安徽双创服务平台 |
服务双创,共赢未来

点击↓阅读原文,了解更多


