
关于印发《制造业重点领域产学研用补短板产品和关键共性技术攻关任务揭榜工作方案》的通知
现将《制造业重点领域产学研用补短板产品和关键共性技术攻关任务揭榜工作方案》印发给你们,请按要求组织企业申报,并于11月28日前将推荐文件、汇总表和申报材料一式一份报送我厅,电子版发至邮箱shijing@ahjxw.gov.cn。
联系电话:0551-62871824。
安徽省经济和信息化厅
2021年11月18日
制造业重点领域产学研用补短板产品和关键共性技术攻关任务揭榜工作方案
现就组织开展2021年制造业重点领域产学研用补短板产品和关键共性技术攻关任务揭榜工作,制定本方案。
聚焦新一代电子信息、人工智能、新材料等重点领域,征集遴选一批补短板产品和关键核心技术,组织具备较强创新能力的单位揭榜攻关,通过2-3年时间,重点突破一批制约产业发展的关键技术,培育一批优势产品,做强一批优势企业,不断提高制造业自主可控能力,促进制造业高质量发展。
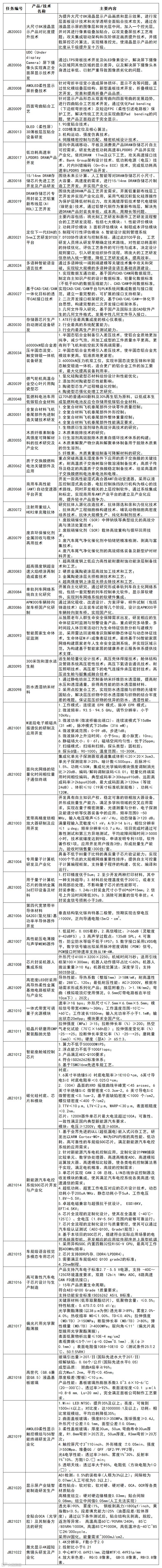
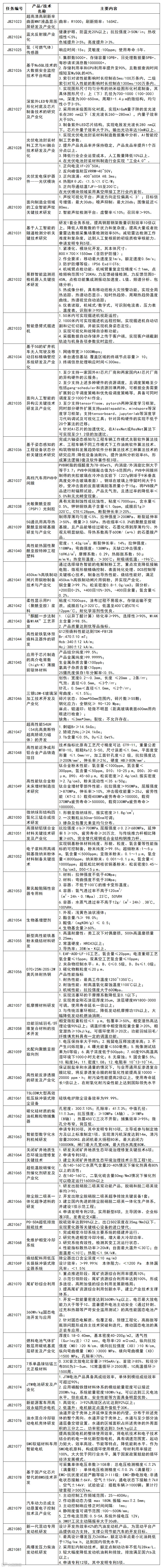
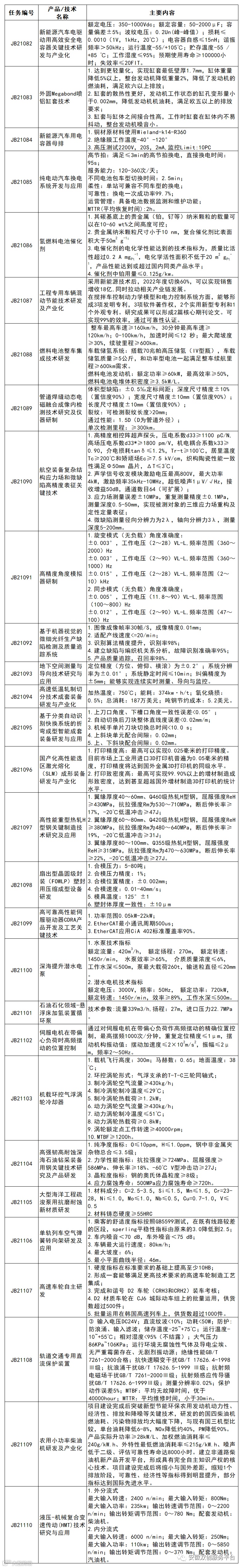
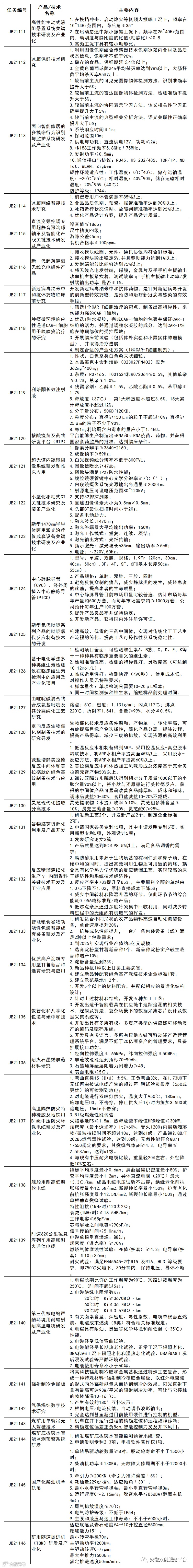
以我省制造业重大发展需求为目标,以突破产业关键技术短板为导向,以产学研用协同创新为基础,着眼有基础可产业化,突出产业带动性,共发布173项揭榜任务(见附件1)。
(一)集中发榜。以《重点领域补短板产品和关键技术攻关指导目录(2020)》和《制造业重点领域产学研用补短板产品和关键共性技术攻关指导目录(2021)》为基础,集中发布年度揭榜重点任务。
(二)申请揭榜。揭榜申请单位需是省内从事相关领域的制造业企业,或由企业牵头联合高校、科研院所等多个单位组成的联合体。揭榜申请单位应具有较强的创新能力,对申请揭榜的产品或技术具有一定的研发基础,鼓励国家、省制造业创新中心等创新平台率先参与揭榜。揭榜申请单位需承诺揭榜后在规定期限内完成任务。每个单位限申请一项揭榜任务。
(三)各市推荐。各市(直管县、市)经济和信息化主管部门为推荐单位,组织符合条件的单位填写申报材料(见附件2),审核汇总并行文上报省经济和信息化厅。
(四)揭榜单位遴选。省经济和信息化厅组织相关专家采取集中评估和现场考察等方式,综合考虑申请单位的研发基础条件、创新能力、资金支撑等因素,择优确定并公布揭榜单位名单。
(五)揭榜任务实施。揭榜单位按《申报材料》中的计划组织实施揭榜任务,每年底对当年工作进行总结并报辖区经信局。省经济和信息化厅将跟踪揭榜单位任务进展情况。
(六)揭榜成果发布。揭榜单位完成攻关任务后,由省经济和信息化厅组织相关专家开展验收评估工作。经验收评估确定完成攻关任务的,公开发布攻关成功单位名单,支持攻关成果推广应用。
各市(直管县、市)经济和信息化主管部门要加强组织领导,充分调动企业、高校、科研院所、制造业创新中心等创新主体揭榜挂帅的主动性、积极性。密切跟踪项目实施进度,为项目实施积极做好服务工作,每年12月20日前将辖区内项目进度情况上报省经济和信息化厅。并在资金配套、项目申报、政策支持等方面优先考虑,为企业积极参与揭榜和揭榜单位完成攻关任务创造良好条件。
附件1:
2021年制造业重点领域产学研用补短板产品和关键共性技术攻关揭榜任务




附件(点击文末阅读原文下载)
2. 2021年制造业重点领域产学研用补短板产品和关键共性技术攻关任务揭榜申报材料
3. 2021年制造业重点领域产学研用补短板产品和关键共性技术攻关任务揭榜申请单位汇总表
往期回顾
Review of previous periods
如文章对你或身边的朋友有帮助,
请点赞或转发!
若企业需要了解更多相关信息,
欢迎致电平台服务热线
400-0303-108
| 安徽双创服务平台 |
服务双创,共赢未来

点击↓阅读原文,下载附件