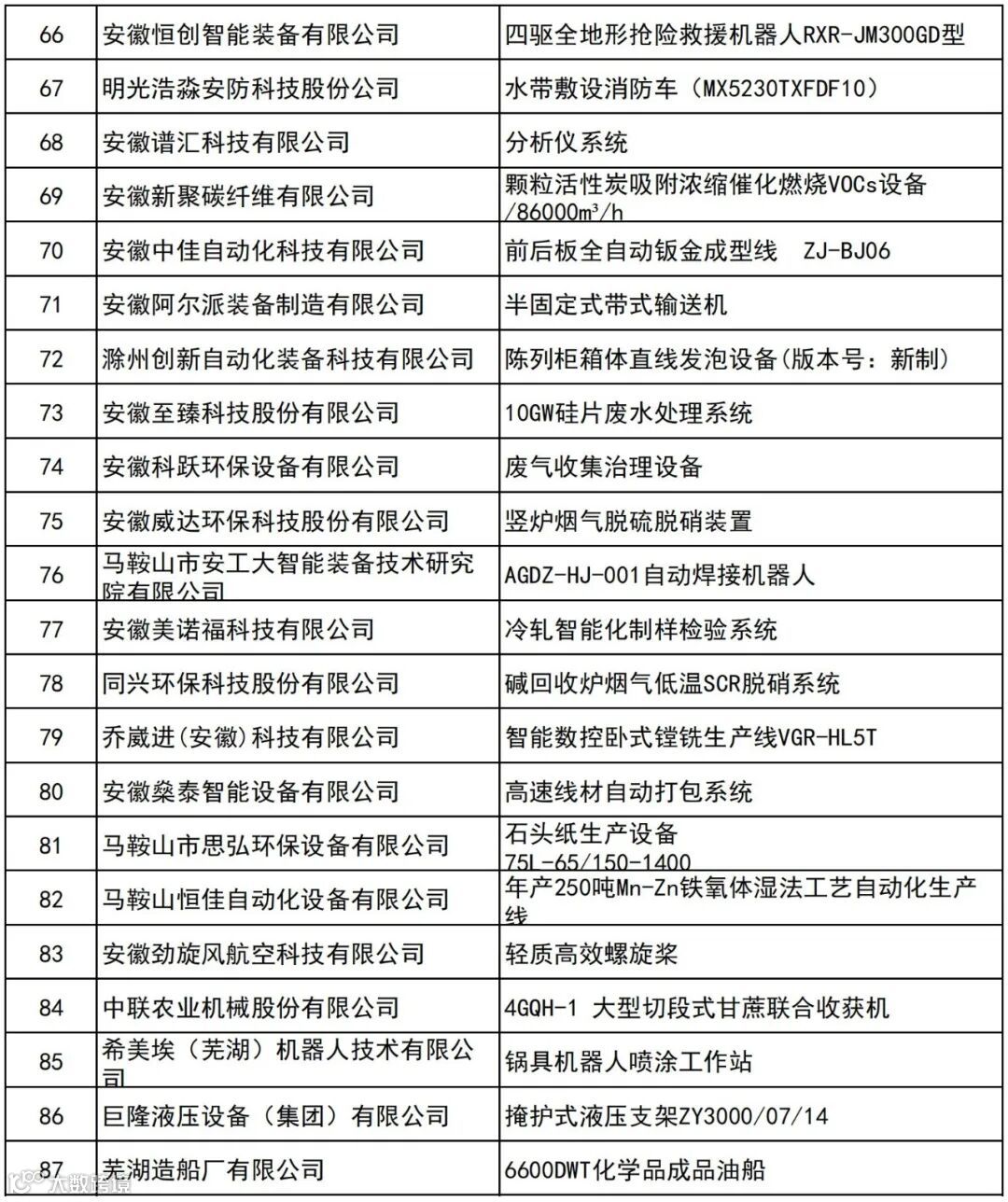
2022年度安徽省首台套重大技术装备(第二批)拟评定名单公示
为贯彻落实《安徽省人民政府关于印发支持首台套重大技术装备首批次新材料首版次软件发展若干政策的通知》(皖政秘〔2020〕52号),促进首台套重大技术装备的研发应用,推动制造业高质量发展,根据《安徽省经济和信息化厅关于印发<安徽省首台套重大技术装备首批次新材料首版次软件评定管理暂行办法>的通知》(皖经信装备函〔2020〕236号)、《安徽省经济和信息化厅关于开展2022年第二批首台套重大技术装备申报评定工作的通知》的规定和要求,经企业申报、所在市经信局审核推荐、第三方机构组织专家评审,拟评定“液化天然气提取氦气设备”等116项产品为2022年度安徽省首台套重大技术装备(第二批),现予公示,公示期为5个工作日,如有异议,请实名向省经济和信息化厅装备工业处反映。
联系电话(传真):0551-62871778,
邮 箱:zhuangbei@ahjxw.gov.cn
附件:2022年度安徽省首台套重大技术装备(第二批)拟评定名单
安徽省经济和信息化厅
2022年8月31日






往期回顾
Review of previous periods
如文章对你或身边的朋友有帮助,
请点赞或转发!
若企业需要了解更多相关信息,
欢迎致电平台服务热线
400-0303-108
| 安徽双创服务平台 |
服务双创,共赢未来

点击↓阅读原文,了解更多


