导读
近日,省“四送一服”办公室依据近年来省委省政府印发公开发布相关政策文件,编印《支持实体经济发展政策清单》(433条),其中产业发展支持政策88条、稳定供应链支持政策54条、科技创新支持政策61条、金融资本支持政策48条、人才优先支持政策35条、公共服务支撑政策147条。
产业发展支持政策(88条)
稳定供应链支持政策(54条)
科技创新支持政策(61条)
金融资本支持政策(48条)
人才优先支持政策(35条)
公共服务支撑政策(147条)
具体详情如下:
近日,省“四送一服”办公室依据近年来省委省政府印发公开发布相关政策文件,编印《支持实体经济发展政策清单》(433条),其中产业发展支持政策88条、稳定供应链支持政策54条、科技创新支持政策61条、金融资本支持政策48条、人才优先支持政策35条、公共服务支撑政策147条。
产业发展支持政策(88条)
稳定供应链支持政策(54条)
科技创新支持政策(61条)
金融资本支持政策(48条)
人才优先支持政策(35条)
公共服务支撑政策(147条)
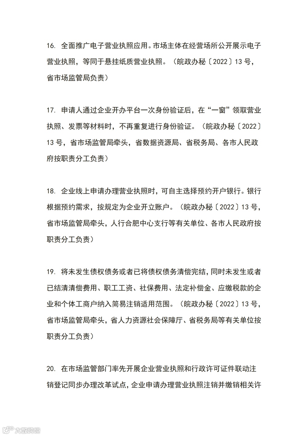
具体详情如下:
安徽省支持实体经济发展政策清单
(2022年2月,433条)







































往期回顾
Review of previous periods
如文章对你或身边的朋友有帮助,
请点赞或转发!
若企业需要了解更多相关信息,
欢迎致电平台服务热线
400-0303-108
| 安徽双创服务平台 |
服务双创,共赢未来

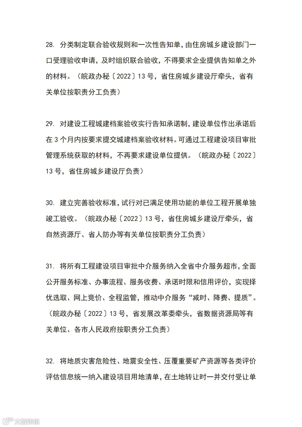
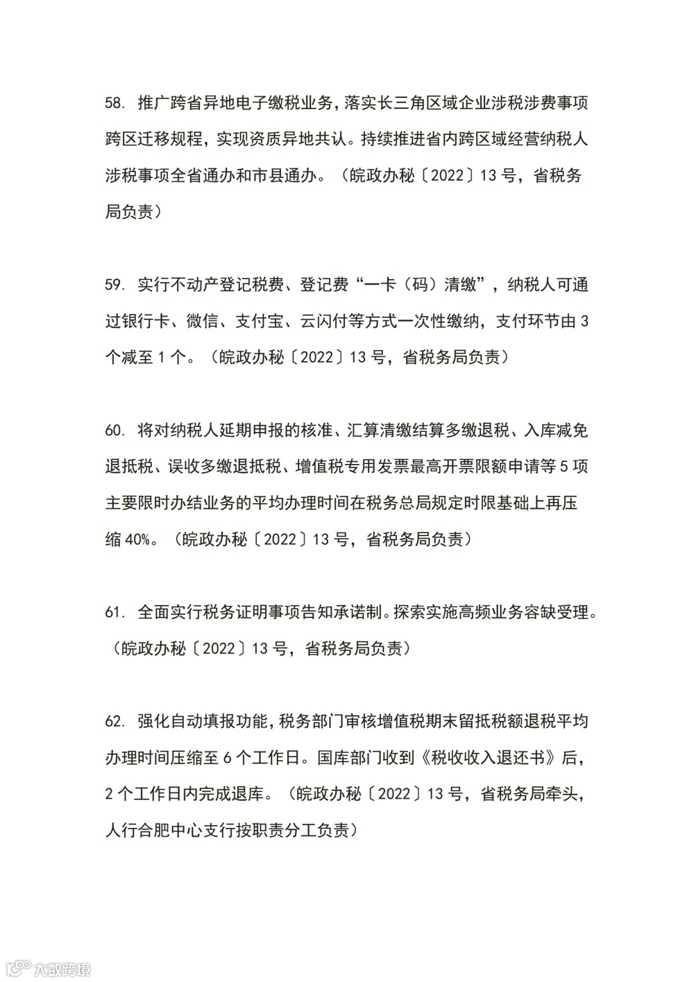
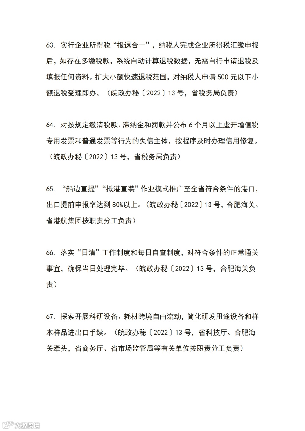
点击↓阅读原文,了解更多


