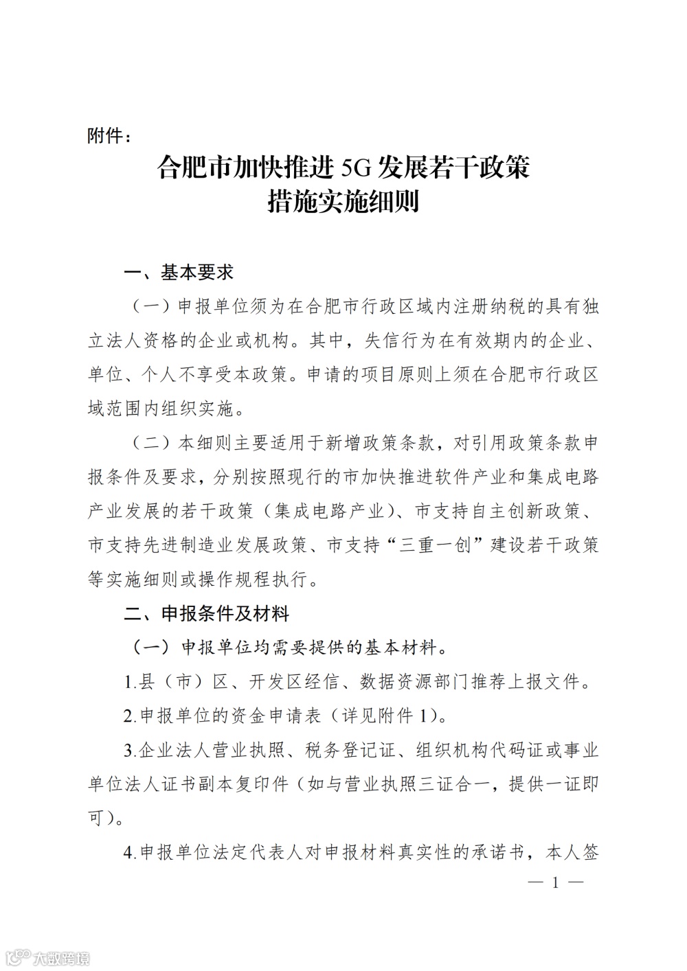
关于开展2022年合肥市5G政策项目申报工作的通知
为贯彻落实《合肥市加快推进5G发展若干政策措施》(合政〔2020〕41号)(以下简称《政策措施》),按照《合肥市加快推进5G发展若干政策措施实施细则》(合经信工互〔2020〕270号)(以下简称《实施细则》)规定,计划开展2022年合肥市5G政策项目申报工作。现就有关事项通知如下:
一、申报时间
企业申报时间为2022年9月2日至2022年9月16日。
二、申报范围
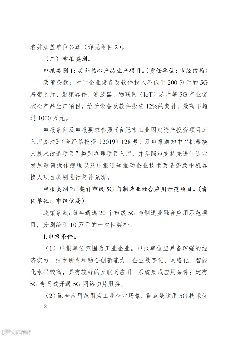
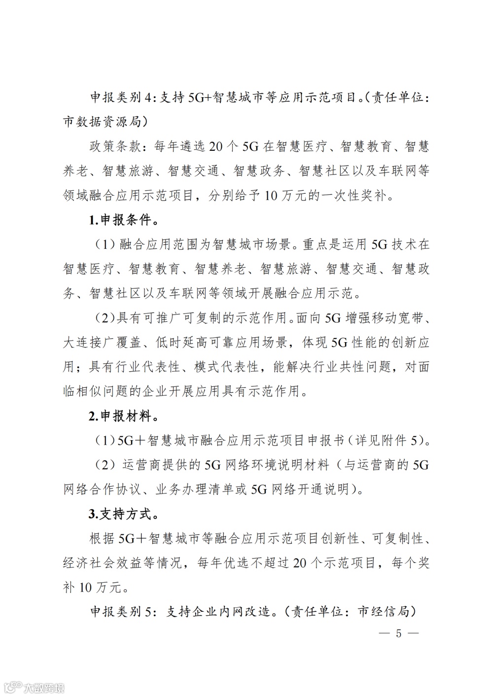
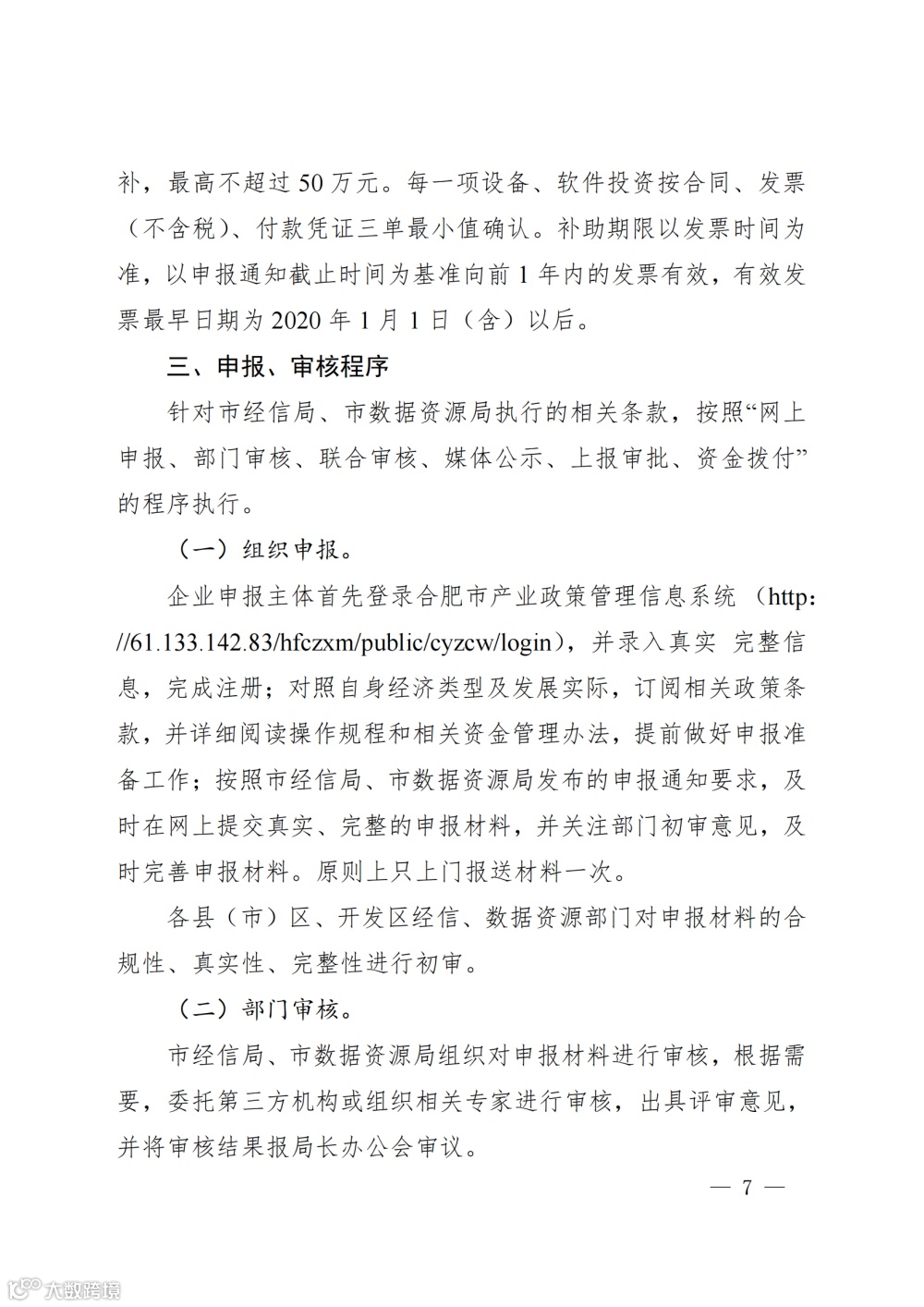
本次项目申报范围为《实施细则》中申报类别2奖补市级5G与制造业融合应用示范项目、申报类别3行业或区域工业互联网标识解析二级节点的建设运营单位、申报类别5支持企业内网改造(由其他市直单位负责的项目,以相关单位通知为准)。
三、申报流程
企业申报主体首先在合肥市产业政策管理信息系统 (http://61.133.142.83/hfczxm/public/cyzcw/login)完成注册;按照《实施细则》条件和要求,及时在网上提交真实、完整的申报材料,并关注部门初审意见,及时完善申报材料;报送1份纸质材料。各县(市)区、开发区经信部门应对照《政策措施》和《实施细则》要求,严格审核企业申报材料,其中,对投资类补助需赴现场查验,验证付款凭证和发票的真实性、非重复性,并在发票原件上盖章;请于9月21日前完成网上初审,同时将纸质申报材料(一式一份)行文报送至市经信局工业互联网处。
联系人:孙勇,电话:63538782。
合肥市经济和信息化局
2022年9月2日




















往期回顾
Review of previous periods
如文章对你或身边的朋友有帮助,
请点赞或转发!
若企业需要了解更多相关信息,
欢迎致电平台服务热线
400-0303-108
| 安徽双创服务平台 |
服务双创,共赢未来

点击↓阅读原文,了解更多


