
中共安徽省委 安徽省人民政府印发《安徽省质量强省建设纲要》
近日,中共安徽省委、安徽省人民政府印发了《安徽省质量强省建设纲要》,并发出通知,要求各地各部门结合实际认真贯彻落实。
为贯彻落实党中央、国务院关于质量强国建设的战略部署,统筹推进质量强省建设,根据《质量强国建设纲要》,结合我省实际,制定本纲要。
深入实施质量强省战略,牢固树立质量第一意识,健全质量政策,完善质量治理机制,加强全面质量管理,促进质量变革创新,为建设现代化美好安徽提供质量支撑。
到2025年,产品、工程、服务质量进一步提高,安徽品牌影响力更加彰显,新兴产业质量竞争力更加强劲,区域质量发展更加均衡,质量基础设施更加完善,质量治理效能更加显著,质量发展成果惠及全省人民群众,人民群众质量获得感、满意度显著增强,质量强省建设稳定保持在全国第一方阵。经济发展质量效益明显提高,资源利用效率大幅提升,单位GDP资源能源消耗显著下降。产业质量竞争力持续增强,建成若干质量卓越产业集群。产品质量合格率保持在较高水平,工程质量抽查符合率不断提高,水利工程质量稳居全国前列,推出一批品质工程、百年工程,公共服务质量满意度居全国先进水平。培育一批附加值高、市场信誉好的“皖”字号品牌,争创中国质量奖实现突破。质量基础设施更加现代高效,围绕十大新兴产业建成一批高水平检验检测中心和重点实验室。质量治理体系更加完善,重大质量安全风险防控机制更加有效。

到2035年,质量强省建设位居全国前列,质量强国标杆城市创建取得明显进展,质量支撑引领经济社会高质量发展达到更高水平。
二、提升经济发展质量效益
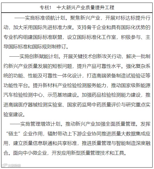
(一)突出质量发展创新赋能。构建政产学研用深度融合的质量创新体系,发挥大科学装置等创新平台优势, 协同开展质量领域技术、管理、制度创新。支持高校、科研院所和企业开展质量技术研究。在高端装备制造等领域,实施一批产业链供应链质量攻关项目。加强知识产权保护,打通知识产权创造、运用、保护、管理和服务全链条,激活质量创新活力。 依托安徽科技大市场等平台,建立质量专业化服务体系,协同推进技术研发、标准研制和产业应用,加速质量创新成果转化应用。
(二)突出质量发展绿色导向。鼓励重点企业对标能效标杆,培育重点用能行业能效“领跑者”。开展能效标识监督检查,加强碳计量技术研究,严格重点用能单位能源计量审查。大力发展绿色供应链,每年新增国家级绿色工厂20家左右、省级绿色工厂60家左右、绿色设计产品50个左右。加强资源循环利用、国土空间生态修复等领域标准研制和实施。建立健全碳达峰、碳中和标准计量体系,健全碳计量标准装置,推进碳计量监测技术中心建设。推进绿色产品认证,加大监督抽查力度,引导绿色消费。
(三)突出质量发展造福人民。实施“放心消费在安徽”行动,开展放心消费示范单位、街区(商圈、市场)、行业、乡村及县(市、区)创建活动,支持芜湖、滁州、铜陵、黄山等市创建全国放心消费示范城市。探索建立产品和服务消费后评价制度,倡导线下实体店无理由退货承诺。鼓励企业投保产品、工程、服务质量相关保险,落实质量保证金制度。推进消费维权服务站及消费纠纷在线解决机制建设,按照国家部署推行消费争议先行赔付,维护消费者权益。建立完善消费投诉信息公示制度,引导经营者诚信守法经营。建立健全消费纠纷多元化解机制,推动人民调解、行政调解和司法调解有效衔接。
三、构筑产业质量竞争优势
(四)筑牢产业基础质量支撑。聚焦产业基础质量短板,实施产业基础再造工程,每年滚动实施100个“工业强基”项目,突破一批自主可控、安全高效的“四基”产品和技术,推动产业基础质量跃升。实施基础材料提升计划,开展材料质量提升关键共性技术研发和应用验证,提高材料质量稳定性、一致性、适用性水平。推动基础零部件、基础元器件创新发展,改进基础零部件与元器件性能指标,提升可靠性、耐久性、先进性。围绕十大新兴产业试验验证、计量检测、标准验证等共性需求,指导企业参与产业技术基础公共服务平台建设,加快产业基础高级化进程。
(五)全链推动产业质量升级。实施对标达标提升行动,加强产业链全面质量管理,助推传统产业提质增效和新兴产业高起点发展。推进种业强省建设,育成具有自主知识产权的突破品种(配套系)20个左右。打造“一县一业(特)”全产业链,实施农业全产业链标准化提升工程,试点构建农产品现代农业全产业链标准体系及相关标准综合体5个,争创国家现代农业全产业链标准化示范基地20个。实施十大新兴产业质量提升工程,加速新兴产业向产业链中高端迈进。推动钢铁、有色等传统产业技术改造和质量升级,引导规上企业技术改造。实施制造业产业链升级工程,动态培育“链主”企业100家。开展服务型制造示范行动,到2025年新增省服务型制造示范企业(平台)200个。推动服务业内部细分行业生产要素优化配置和服务系统集成,促进跨界融合发展,推动服务业质量升级。开展先进制造业与现代服务业深度融合发展试点行动。开展数字赋农行动和农机社会化服务提升行动,推进农业生产过程数字化转型升级,促进现代服务业与现代农业融合发展。
(六)培育质量卓越产业集群。实施先进制造业集群培育行动,做大做强做优省重大新兴产业基地,培育形成质量优势突出、在全国具有较强影响力的重大新兴产业基地30个左右。 建立产业集群“名品+名企+名产业+名产地”提升机制,建设一批技术标准创新基地和标准化创新中心,培育形成新型显示、集成电路、新能源汽车和智能网联汽车、人工智能、智能家电等5个达到卓越质量水平的世界级战略性新兴产业集群。
(七)促进区域质量协同提升。支持合肥都市圈扩容提质,推动打造沿江智造走廊,高水平建设皖北承接产业转移集聚区,支持皖西大别山革命老区打造全国重要的特色优质农产品生产加工供应基地、长三角高品质红色旅游示范基地、研学基地和康养基地。优化皖南文化旅游产业质量发展环境,加强精品旅游线路设施配套,打造生态型国际化世界级休闲度假旅游目的地。以阜合、亳芜等合作共建园区为纽带,促进质量提升协同联动。坚持全域提升与重点突破并重,争创质量强国标杆城市、质量强市示范城市1-2个,创建一批质量强县(市、区)。依托中心城市、城市圈开展质量协同发展试点,按照国家部署探索创建国家质量创新先导区。
四、加快产品质量创新升级
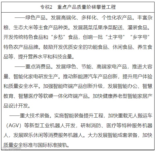
(八)加快农产品食品药品质量升级。实施质量兴农战略,开展重点地区涉重金属行业污染土壤风险排查和整治,推行承诺达标合格证制度,实施地理标志农产品保护工程。推进优质粮食工程。实施食品安全战略,推进食品安全放心工程建设十大攻坚行动。加快制定产业发展和监管急需的产品类和检验方法类食品安全地方标准。实施“十大皖药”品牌提升行动,强化药品和疫苗全生命周期监管。提高药品检验检测和生物制品(疫苗)批签发能力,加速中药材、中药饮片(中药配方颗粒)标准制定及标准提升。加强农产品食品药品冷链物流设施建设,推动畜禽“集中屠宰、冷链运输、冰鲜上市”。
(九)提高消费品供给质量。推动消费品质量从生产端符合型向消费端适配型转变。鼓励高端定制和个性化定制,实施增品种、提品质、创品牌“三品”战略,每年认定“三品”示范企业100家以上。加快家用电器等传统消费品迭代创新,加强可穿戴设备等新型消费品前瞻性功能研发。支持开展智能家电、新能源汽车、新型显示、机器人等高端产品认证。实施外贸发展提升行动,提升出口商品品质。推进内外贸产品同线同标同质。
(十)推动工业品质量升级。发挥工业设计对质量提升的牵引作用,实施工业设计能力提升专项行动,每年培育省级工业设计中心100个左右。加强首台套重大技术装备检测评定能力建设。完善“三首”产品研发和示范应用体系,每年培育首台套装备200个、首批次新材料40个、首版次软件100个左右。推进基础制造装备向高精化、高速化、智能化和复合化发展,加强轨道交通装备、工程机械、先进农机等产品质量攻关。实施制造业可靠性“筑基”工程和“倍增”计划,加强企业质量与可靠性管理,运用数字智能技术提升可靠性。
五、打造安全绿色优质建筑工程
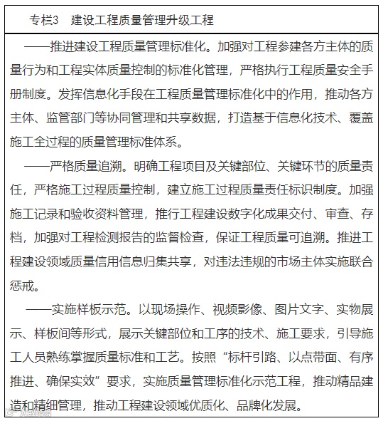
(十一)加强工程质量监管。实施工程质量提升行动,开展红色工地、绿色工地、智慧工地、安心工地“四个工地”建设行动,压实各方主体质量责任,落实检测、监测、施工图审查等机构的质量责任。严格落实工程质量终身责任,执行工程质量终身责任书面承诺、工程质量信息公示、工程竣工永久性标牌和质量信息档案等制度,强化质量责任追溯追究。严格执行法定程序和发包制度,落实建设项目法人责任制,保证合理工期、造价和质量。实施工程施工岗位责任制,严格进场设备和材料、施工工序、项目验收等全过程质量管控, 对关键工序、关键部位隐蔽工程实施举牌验收。完善建设工程质量保修制度,推行住宅工程质量保险。构建自建房安全网格化管理体系。
(十二)推动建材质量提升。加快新型建材研发应用,开展新型墙体材料确认,推进绿色建材产品认证,推动传统建材质量升级。指导督促企业加强对装配式建筑构配件生产过程质量管理。坚持建材“先检后用”,严格执行进场验收、见证取样和送检等制度,加大对重点建材的专项抽查抽测力度。开展重点建材产品质量专项整治行动,实施技术帮扶“巡回问诊”,促进行业质量提升。
(十三)打造百年精品工程。加快培育一批古建筑、钢结构等具有传统特色及国内领先施工工艺技术的建筑企业品牌。完善标准体系和支持政策,鼓励开展全过程工程咨询服务,提高工程建设品质。在民用建筑中推进建筑师负责制试点。加强建筑信息模型等先进技术的全过程集成应用,鼓励企业开发先进工法,建设一批国家级优质工程。开展绿色建筑创建行动,到2025年,城镇绿色建筑占新建建筑比例达100%,星级绿色建筑占比30%以上。
(十四)推动生产服务专业化。打造省级农业科技服务云平台,实施农业“四新”科技成果转化行动,提高农业社会化服务水平。围绕科技创新策源地、新兴产业聚集地建设,完善科技创新服务体系和融合生态圈。补齐冷链物流服务质量短板,推进合肥国际航空货运集散中心、芜湖专业航空货运枢纽港建设,争创国家中欧班列集结中心示范工程。加大网络交易环节规范管理力度,引导新业态市场主体守法经营。推进贸易、物流和跨境电商企业在新兴市场共建共享海外仓。
(十五)推动生活服务高品质多样化。实施餐饮“双创工程”,到2025年,争取获评国家钻级酒家和绿色饭店(含绿色餐饮企业)各100家,新增徽菜连锁企业300家、徽菜餐饮连锁店1000家。建立健全行业标准,做大做强一批家政服务品牌。实施文旅精品建设行动,开展“旅游服务质量江淮行”活动,发挥旅游服务质量标杆单位示范带动作用。发展壮大体育服务。引导传统商贸企业开展数字化升级改造。推动打造“5分钟便利店+10分钟菜市+15分钟超市”便民服务圈。支持合肥创建国际消费中心城市,支持芜湖、阜阳、安庆等市创建区域消费中心。
(十六)推动公共服务均等化普惠化优质化。深化政务服务“一网一门一次”改革,完善7×24小时不打烊“随时办”服务机制。加强国家公共文化服务体系示范区创新管理,推动智慧图书馆、智慧博物馆、数字文化馆(站)建设。实施就业促进行动和就业社保服务提质工程,打造“三公里”就业圈。加强养老服务质量标准建设,开展老年助餐服务行动。健全省、市、县三级医疗质控网络,完善家庭医生签约服务政策,签约率力争每年提升1—3个百分点。
(十七)激发企业质量创新活力。引导企业加强创新技术研发,研制先进标准,推广卓越质量管理实践经验。到2025年,建成国家技术标准创新基地2个以上、省级技术标准创新基地20个以上。建设一批以质量升级为导向、产学研融合的技术创新中心、产业创新中心,打造开放、协同、高效的质量共性技术创新平台。实施中小微企业质量提升精准帮扶行动,开展质量攻关、质量比对和质量管理小组等活动,提升质量技术创新能力。
(十八)提升企业质量管理水平。推动新一代信息技术与质量管理融合,强化质量管理数字化关键业务场景创新。依托各类工业互联网平台,构建数字化、智能化质量管控模式,推动质量策划、质量控制、质量保证、质量改进等全流程信息化、网络化、智能化转型。实施企业质量管理“领跑者”计划,开展争创质量标杆活动。推动“皖企登云”提质扩面,每年推动6000家以上企业与云资源深度对接。深化企业首席质量官制度,实施“大国工匠”行动计划。
(十九)推进“皖美品牌”建设。实施品牌培育、传播、保护、利用四大行动,开展“皖美品牌示范企业”创建,引导企业建立品牌培育管理体系。推动“中华老字号”“安徽老字号”传承创新发展。开展“中国品牌日”等活动,借助中国自主品牌博览会等平台推广“皖美品牌”。深化政企合作打击侵权假冒等违法行为,支持企业加强品牌保护和维权。
(二十)加快完善质量基础设施体系。实施计量能力提升工程,攻克超导、高温等关键计量测试技术。建设标准数字化平台,推广新型标准化服务工具和模式。聚焦十大新兴产业需求,建设一批质检中心和重点实验室。争创国家级质量标准实验室,加强质量共性技术攻关。加快检验检测认证品牌建设。优化科技政策供给和财政经费支出结构,积极筹措资金,做好质量基础设施建设经费保障。鼓励社会各方参与质量基础设施建设。
(二十一)提高质量基础设施管理水平。深化计量技术机构改革,构建政府统筹、依法管理的量值传递体系和市场驱动、高效开放的量值溯源体系。实施团体标准培优计划,推行企业标准领跑者制度、企业标准总监制度。实施质量基础设施标准化专项,提升标准供给质量和效率。深化检验检测机构市场化改革,强化检验检测认证机构监管。开展质量基础设施运行监测和综合评价,提高质量技术服务机构管理水平。
(二十二)促进质量基础设施效能提升。开展质量基础设施助力行动,围绕“三地一区”建设需求,推动质量基础设施资源开放共享。深入实施“标准化+”行动,促进全域标准化深度发展,突出生态环保、健康、安全、乡村振兴等领域,强化标准支撑。实施质量基础设施拓展伙伴计划,发挥国家检验检测高技术服务业集聚区(安徽)等平台作用,为企业提供质量基础设施“一站式”服务。加强质量标准、检验检疫、认证认可等国内国际衔接,推动质量基础设施互联互通和国际互认。
(二十三)加强质量法治建设。加快出台安徽省质量促进相关法规。发挥省打击侵权假冒工作领导小组作用,推进行政执法与刑事司法衔接,深化长三角等跨区域跨行业监管执法合作。
(二十四)完善质量政策体系。健全制造业产品质量合格率等指标体系,开展质量统计分析。依照有关规定,完善政府质量奖奖励制度。支持高校设置质量相关学科,推动质量专业能力与新技术新产业深度融合。完善技术技能人才职业培训制度和工作体系,推广中国特色学徒制。
(二十五)加大质量监管力度。创新质量监管方式,提升“双随机、一公开”监管精准化、规范化水平,加强“互联网+监管”风险监测预警处置,推行“智慧化+信用化+网格化”监管新模式,健全“通用+专业”企业信用风险分类机制,强化质量领域信用监管。完善产品质量监督抽查制度,实现生产流通、线上线下一体化抽查。 健全质量安全风险监控机制,完善产品伤害监测体系。 建立缺陷产品召回管理部门协作机制,加强产品召回技术支撑体系建设。探索构建电线电缆等重点产品质量安全追溯体系。在新产品、新业态领域试点开展质量安全“沙盒监管”。完善进出口商品质量安全风险预警和快速反应监管机制。聚焦重点区域、重点环节,开展打击侵权假冒商品、工程质量违法等专项行动。建设全省平台经济监管数据集中汇总库和安徽网监在线系统,推进线上线下一体化监管。
(二十六)强化质量社会共治。支持群团组织、一线班组开展质量改进、岗位练兵、技能竞赛等群众性质量活动。发挥社会组织作用,加强质量诚信自律,推动行业质量进步。实施住宅工程业主开放日等制度,发动消费者参与质量社会监督等活动。 强化新闻媒体质量宣传、监督作用。举办质量品牌故事大赛、质量创新技能大赛等,弘扬传统徽商诚信文化和现代安徽创新文化。加强质量文化主题设施建设,打造一批质量科普教育基地等。开展“质量月”等群众性质量活动,提升全民质量素养。
(二十七)加强质量交流合作。推动长三角区域产业质量联动提升、质量安全联动监管、质量资源共建共享。开展长三角质量提升示范试点建设。建设长三角食品安全追溯闭环管理系统,构建药品监管区域协作体系。发布跨区域旅游市场守信激励名单和严重失信名单,实现信用联动惩戒。开展“满意消费长三角”行动。加强与沪苏浙基本公共服务标准体系对接,推动区域协同标准研制和实施。推进产业计量测试中心能力互补、交叉融合。聚焦重点产业需求共建检验检测联合实验室,联合培育国家质检中心等技术平台,联合申报国家科技计划项目。协同推进长三角绿色认证先行区建设。支持企业、社会团体和教育、科研机构等参与国际性质量活动。开展贸易质量争端预警和协调,发挥亳州中药材评议基地作用,开展WTO TBT/SPS通报评议。
(二十八)加强党的领导。坚持党对质量工作的全面领导,确保党中央、国务院决策部署落到实处。完善省质量工作议事协调机制,加强对全省质量发展、质量监管、质量基础设施等工作的统筹协调。
(二十九)狠抓工作落实。各级党委和政府要将质量强省建设列入重要议事日程,纳入经济和社会发展规划、专项规划等。各地各部门要结合实际,将本纲要主要任务与经济和社会发展规划有效衔接、同步推进,积极研究配套措施,促进产业、财政、金融、科技、贸易、环境、人才等方面政策与质量政策协同,推动本纲要有效实施。
(三十)强化考核评估。深化质量工作考核,优化考核方法和考核指标。对纲要实施中作出突出贡献的单位和个人,按照有关规定给予表彰。建立纲要实施评估机制,对主要任务和重点工程推进情况进行动态跟踪评估。
往期回顾
Review of previous periods
如文章对你或身边的朋友有帮助,
请点赞或转发!
若企业需要了解更多相关信息,
欢迎致电平台服务热线
400-0303-108
| 安徽双创服务平台 |
服务双创,共赢未来