
关于2023年省重点研究与开发计划(社会发展领域)拟立项项目的公示
根据《关于组织申报2023年省重点研究与开发计划(社会发展领域)项目的通知》(皖科社秘﹝2023﹞139号)要求,经组织申报、各单位推荐、形式审查、评审等程序,现将2023年省重点研究与开发计划(社会发展领域)拟立项项目予以公示。
公示期限为5天。期间如单位和个人对公示的项目持有异议,请以真实身份向省科技厅书面反映。
请各市科技局、各归口管理单位通知各申报单位,登录省科技计划项目管理系统,再次确认申报单位基本信息,重点核实单位类型、组织机构代码、营业执照号、税务登记证号、法人名称、法人证件类型和法人证件号码以及单位银行开户行、户名、账号等信息,确保无误。
安徽省科学技术厅
2023年6月26日
附件:
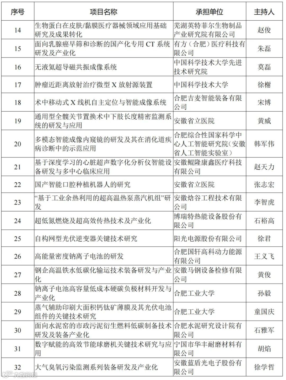
2023年省重点研究与开发计划(社会发展领域)拟立项项目的公示表

往期回顾
Review of previous periods
如文章对你或身边的朋友有帮助,
请点赞或转发!
若企业需要了解更多相关信息,
欢迎致电平台服务热线
400-0303-108
| 安徽双创服务平台 |


