
关于组织开展2023年度中小企业“揭榜”工作的通知
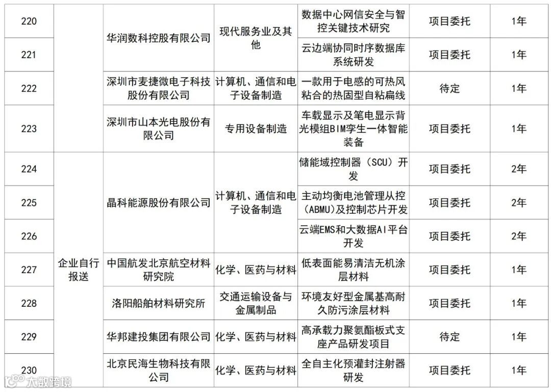
为深入贯彻落实党中央、国务院关于促进大中小企业融通创新决策部署,按照《关于开展“携手行动”促进大中小企业融通创新(2022-2025年)的通知》(工信部联企业〔2022〕54号)要求,工业和信息化部办公厅印发《关于组织开展2023年度大企业“发榜”中小企业“揭榜”工作的通知》(工信厅企业函〔2023〕88号)。经省级中小企业主管部门和工业和信息化部机关相关司局推荐、专家论证筛选等程序,形成409项大企业技术创新需求榜单(其中对230项需求大企业同意公开,对179项需求大企业不同意公开),同意公开的技术创新需求通过优质中小企业梯度培育平台的大中小企业融通创新板块(进入http://zjtx.miit.gov.cn/点击“大中小企业融通创新”)向社会发布(附件1),不同意公开的需求发至省级中小企业主管部门。现将中小企业“揭榜”有关事项通知如下:
一、组织方式
(一)针对同意公开的技术创新需求,省级中小企业主管部门组织有意愿且符合《中小企业划型标准规定》(工信部联企业〔2011〕300号)的中小企业,在优质中小企业梯度培育平台的大中小企业融通创新板块发榜揭榜专区,填写相应信息,下载打印《中小企业“揭榜”对接表》(附件2)和《中小企业“揭榜”申请书》(附件3),并上传研发能力佐证材料,加盖企业印章后于8月31日前报送至省级中小企业主管部门。
(二)针对不同意公开的技术创新需求,符合条件的创新型中小企业、专精特新中小企业、专精特新“小巨人”企业等优质中小企业可与地方中小企业主管部门联系,进行定向“揭榜”。有意愿“揭榜”的优质中小企业需填写《中小企业“揭榜”对接表》和《中小企业“揭榜”申请书》,加盖企业印章后,将盖章版、电子版及研发能力佐证材料,于8月31日前报送至省级中小企业主管部门。
(三)中小企业“揭榜”申请将汇总推送至“发榜”大企业,“发榜”大企业就每项需求选择1-3家“揭榜”中小企业,由大企业与“揭榜”中小企业自主确立合作关系。项目完成后由大企业自主安排验收,确定“揭榜”企业是否进入供应商目录或继续深化合作关系,协同推进技术攻关和创新。
二、工作要求
(一)加强组织保障。强化组织领导,细化工作方案,充分调动中小企业积极性参与“揭榜”。指导“揭榜”企业制定完善保障措施,加强审核和后续跟踪服务,及时帮助企业协调解决对接面临的困难和问题,确保融通对接工作取得实效。
(二)强化资金支持。对入选“揭榜”名单的国家级专精特新“小巨人”企业,在中央财政支持专精特新中小企业高质量发展工作中予以倾斜支持;对入选“揭榜”名单的省级专精特新中小企业、创新型中小企业,各级中小企业主管部门结合当地实际,充分发挥中小企业发展专项资金作用,采取适当方式予以支持。资金不采取直接补助或奖励企业的方式,将在原有相关项目中予以适度倾斜。
(三)创新工作方式。充分调动高校、科研院所、金融等服务机构参与,为大中小企业开展技术创新攻关提供优质服务。
三、材料报送
省级中小企业主管部门对中小企业报送材料进行初审后,将“揭榜”企业基本信息汇总至《中小企业“揭榜”汇总表》(见附件4),加盖公章后,连同《中小企业“揭榜”对接表》和《中小企业“揭榜”申请书》于2023年9月12日前通过EMS报送至工业和信息化部中小企业局,《中小企业“揭榜”汇总表》及“揭榜”不公开需求的《中小企业“揭榜”对接表》《中小企业“揭榜”申请书》和研发能力佐证材料电子版发送至cxfwc@miit.gov.cn。
邮寄地址:北京市西城区西长安街13号,工业和信息化部中小企业局,100804
联系人及电话:
中国信息通信研究院 武林 010-62301481
工业和信息化部中小企业局
2023年7月25日
附件(点击文末阅读原文下载)
2. 中小企业“揭榜”对接表
3. 中小企业“揭榜”申请书
4. 中小企业“揭榜”汇总表
往期回顾
Review of previous periods
如文章对你或身边的朋友有帮助,
请点赞或转发!
若企业需要了解更多相关信息,
欢迎致电平台服务热线
400-0303-108
| 安徽双创服务平台 |

点击↓阅读原文,下载附件


