
关于首批高水平新型研发机构拟认定名单的公示
根据《安徽省人民政府办公厅关于加快发展高水平新型研发机构的实施意见》(皖政办〔2022〕14号)和《关于开展2023年高水平新型研发机构评价认定工作的通知》(皖科基地秘〔2023〕269号)有关要求,经通知发布、组织申报、各市审核推荐、形式审查、综合评价、现场核查以及诚信审查,并经厅务会议审议等程序,形成首批拟认定11家高水平新型研发机构名单,现予以公示。
公示时间:2023年10月26日-11月1日。公示期间,如有异议,请以真实身份向安徽省科学技术厅书面反映。匿名异议和超出期限的异议不予受理。
特此公示。
通讯地址:安徽省合肥市安徽路1号(邮政编码230091)
联系电话:0551-65145309,0551-62616083
监督电话:0551-62676061,0551-62659375
2023年10月26日
附件:
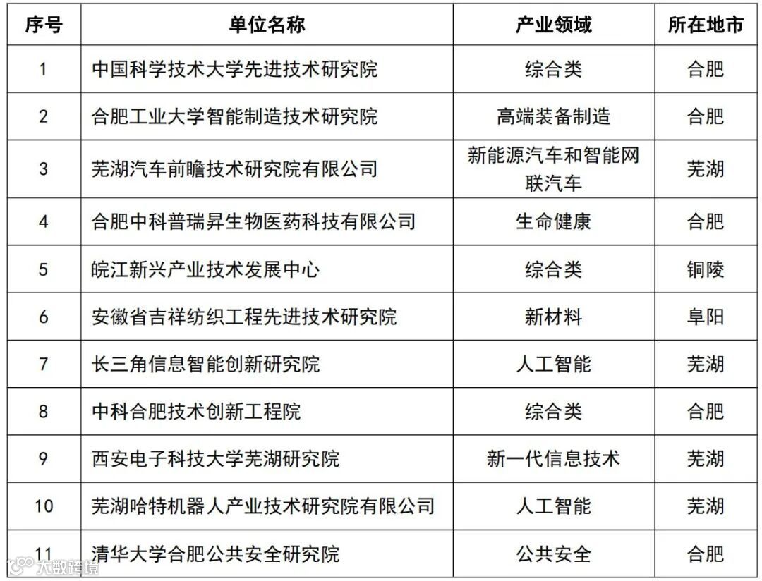
首批拟认定高水平新型研发机构名单
往期回顾
Review of previous periods
如文章对你或身边的朋友有帮助,
请点赞或转发!
若企业需要了解更多相关信息,
欢迎致电平台服务热线
400-0303-108
| 安徽双创服务平台 |



