
安徽省工业和信息化厅关于公布安徽省首版次软件(2024年第一批)名单的通知
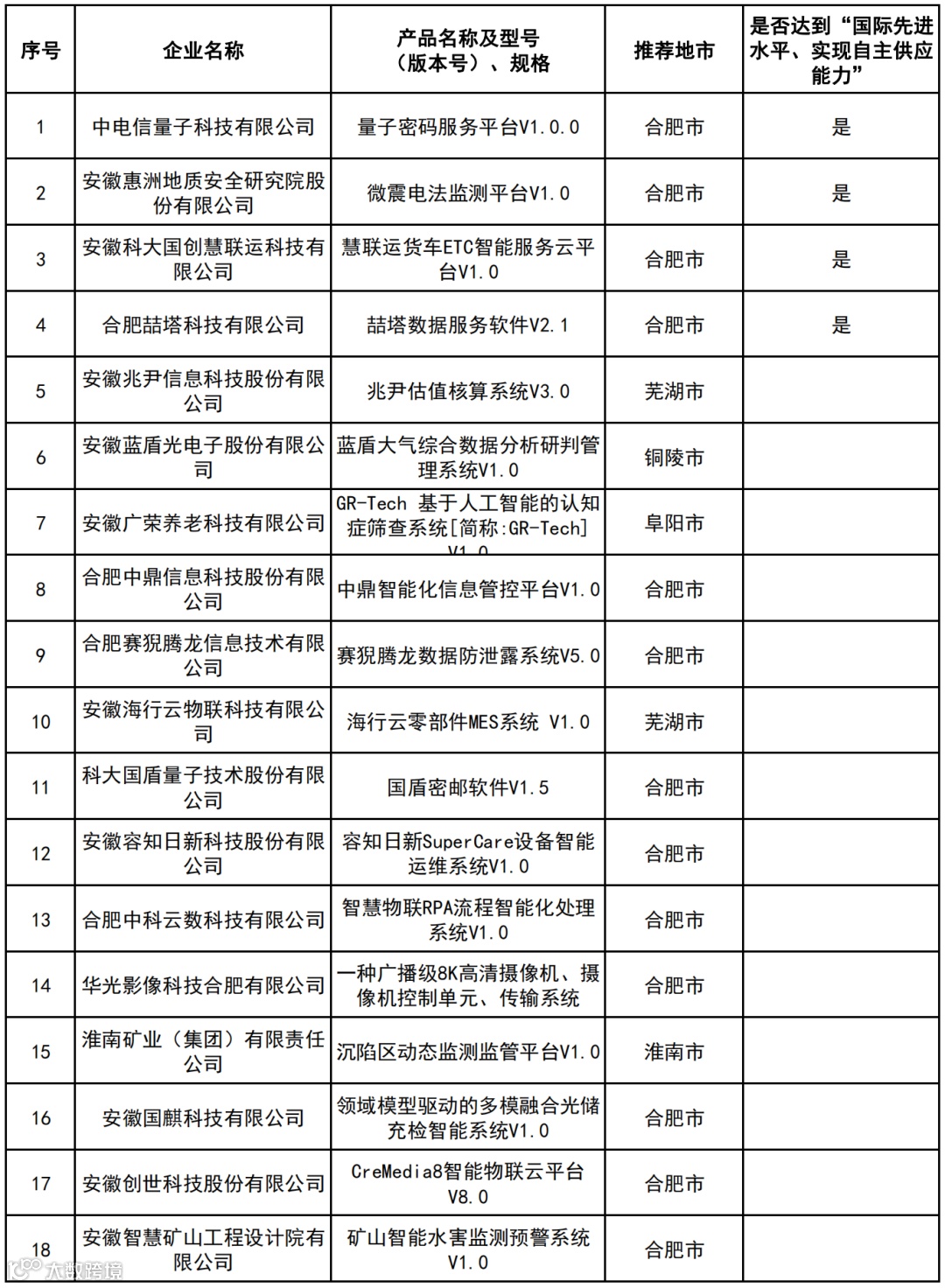
为贯彻落实《支持首台套重大技术装备首批次新材料首版次软件发展若干政策》(皖政秘〔2023〕243号),促进我省首版次软件创新发展,经企业申报、所在市(直管县/市)工信主管部门审核推荐、专家评审、专家现场核查、公示等环节,评定安徽省首版次软件(2024年第一批)64项,其中4项达到“国际先进水平、实现自主供应能力”,现予以公布。
安徽省工业和信息化厅
2024年7月10日
往期回顾
Review of previous periods
如文章对你或身边的朋友有帮助,
请点赞或转发!
若企业需要了解更多相关信息,
欢迎致电平台服务热线
400-0303-108
| 安徽双创服务平台 |



