
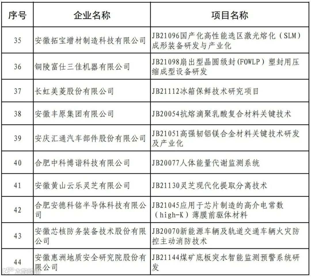
2024年制造业“揭榜挂帅”招才引智专项拟支持项目公示
根据安徽人才政策4.0版等有关规定,现将2024年制造业“揭榜挂帅”招才引智专项拟支持项目予以公示。
公示期限为2024年6月27日—2024年7月1日。如对公示的项目持有异议,请以真实身份向省工业和信息化厅(高新技术处)反映。如发现在项目申报和评审中存在违规违纪违法问题,请向省纪委监委驻省工业和信息化厅纪检监察组反映。我们郑重承诺,对举报人身份信息严格保密。
邮政地址:合肥市包河区屯溪路306号
邮政编码:230001
电话:0551—62871820(高新技术处)、62871858(纪检组)
安徽省工业和信息化厅
2024年6月27日

往期回顾
Review of previous periods
如文章对你或身边的朋友有帮助,
请点赞或转发!
若企业需要了解更多相关信息,
欢迎致电平台服务热线
400-0303-108
| 安徽双创服务平台 |



