
安徽省工业和信息化厅关于公布2024年度第一批安徽省首台套重大技术装备名单的通知
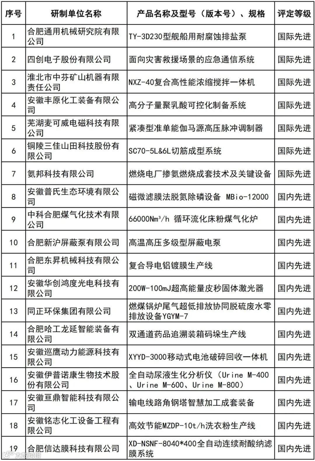
根据《安徽省首台套重大技术装备首批次新材料首版次软件评定管理暂行办法》(皖经信装备函〔2023〕167号)、《安徽省经济和信息化厅关于开展2024年度第一批首台套重大技术装备申报评定工作的通知》的规定和要求,经创新主体申报、市经信主管部门审核推荐、第三方评定机构组织专家会议评审和现场核查、公示等程序,评定“TY-3D230型舰船用耐腐蚀排盐泵”等7项产品为2024年度第一批安徽省首台套重大技术装备(国际先进等级);“磁微滤膜法脱氮除磷设备MBio-12000”等36项产品为2024年度第一批安徽省首台套重大技术装备(国内先进等级),现予以公布。
安徽省工业和信息化厅
2024年4月9日
往期回顾
Review of previous periods
如文章对你或身边的朋友有帮助,
请点赞或转发!
若企业需要了解更多相关信息,
欢迎致电平台服务热线
400-0303-108
| 安徽双创服务平台 |



