
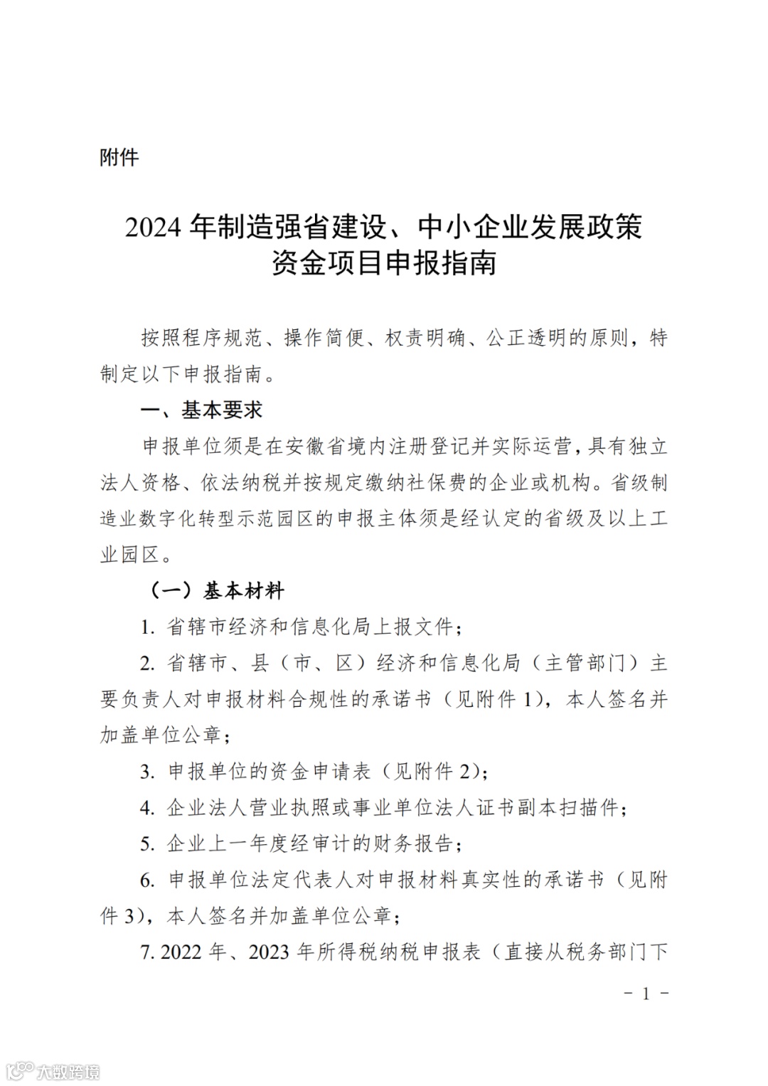
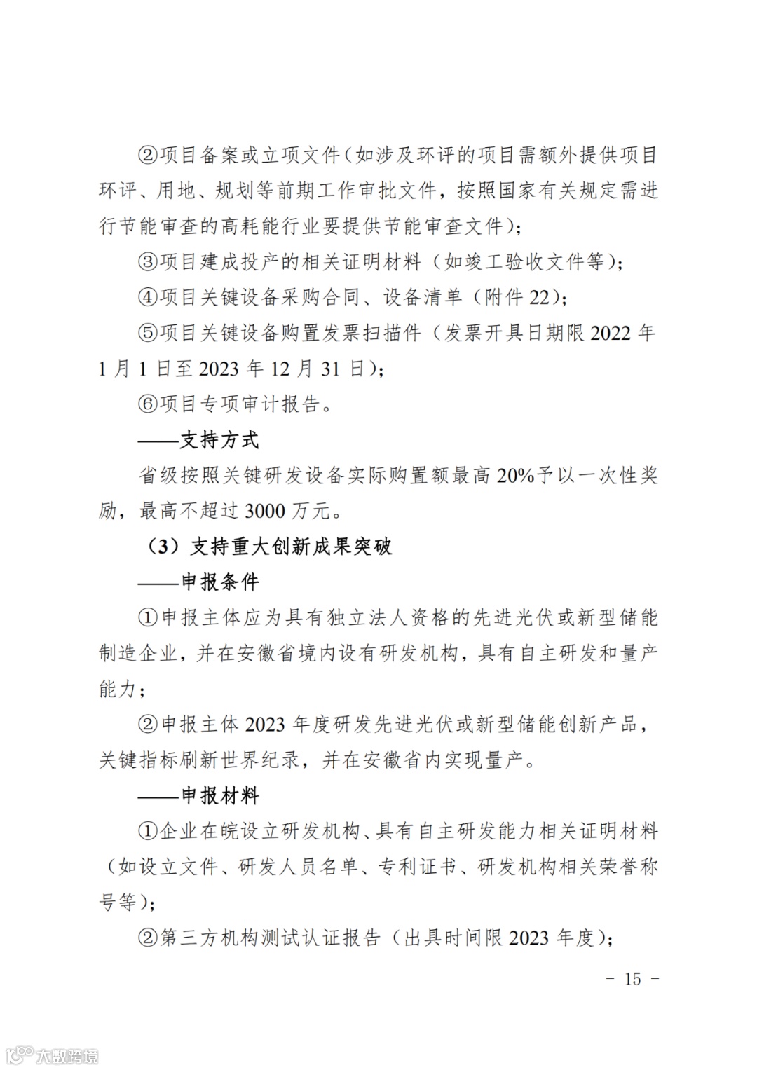
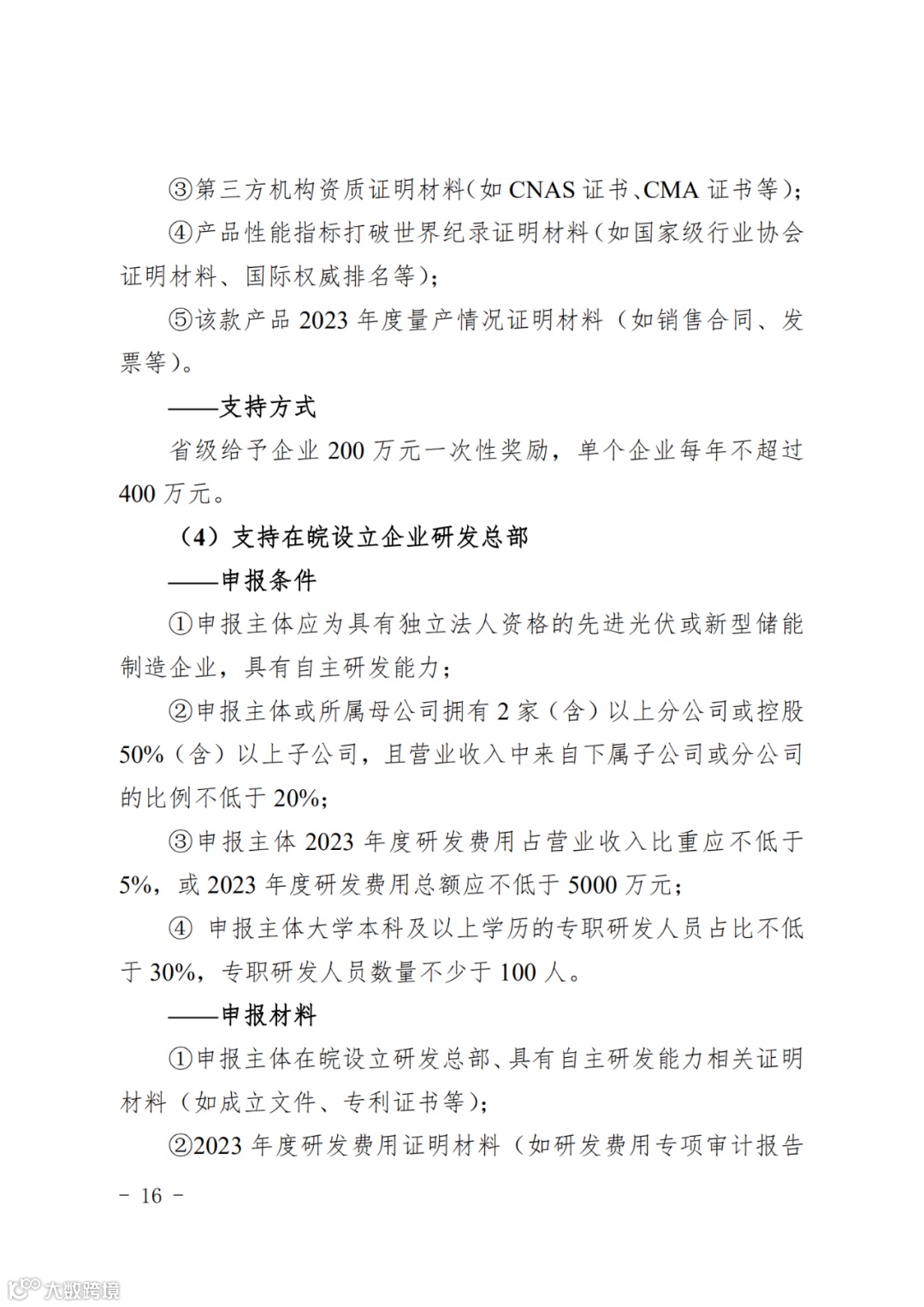
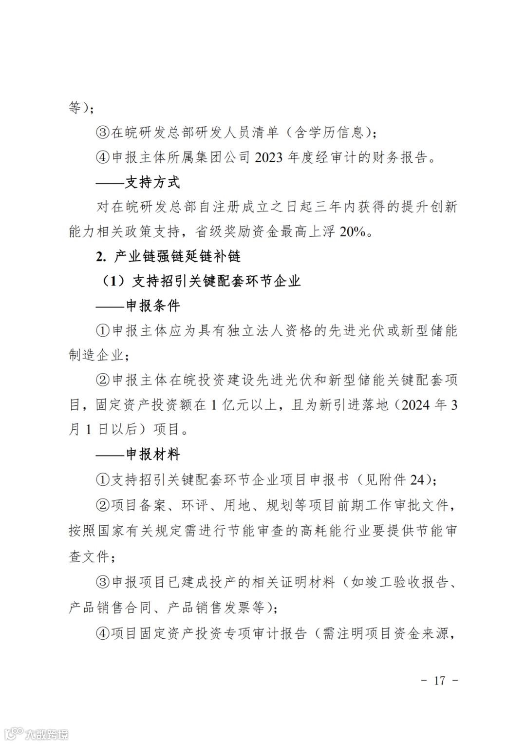
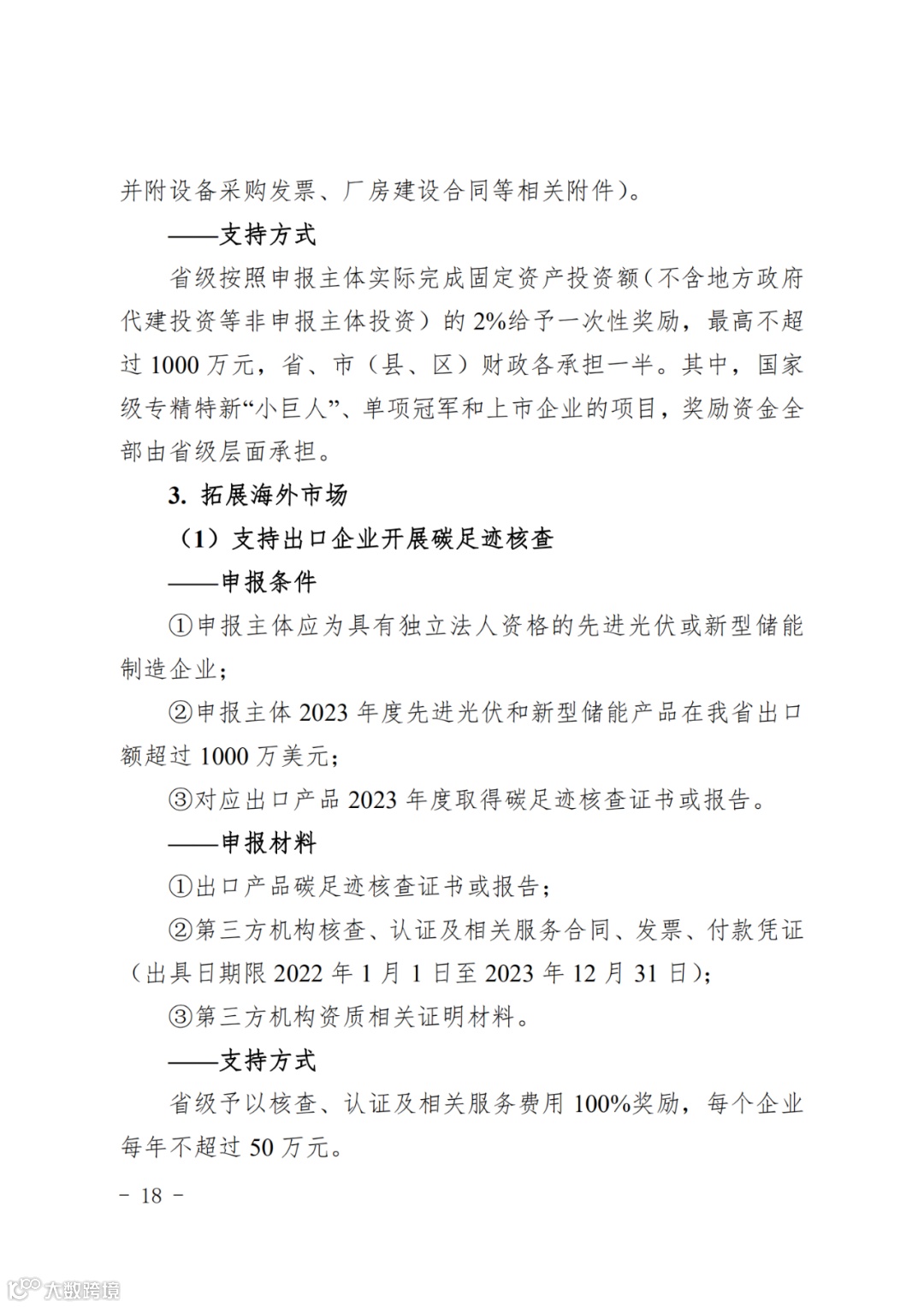
关于开展2024年制造强省建设、中小企业发展政策资金项目申报工作的通知
为推进制造业数字化转型,推动工业领域大规模设备更新,支持中小企业以及先进光伏和新型储能产业集群高质量发展,助力智能绿色制造强省建设,经研究,省工业和信息化厅、省财政厅决定联合开展2024年制造强省建设、中小企业发展政策资金项目申报工作,现就有关事项通知如下:
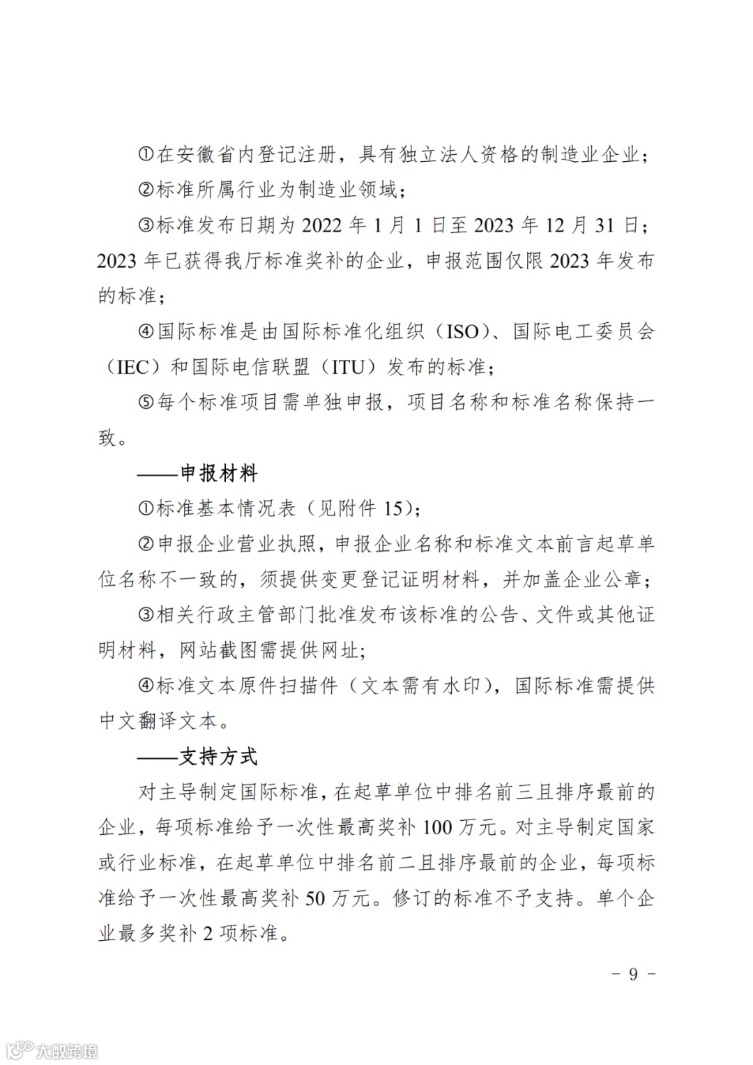
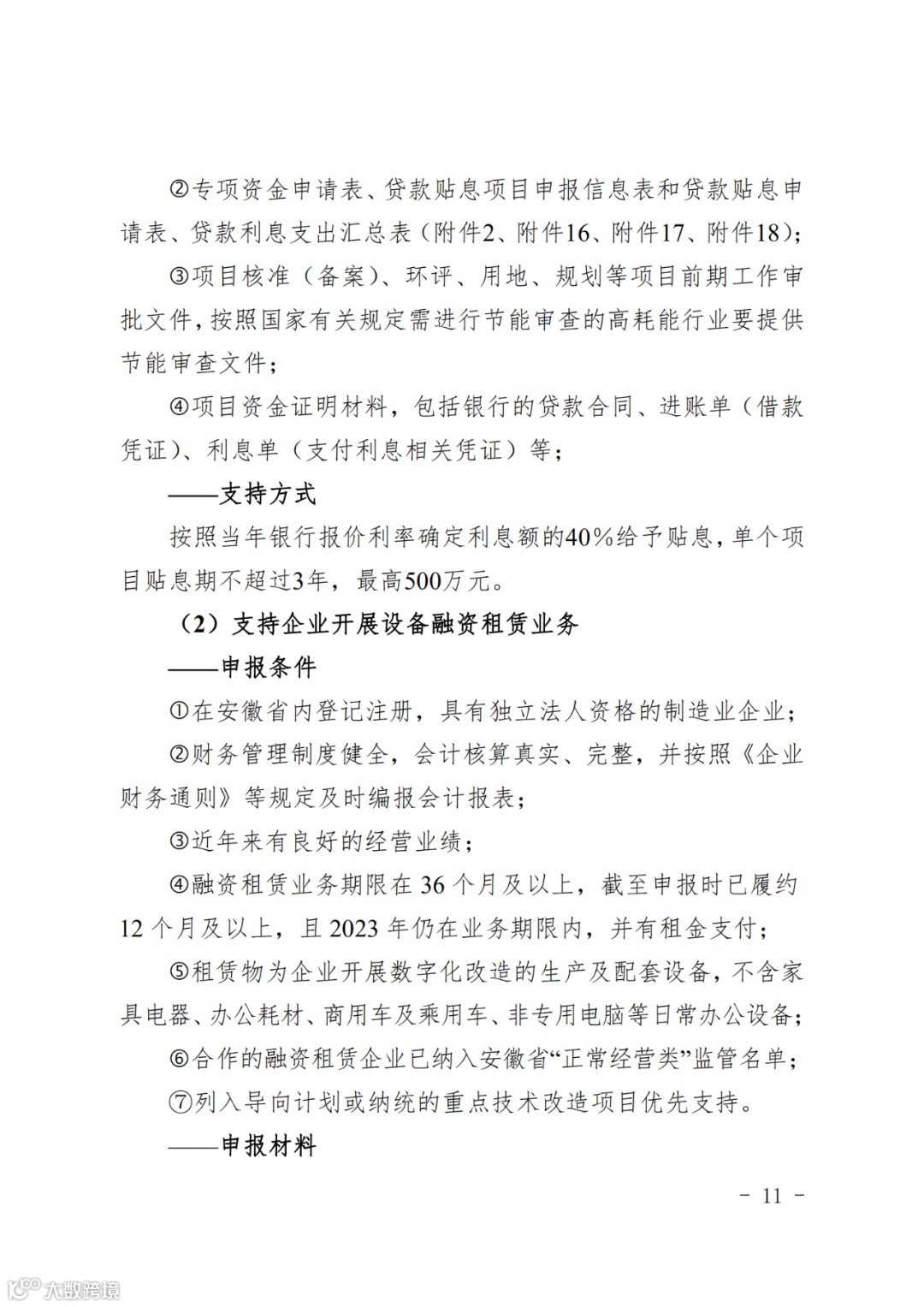
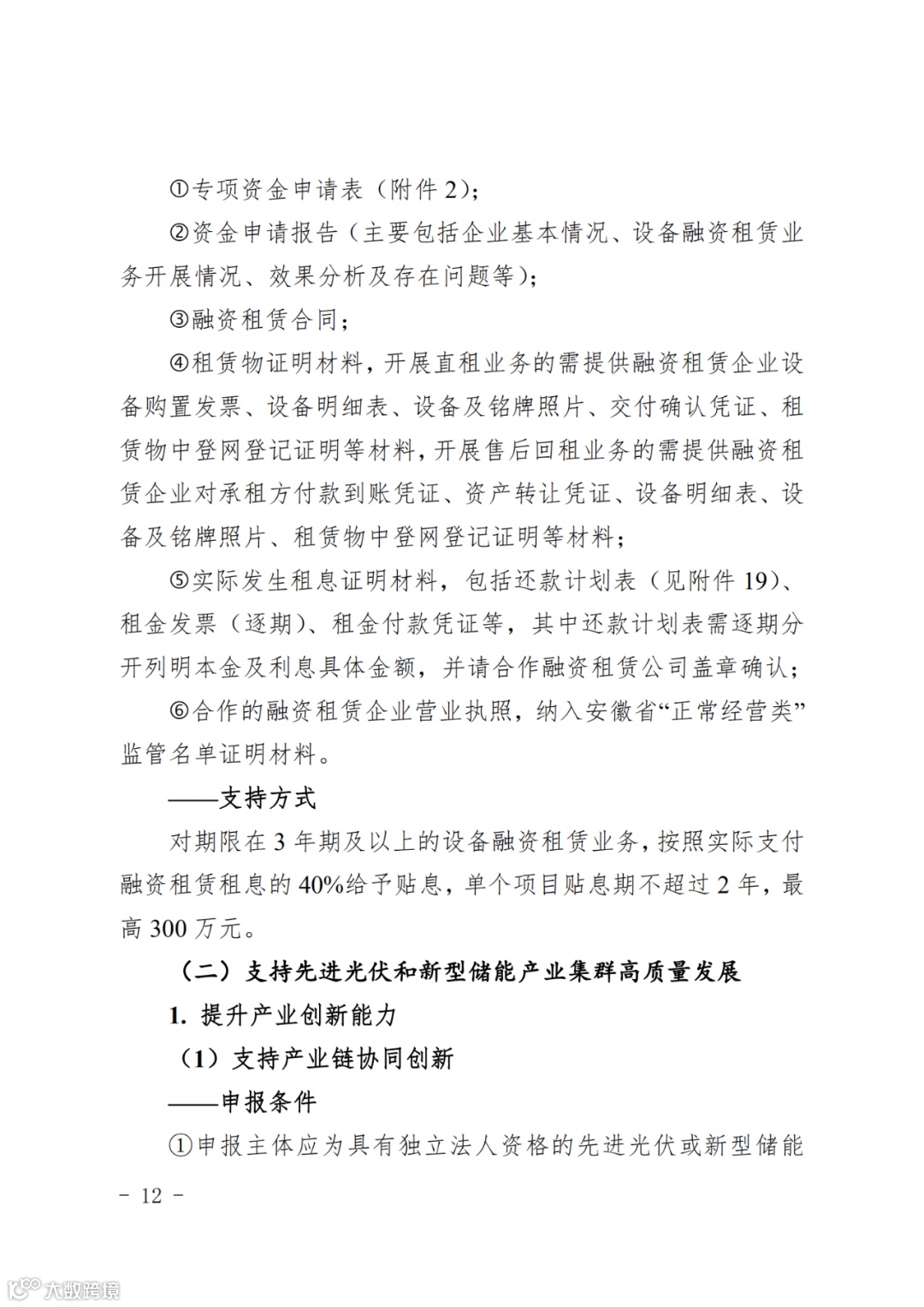
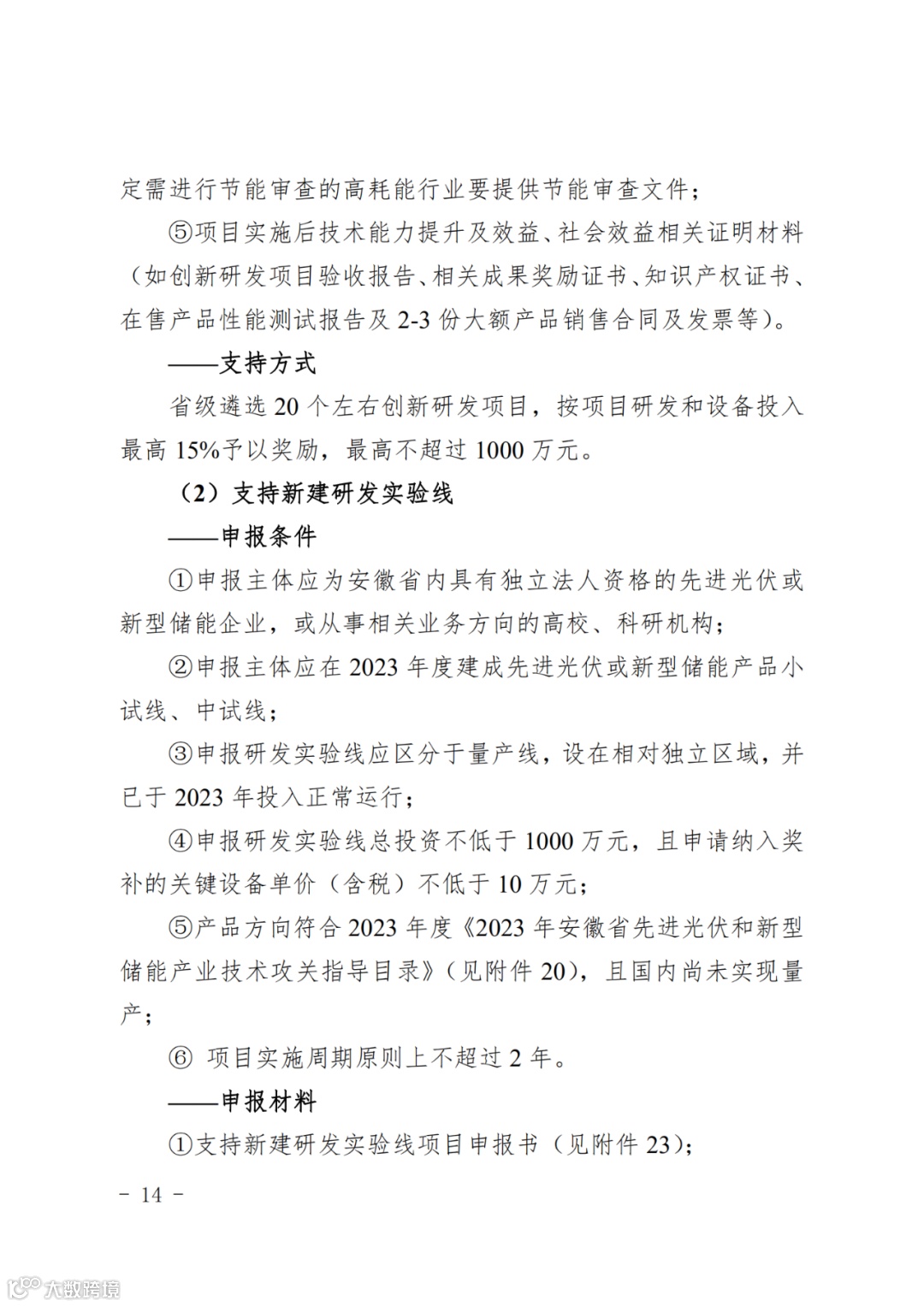
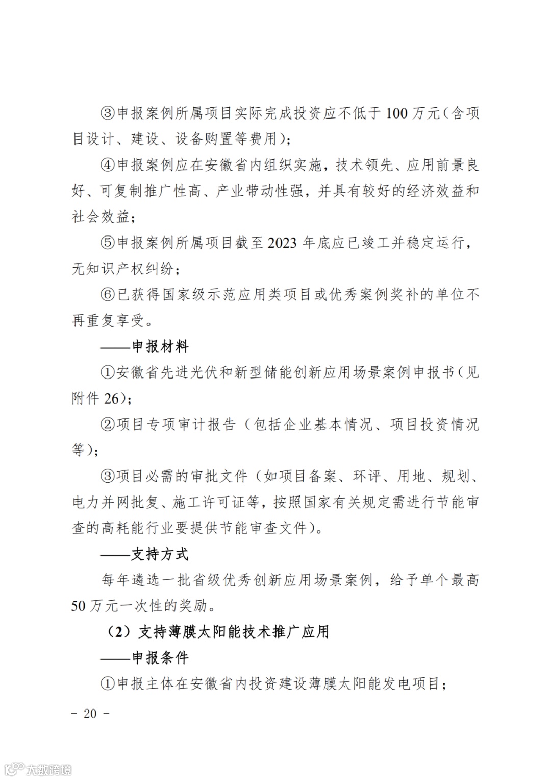
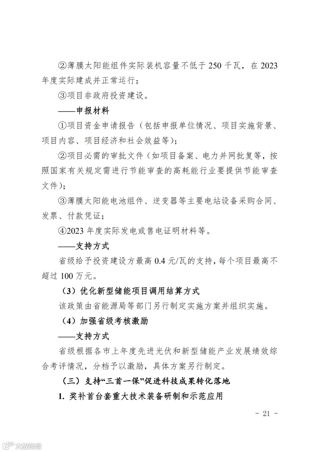
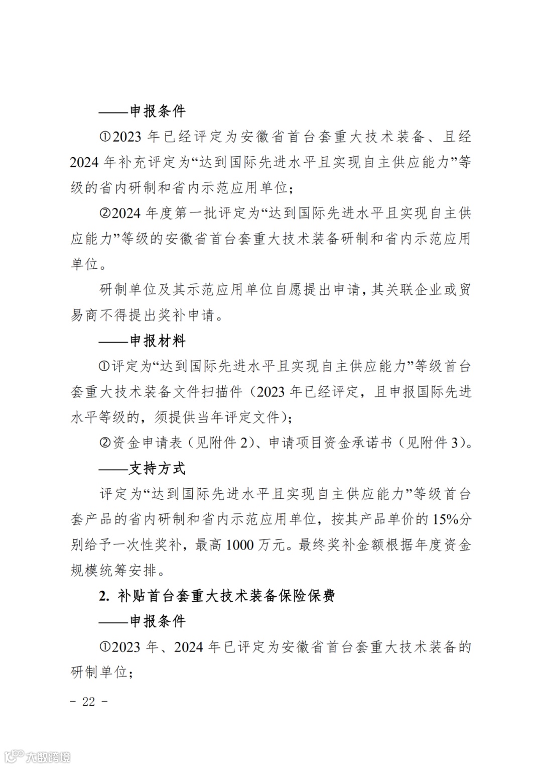
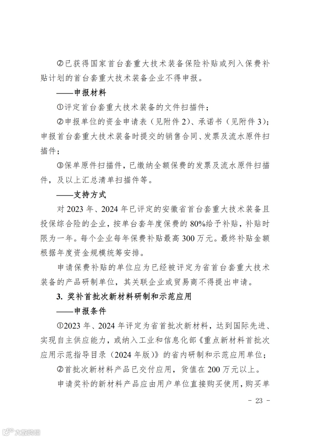
一、申报类别、材料和联系方式
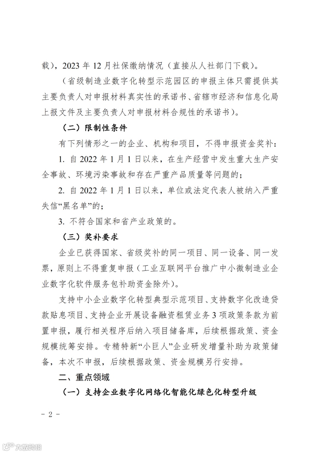
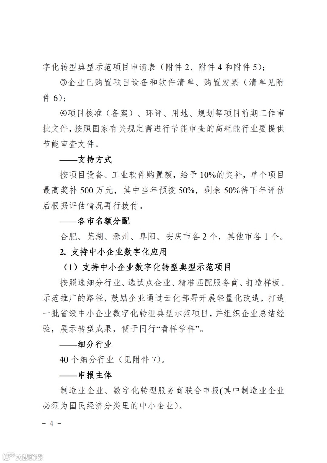
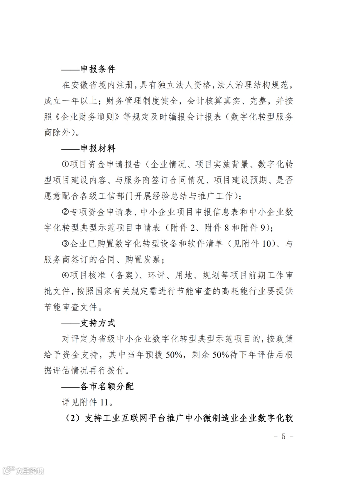
申报类别、材料详见《2024年制造强省建设、中小企业发展政策资金项目申报指南》(附件)。
联系人及联系方式详见下表。

二、申报程序及要求
(一)项目单位对照申报指南组织申报材料,通过所在地市级经信局和财政局申报。中央企业、省属企业项目实行属地化管理,通过项目建设所在地市级经信局和财政局申报。
(二)项目采取网上申报方式,项目单位访问安徽省工业和信息化厅网站(jx.ah.gov.cn)“工业云”,使用“皖事通办用户”法人账号登录进行填报,上传相关证明材料,经县级经信主管部门初审、市级经信主管部门复审后上报省工业和信息化厅。网上申报应做到数据准确、资料齐全、扫描文件清晰。通过系统报送的项目申报材料及相关附件的文件名必须规范,并严格按照要求的申报材料和附件名称命名后上传。网上申报过程中遇到的具体技术问题可与省工业和信息化厅信息中心咨询,联系电话:0551-62871939、62871092、62871705、62878322。
(三)市级经信局按照规定,统筹做好项目现场核查,县级(市、区)现场核查必须达100%,市级核查比例不得低于50%。市县两级相关主管部门现场核查的内容,包括但不限于企业是否正常经营;申报项目是否真实性、是否符合申报条件、是否符合相关指标要求等。
(四)市级经信局和财政局对申报项目审核后,联合向省工业和信息化厅报送推荐文件一式四份(含由申报系统生成的项目汇总表,联系人:省工业和信息化厅财务处张莉,联系电话:0551-62878831;省财政厅企业处徐冰华,联系电话:0551-68150635),同时将推荐文件扫描件及项目汇总表电子版通过系统“上传申报文件”功能在线上传。
(五)各地应严格按照时间要求组织项目申报,其中:系统网上申报功能开放时间为2024年5月7日18时,项目单位端口关闭时间为2024年5月22日24时,市级、县级经信主管部门审核端口关闭时间及市级推荐文件报送截止时间为2024年5月31日24时,逾期均不再受理。
(六)省工业和信息化厅按规定履行项目评审、涉企系统比对、集体决策等程序确定拟支持项目后,向社会公示。
安徽省工业和信息化厅
安 徽 省 财 政 厅
2024年5月7日




























附件(点击文末阅读原文下载)
2. 申报指南附件
往期回顾
Review of previous periods
如文章对你或身边的朋友有帮助,
请点赞或转发!
若企业需要了解更多相关信息,
欢迎致电平台服务热线
400-0303-108
| 安徽双创服务平台 |



