
安徽省工业和信息化厅关于印发《安徽省省级工业设计中心认定管理办法》的通知

现将《安徽省省级工业设计中心认定管理办法》印发给你们,请结合实际,认真贯彻落实。
安徽省工业和信息化厅
2024年6月7日
安徽省省级工业设计中心认定管理办法
第一条 为加快培育壮大工业设计市场主体,促进工业设计创新发展,提升工业设计赋能制造业高质量发展能力,根据《国家级工业设计中心认定管理办法》(工信部政法〔2023〕93号),结合本省实际,制定本办法。
第二条 安徽省省级工业设计中心认定管理等相关工作适用本办法。
第三条 本办法所称的工业设计是指以工业产品为主要对象,综合运用科技手段和工学、美学、心理学、经济学等知识,对产品的功能、结构、形态及包装等进行整合优化的创新活动。
省级工业设计中心是指经省工业和信息化厅认定,工业设计创新能力强、特色鲜明、管理规范、业绩突出、发展水平领先的工业设计机构。省级工业设计中心包括两种类型:制造业企业等单位设立的,主要为本单位提供工业设计服务的企业工业设计中心;面向市场需求提供工业设计服务的工业设计企业。
第四条 省级工业设计中心的认定工作坚持政府引导、企业自愿,公开透明、择优确定,动态管理、逐步提升的原则。
第五条 省工业和信息化厅负责省级工业设计中心的认定管理工作。
各市工业和信息化主管部门负责本地区工业设计中心的认定管理工作,组织开展国家级、省级工业设计中心的推荐申报事宜,协助进行相关培育、指导和管理。
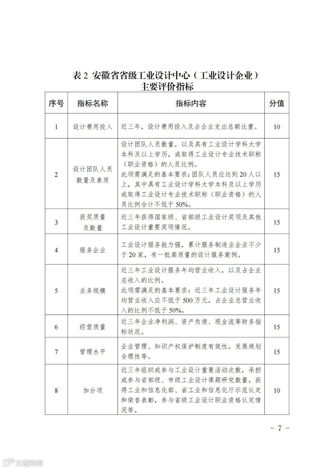
第六条 申报省级工业设计中心,需稳定运营3年以上(截至申报日期),有固定的工作场所、良好的软硬件条件、健全的管理制度、稳定的人员配置,满足省级工业设计中心主要评价指标(附件)要求,并具备以下条件:
(一)遵守国家法律法规,3年内未发生重大环保、质量和安全事故,未被列为严重失信主体,没有重大违法行为或涉嫌重大违法正在接受有关部门审查的情况。
(二)制造业企业等单位设立的企业工业设计中心须是专门成立、独立运行的分支机构或内设部门。
第七条 省级工业设计中心申报遵循自愿原则。申报主体需在安徽省行政区域内注册,具备独立法人资格;制造业企业等单位设立的不具备法人资格的企业工业设计中心,由其具备法人资格的设立单位申报。
第八条 省级工业设计中心认定工作按照“谁推荐、谁把关,谁审核、谁管理”的方式统筹开展、有序推进。
(一)申报主体按照要求向所在县(区)工业和信息化主管部门提出申请,按要求在指定信息平台提交省级工业设计中心相关申请材料,对材料的真实性、完整性负责。各县(区)工业和信息化主管部门进行网上受理,并将申报材料报送至所在市工业和信息化主管部门。
(二)各市工业和信息化主管部门负责组织对申报材料进行审核,确定推荐名单,在规定时间内将推荐文件和申报材料报送省工业和信息化厅。
(三)省工业和信息化厅组织专家进行评审,必要时进行现场考查,确定拟认定名单并在厅门户网站公示5个工作日。经公示无异议的,认定为省级工业设计中心。
(四)省工业和信息化厅在受理申请材料截止之日起90个工作日之内,通报认定结果。
第九条 省级工业设计中心原则上每年认定一次。
第十条 各级工业和信息化主管部门要加强指导和服务,建立健全工业设计中心梯度培育体系,持续培育壮大工业设计市场主体。
省工业和信息化厅加强宏观指导和政策引导,推动省级工业设计中心聚焦制造业重点领域,实现设计优化和提升;面向产业链供应链中小企业开放设计项目,增强产业链协同设计能力和水平;积极参与关键技术攻关、重大项目研发,提升产业创新能力。
各市工业和信息化主管部门立足本地区产业特点和工业设计发展阶段,有序开展市级工业设计中心培育认定工作。
(一)省级工业设计中心每次认定及复核的有效期为4年,到期应参加复核,其中已认定为国家级工业设计中心且在其有效期内的可免于复核。
(二)接受复核的省级工业设计中心按照要求在指定信息平台提交有关复核材料,各县(区)工业和信息化主管部门对复核企业进行网上受理,复核材料报所在市工业和信息化主管部门;各市工业和信息化主管部门在规定时间内进行网上复核,将复核意见和企业材料报送省工业和信息化厅。省工业和信息化厅复核后,发布复核结果。
(三)对于未按规定参加复核的、复核结果为不合格的、所在企业自行要求撤销的,省工业和信息化厅核实有关情况后,公布撤销的省级工业设计中心名单。此类单位从公布撤销名单之日起2年内不得重新申报。
(四)对于在申请认定和接受管理过程中存在弄虚作假、违反相关规定的,发生重大环保、质量和安全事故的,被列为严重失信主体的,有重大违法行为或涉嫌重大违法正在接受有关部门审查的,省工业和信息化厅核实有关情况后,公布撤销的省级工业设计中心名单。此类单位从公布撤销名单之日起4年内不得重新申报。
(五)省级工业设计中心所在企业发生更名、重组、依法终止等重大调整的,市级工业和信息化主管部门应及时将有关情况报省工业和信息化厅。
(六)省级工业设计中心复核结果从受理评价材料截止之日起,90个工作日内公布。
第十三条 本办法自发布之日起施行。《安徽省省级工业设计中心认定管理办法(试行)》(皖经信产业〔2014〕184号)同时废止。



往期回顾
Review of previous periods
如文章对你或身边的朋友有帮助,
请点赞或转发!
若企业需要了解更多相关信息,
欢迎致电平台服务热线
400-0303-108
| 安徽双创服务平台 |
服务双创,共赢未来