
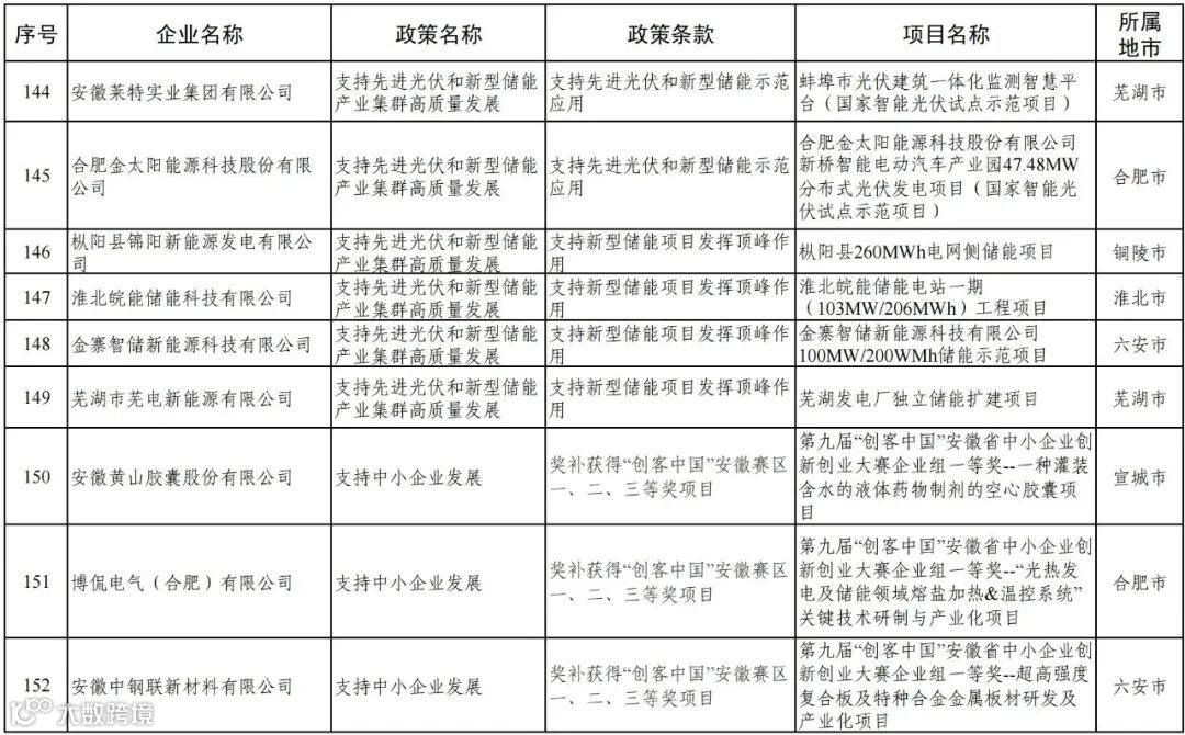
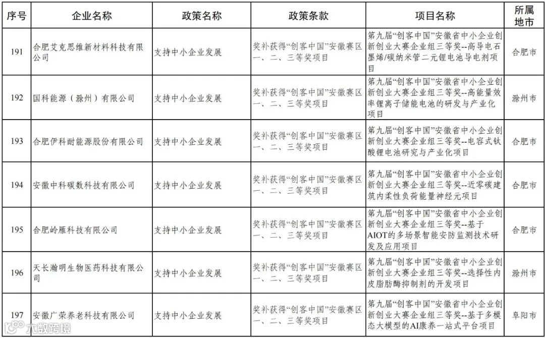
安徽省工业和信息化厅2025年惠企政策资金拟支持项目(第一批)公示
按照《安徽省人民政府办公厅关于印发支持以数字化转型推动制造业高端化智能化绿色化发展若干政策(2024版)的通知》(皖政办〔2024〕7号)、《安徽省人民政府关于印发〈安徽省制造业优质企业成长计划〉的通知》(皖政〔2024〕90号)、《安徽省制造强省建设领导小组关于印发〈安徽省基础软件和工业软件高质量发展若干政策〉的通知》(皖制造强省组〔2024〕11号)、《支持先进光伏和新型储能产业集群高质量发展若干政策》(皖工信电〔2024〕2号)等规定,现将2025年惠企政策资金拟支持项目(第一批)公示。
公示期限为2025年2月26日—2025年2月28日。如对公示的项目持有异议,请以真实身份向省工信厅财务处反映。如发现在项目申报和评审中存在违规违纪违法问题,请向省纪委监委驻省工信厅纪检监察组反映。我们郑重承诺,对举报人身份信息严格保密。
邮政地址:合肥市包河区屯溪路306号
邮政编码:230001
电话:0551—62878831(财务处)、62871858(纪检组)
传真:0551—62871769(财务处)、62871858(纪检组)
安徽省工业和信息化厅
2025年2月26日

往期回顾
Review of previous periods
如文章对你或身边的朋友有帮助,
请点赞或转发!
若企业需要了解更多相关信息,
欢迎致电平台服务热线
400-0303-108
| 安徽双创服务平台 |



