
关于2025年省级未来产业应用场景和商业化应用解决方案(标杆和优秀)遴选结果的公示
为强化场景创新驱动,推动前沿技术、产品规模应用和迭代升级,培育壮大未来产业,按照《安徽省未来产业发展行动方案》(皖政办秘〔2024〕66号)要求,省发展改革委联合省科技厅、省工业和信息化厅在各地申报基础上,经部门推荐、专家论证、集中研究等程序,遴选形成了拟入选2025年省级未来产业标杆应用场景和商业化应用解决方案案例18个、优秀应用场景和商业化应用解决方案案例16个,现予以公示。
公示时间:2025年9月12日—9月18日。公示期间,如有异议,请向省发展改革委高技术发展处反映。反映方式以来人或署名来信(包括电子信函),对匿名方式提出异议的不予受理。
联系电话:0551—62602765
电子邮箱:sfgwgjsc@126.com
邮政编码:230091
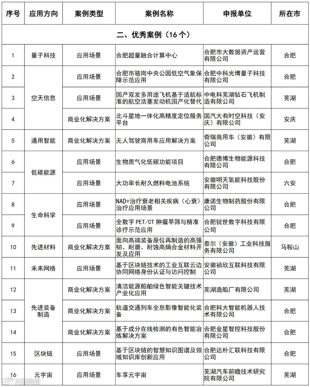
拟入选2025年省级未来产业应用场景和商业化应用解决方案案例(标杆和优秀)
往期回顾
Review of previous periods
如文章对你或身边的朋友有帮助,
请点赞或转发!
若企业需要了解更多相关信息,
欢迎致电平台服务热线
400-0303-108
| 安徽双创服务平台 |



