
安徽省工业和信息化厅关于公布安徽省首版次软件推广应用指导目录(2025年版)的通知
各市工信局:
为贯彻落实省政府印发的《支持首台套重大技术装备首批次新材料首版次软件发展若干政策》(皖政秘〔2023〕243号),加强我省首版次软件推广应用,鼓励在信息化建设、数字化转型等项目和有关政府采购中优先选用相关产品,我厅组织编制安徽省首版次软件推广应用指导目录(2025年版),现予公布。
安徽省工业和信息化厅
2025年12月31日
附件:
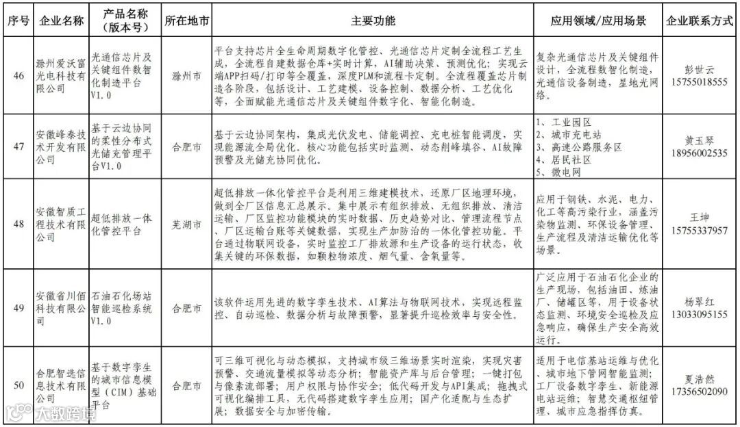
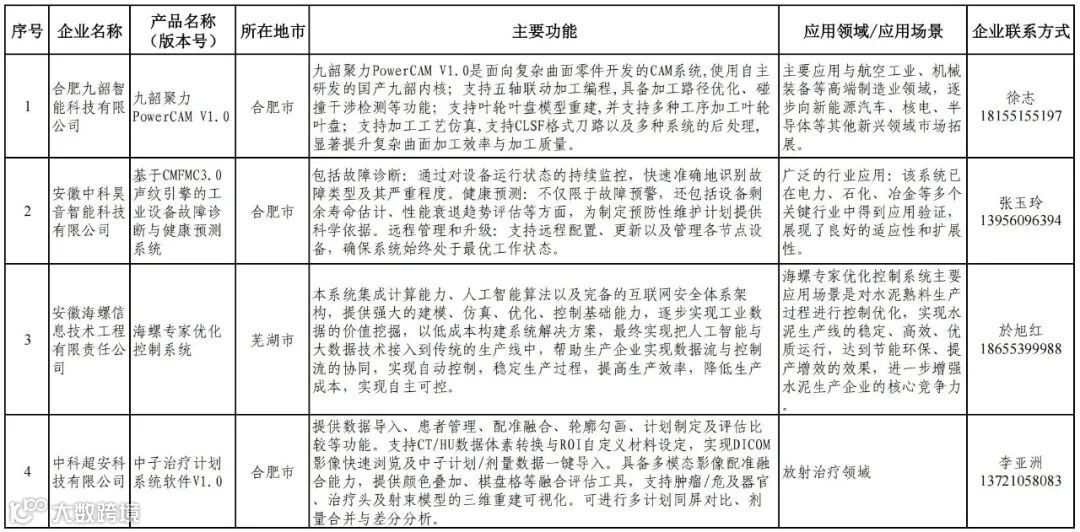
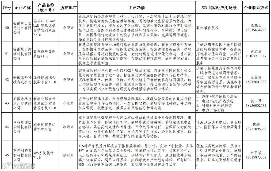
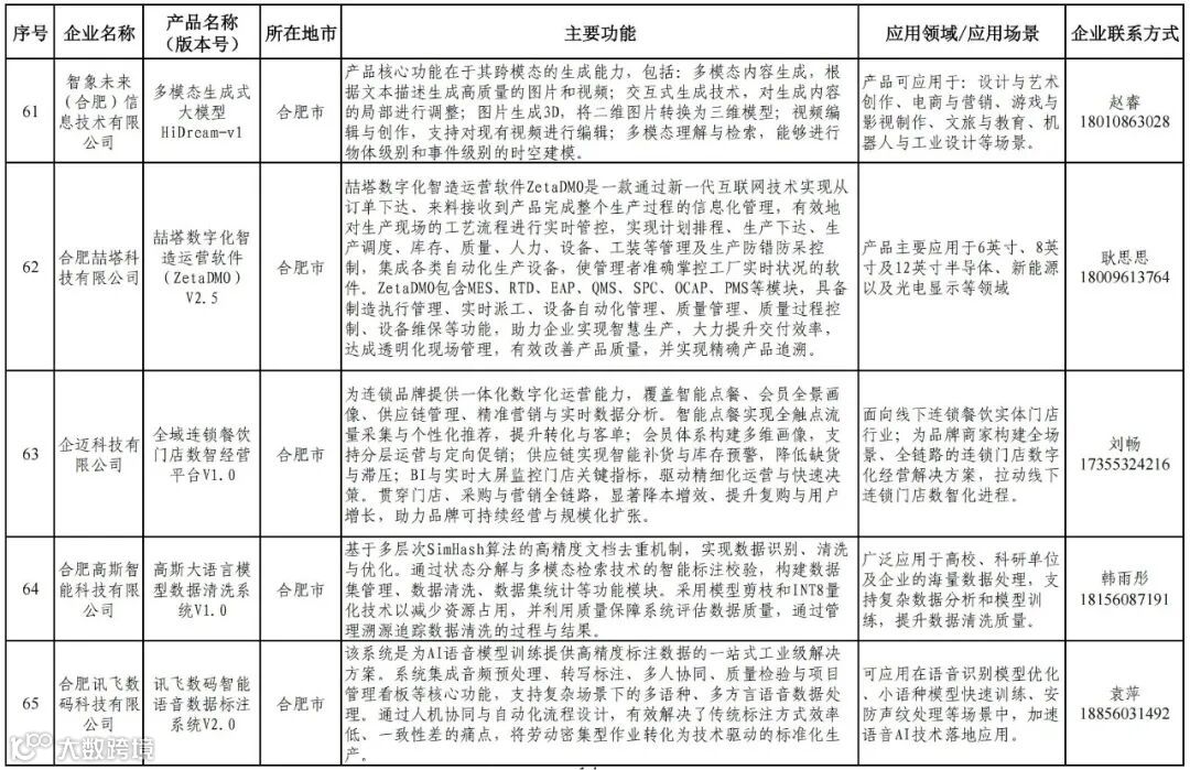
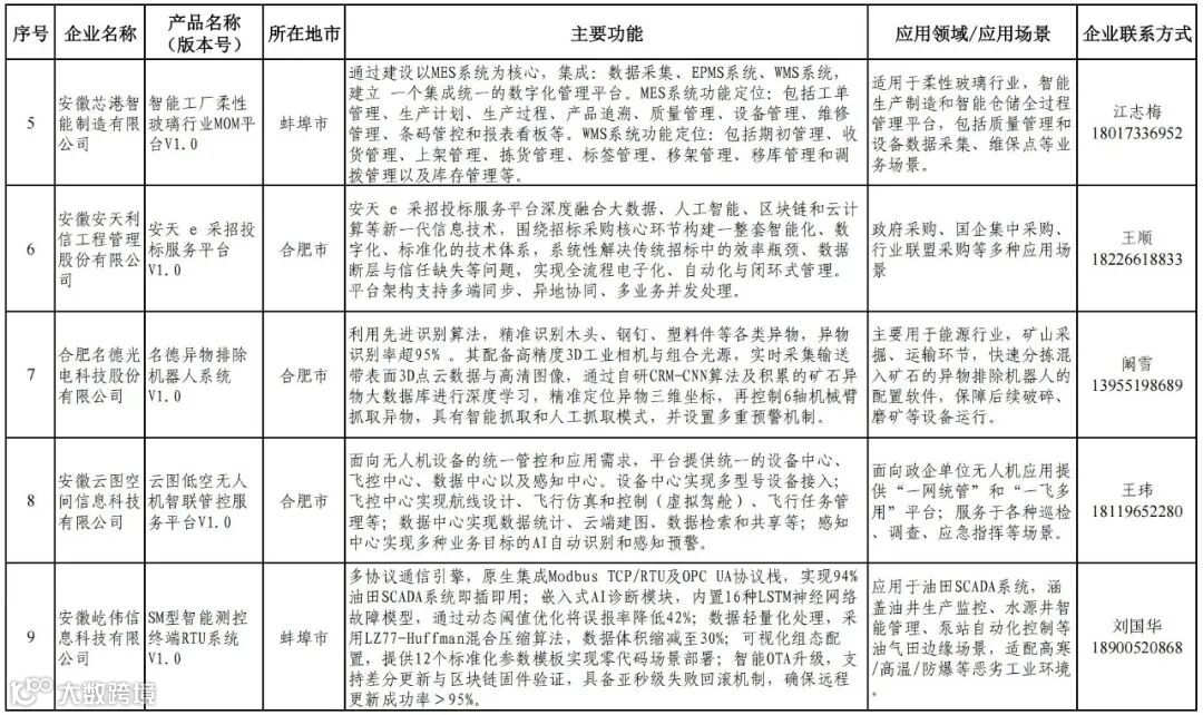
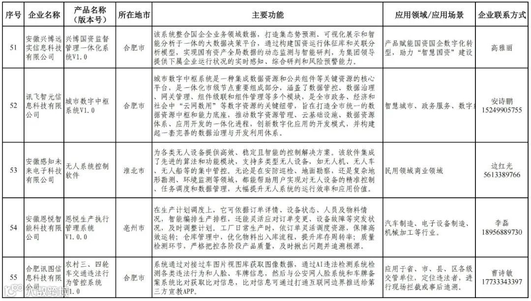
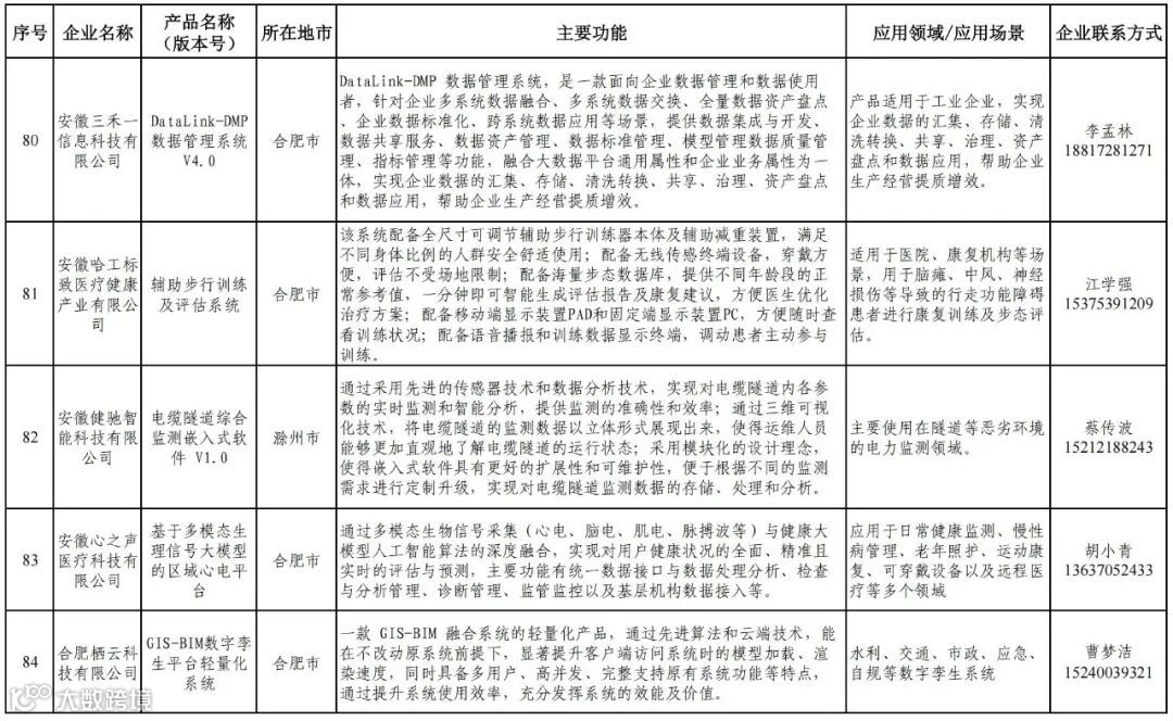
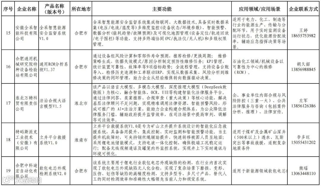
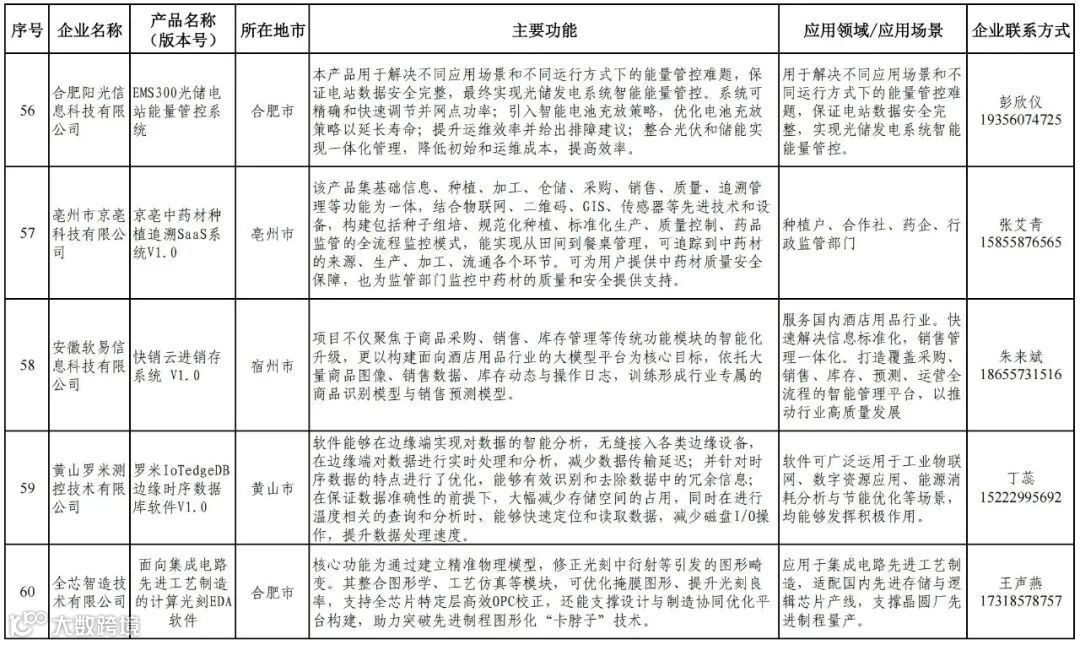
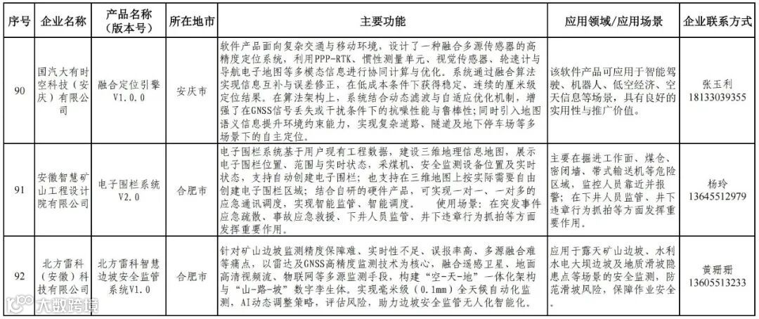
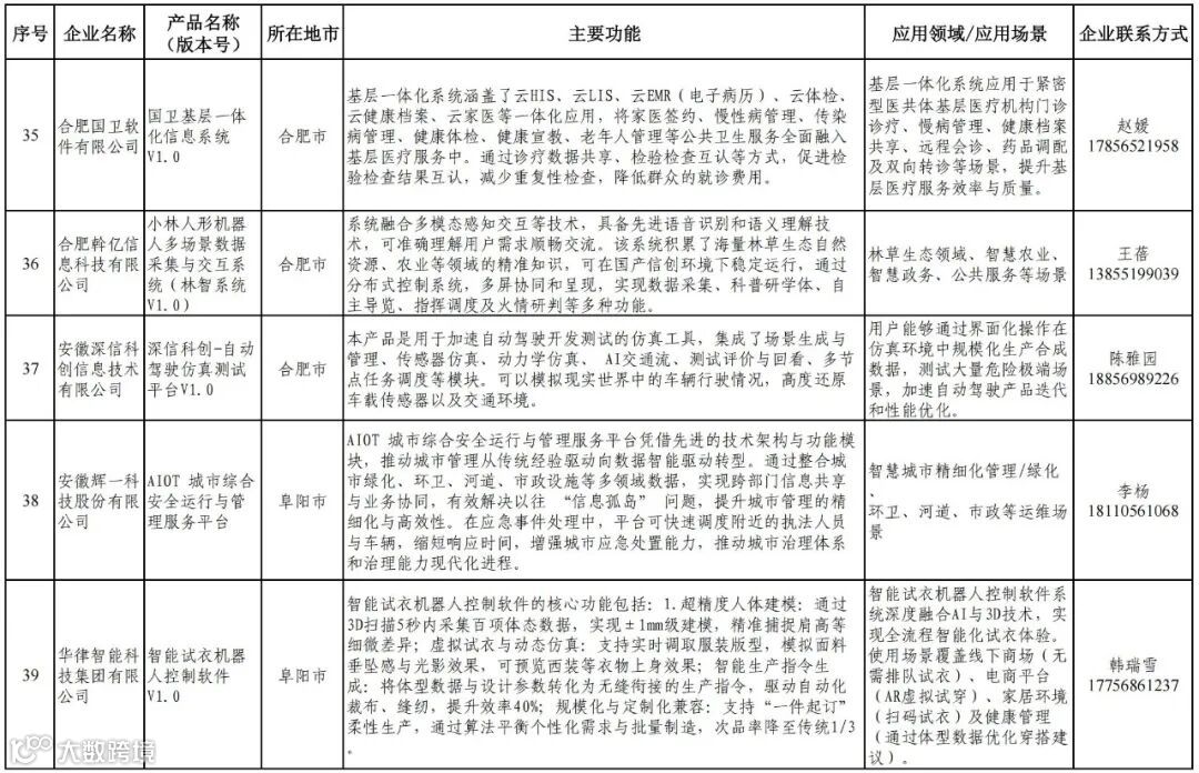
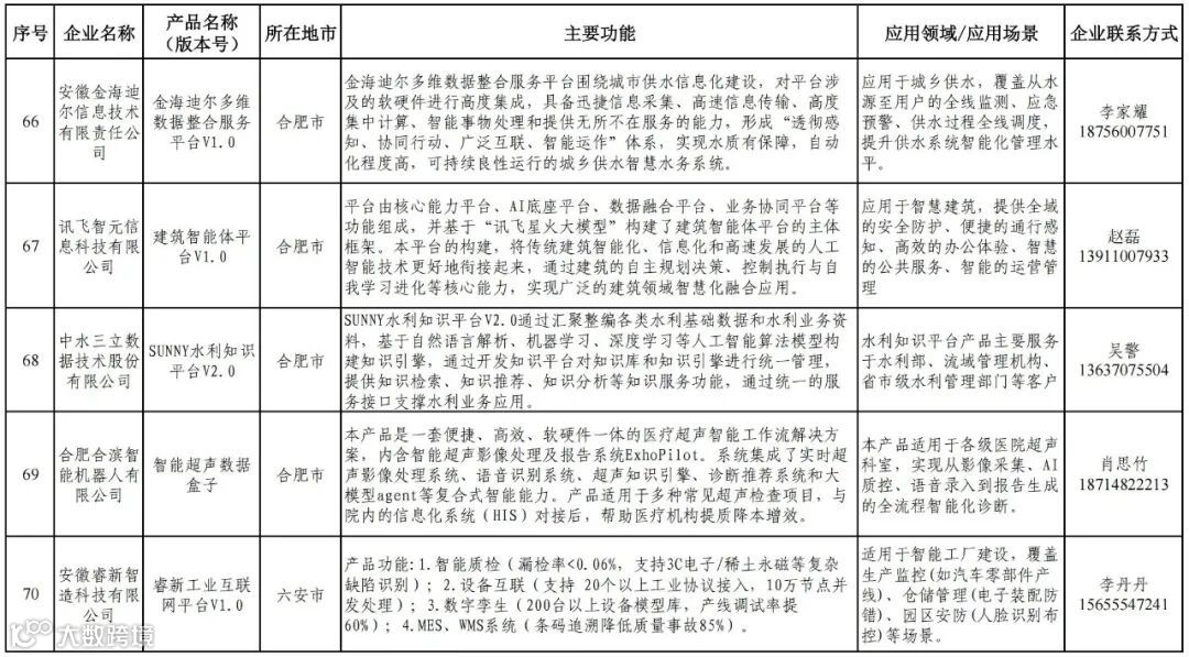
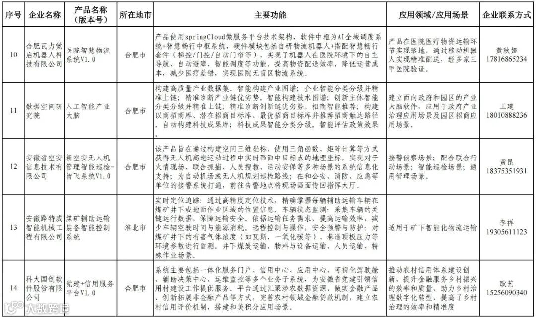
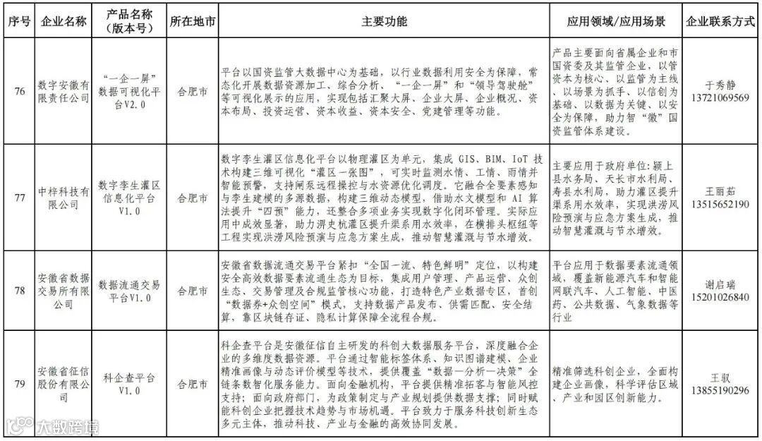
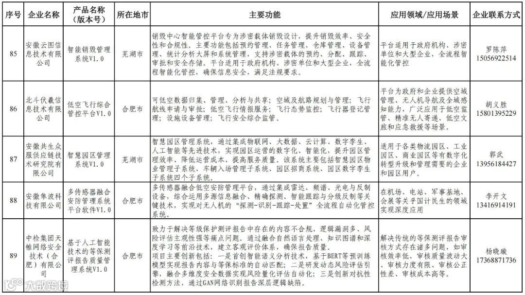
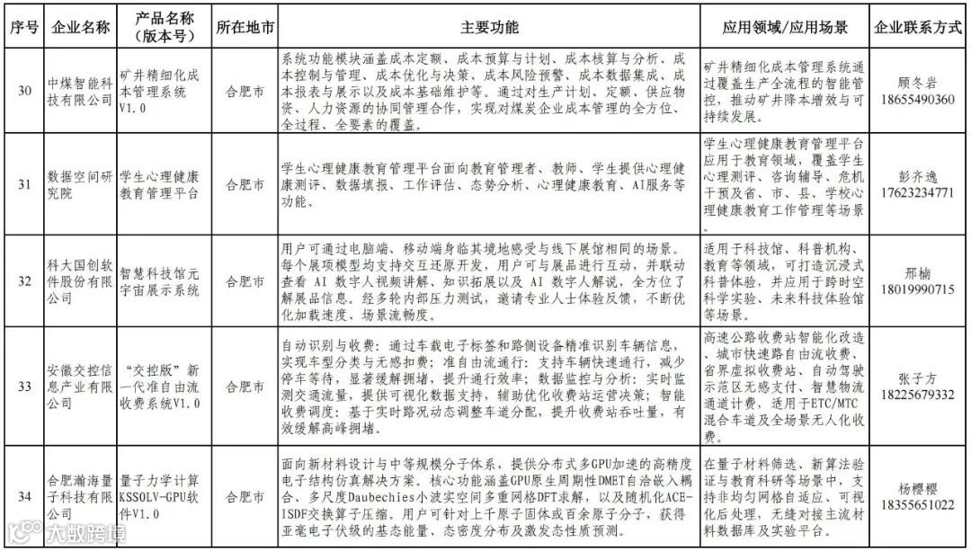
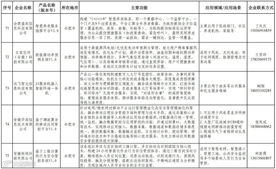
安徽省首版次软件推广应用指导目录(2025年版)
往期回顾
Review of previous periods
如文章对你或身边的朋友有帮助,
请点赞或转发!
若企业需要了解更多相关信息,
欢迎致电平台服务热线
400-0303-108
| 安徽双创服务平台 |



