
安徽省工业和信息化厅关于发布2025年制造业“揭榜挂帅”攻关任务揭榜单位的通知
各市工业和信息化局:
根据《安徽省工业和信息化厅关于印发<2025年制造业“揭榜挂帅”招才引智专项攻关指导目录>并组织开展揭榜工作的通知》,经企业申报、各市推荐、专家评审、网上公示等程序,现确定安徽安凯汽车股份有限公司等248家单位揭榜218项关键技术攻关类任务,华彩(合肥)新能源科技有限公司等2家企业揭榜2项大中小企业融通创新类任务。现将名单印发给你们,并就有关工作通知如下:
一、强化组织协调。请各市高度重视,加强统筹协调,充分调动揭榜单位的积极性,引导其围绕攻关任务“跳一跳”,努力实现更高技术指标、更优产品性能,力争通过2-3年时间,突破一批关键技术,培育一批优势产品,做强一批优势企业。
二、推动任务落实。请各市做好对揭榜单位和攻关任务的跟踪服务,及时报送任务进展情况和突破性成果。对攻关任务实施过程中出现的困难和问题,要加强沟通协调,上下联动、合力解决。
三、强化资源保障。请各市在政策扶持、资金配套等方面对揭榜单位给予重点支持,确保各项攻关任务高质量完成。省厅将适时组织开展揭榜任务完成情况的考核评估,并依据人才政策4.0中制造业招才引智计划相关规定,对成效显著的单位择优给予资金支持。
安徽省工业和信息化厅
2026年1月6日
附件:
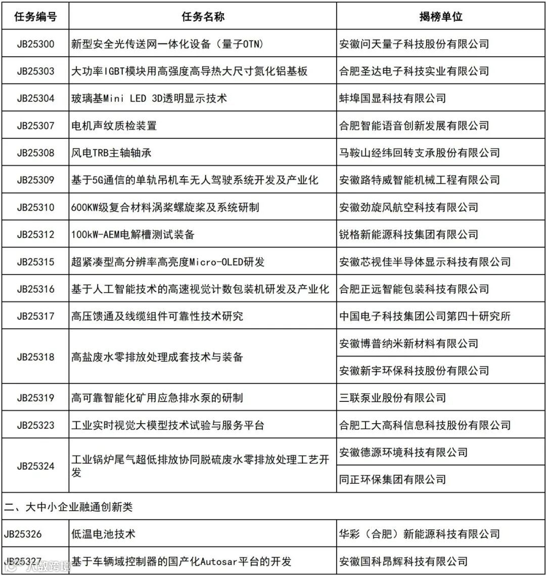
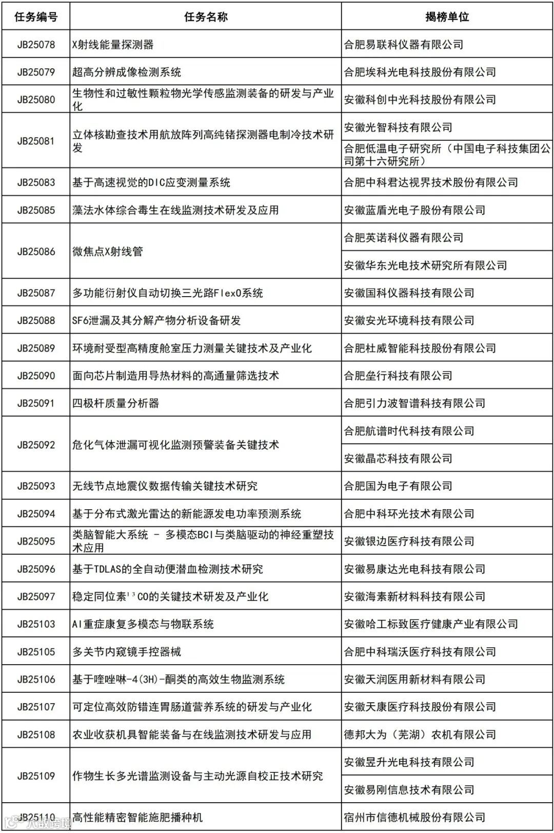
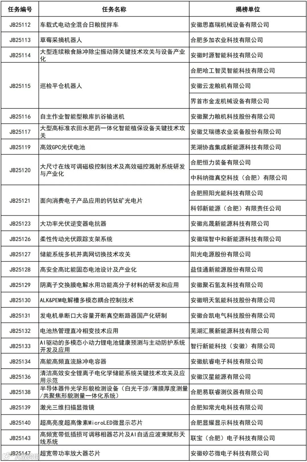
2025年制造业“揭榜挂帅”攻关任务揭榜单位名单
往期回顾
Review of previous periods
如文章对你或身边的朋友有帮助,
请点赞或转发!
若企业需要了解更多相关信息,
欢迎致电平台服务热线
400-0303-108
| 安徽双创服务平台 |



