宪法宣传周
章法有度
第十三届全国人民代表大会常务委员会第二十八次会议审议通过了修改《中华人民共和国消防法》(以下简称《消防法》)的决定,并自公布之日起施行。
这次的《消防法》有哪些改变?
和我们的生活又有什么关系?
下面我们一起来看
其中对《中华人民共和国消防法》作出如下修改:
(一)将第十五条修改为:“公众聚集场所投入使用、营业前消防安全检查实行告知承诺管理。公众聚集场所在投入使用、营业前,建设单位或者使用单位应当向场所所在地的县级以上地方人民政府消防救援机构申请消防安全检查,作出场所符合消防技术标准和管理规定的承诺,提交规定的材料,并对其承诺和材料的真实性负责。
“消防救援机构对申请人提交的材料进行审查;申请材料齐全、符合法定形式的,应当予以许可。消防救援机构应当根据消防技术标准和管理规定,及时对作出承诺的公众聚集场所进行核查。
“申请人选择不采用告知承诺方式办理的,消防救援机构应当自受理申请之日起十个工作日内,根据消防技术标准和管理规定,对该场所进行检查。经检查符合消防安全要求的,应当予以许可。
“公众聚集场所未经消防救援机构许可的,不得投入使用、营业。消防安全检查的具体办法,由国务院应急管理部门制定。”
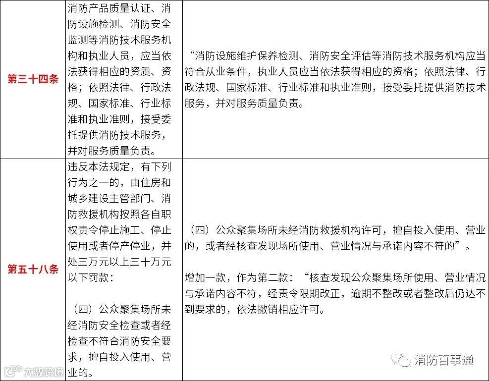
(三)将第五十八条第一款第四项修改为:“(四)公众聚集场所未经消防救援机构许可,擅自投入使用、营业的,或者经核查发现场所使用、营业情况与承诺内容不符的”。
增加一款,作为第二款:“核查发现公众聚集场所使用、营业情况与承诺内容不符,经责令限期改正,逾期不整改或者整改后仍达不到要求的,依法撤销相应许可。”
(四)将第六十九条修改为:“消防设施维护保养检测、消防安全评估等消防技术服务机构,不具备从业条件从事消防技术服务活动或者出具虚假文件的,由消防救援机构责令改正,处五万元以上十万元以下罚款,并对直接负责的主管人员和其他直接责任人员处一万元以上五万元以下罚款;不按照国家标准、行业标准开展消防技术服务活动的,责令改正,处五万元以下罚款,并对直接负责的主管人员和其他直接责任人员处一万元以下罚款;有违法所得的,并处没收违法所得;给他人造成损失的,依法承担赔偿责任;情节严重的,依法责令停止执业或者吊销相应资格;造成重大损失的,由相关部门吊销营业执照,并对有关责任人员采取终身市场禁入措施。
“前款规定的机构出具失实文件,给他人造成损失的,依法承担赔偿责任;造成重大损失的,由消防救援机构依法责令停止执业或者吊销相应资格,由相关部门吊销营业执照,并对有关责任人员采取终身市场禁入措施。”
修改决定自公布之日起施行。
1、单位在公众聚集场所投入使用、营业前可选择两种审批方式。一种是告知承诺制,即单位按要求承诺后,消防救援机构审查材料后即许可,随后核查;单位不选择告知承诺方式的,在提报申请材料后,由消防救援机构在规定期限进行检查,并作出许可。本条的修改主要基于国务院放管服的要求,对单位提供了可选择的便利。
2、取消了消防技术服务机构资质审批,改为符合从业条件。取消了消防产品质量认证的表述,将“消防设施检测、消防安全监测”改为“消防设施维护保养检测、消防安全评估”,并取消了资质审批的要求,改为符合从业条件。本条的修改是基于放管服和消防技术服务机构的定位、服务内容的改变。
3、增加了对公众聚集场所告知承诺许可后,核查不合格的处罚。在给公众聚集场所提供服务的同时,执法也更加严格,凡核查发现与承诺不符合的,即进行处罚(停业,处3-30万罚款);同时,责令限期改正,逾期不改正的,撤销许可。
4、增加了对消防技术服务机构不符合从业条件的处罚,增加了对消防技术服务机构不按标准开展技术服务的处罚。因为取消了消防技术服务机构的资质审批,因此凡不符合从业条件的将责令改正,并处罚款;同时,增加了不按标准服务的处罚(责令改正,对消防技术服务机构处5万以下罚款,对责任人处1万以下罚款)。
此外,本条明确了消防技术服务机构由“消防救援机构”实施监管,对消防技术服务机构出具失实文件,造成重大损失的,增加了“吊销营业执照,对有关责任人终身禁入”的处罚。(来源:靠山屯闲话)
1998年4月29日第九届全国人民代表大会常务委员会第二次会议通过
2008年10月28日第十一届全国人民代表大会常务委员会第五次会议修订
根据2019年4月23日第十三届全国人民代表大会常务委员会第十次会议《关于修改〈中华人民共和国建筑法〉等八部法律的决定》修正
根据2021年4月29日第十三届全国人民代表大会常务委员会第二十八次会议修改《中华人民共和国道路交通安全法》等八部法律修改
再会,最好的时光
为人民而战 向胜利而行 | 消防行业大赛煅造云岭工匠精英!
4次冲进火场,云南小伙教科书式救人!


