当企业规模和业务的不断扩大时,企业可能会考虑成立分支机构,通常来说就是分公司或者是子公司。
但是有的老板也不太清楚两者有什么区别,其实两者不管在法律责任、纳税、还是公司资格都不同,需要各位老板们慎重考虑选择。
图片来源:爱设计
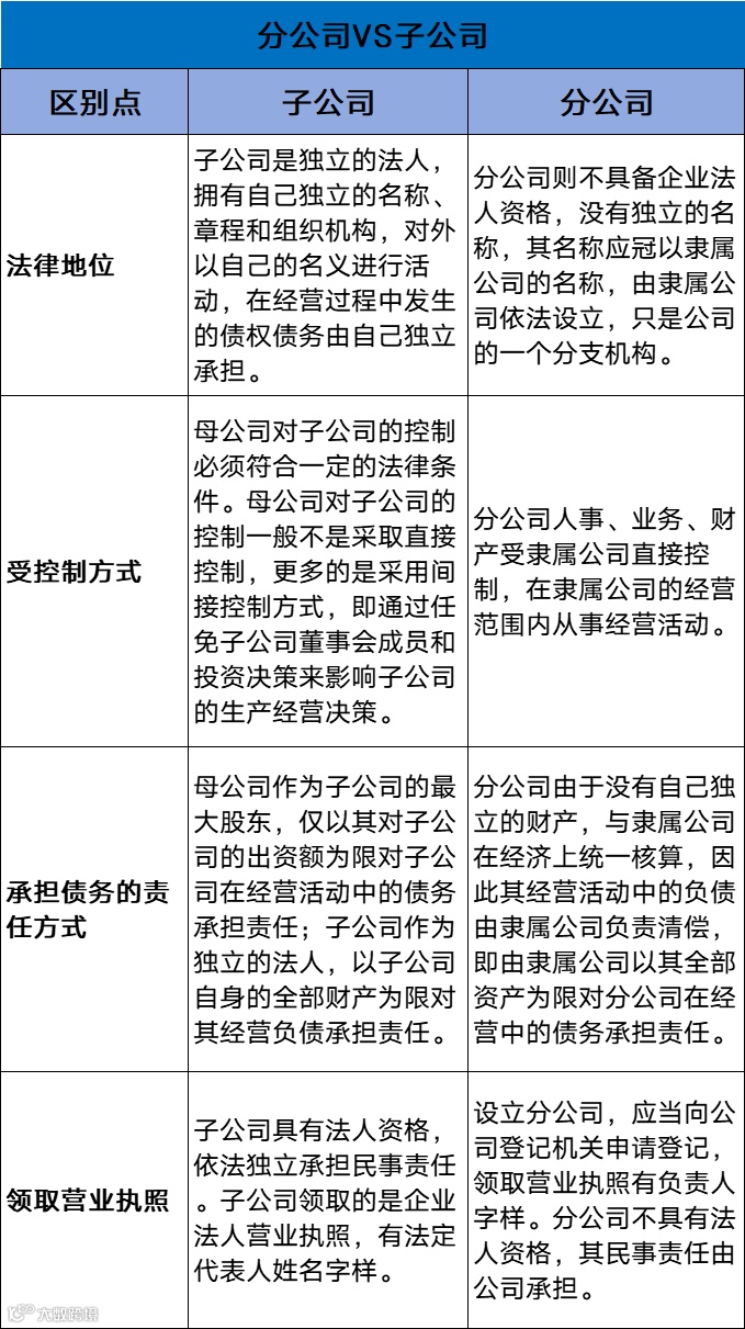
分公司VS子公司的区别
简单来说,分公司和总公司之间可以将其理解为母子之间的关系。如果分公司惹事了,那么总公司需要承担责任。
子公司和总公司之间的关系则是独立的个体。如果子公司惹事了,那么总公司是不管的,子公司自己去承担责任。
举个例子,如果一家分公司和子公司想要和其他客户合作,那分公司得用总公司的名义和客户合作,子公司则可以直接以自己公司的名义。
分公司VS子公司如何纳税?
无论是分公司还是子公司都需要缴纳增值税、企业所得税、印花税这几大税种。那么它们在缴税时又面临什么不同呢?
企业所得税的规定
①税款缴纳
对于子公司,根据新企业额所得税法的规定,子公司应当单独计算应纳税额,在注册地缴纳税款,并使用按月(或季)预缴、年底汇算清缴的规定。
对于分公司,新企业所得税法规定了法人汇总纳税的制度,对于居民企业在中国境内设立不具法人资格的营业机构的,应当汇总计算并缴纳企业所得税。因此,设立分公司后,在企业所得税的征管上执行跨地区汇总缴纳企业所得税的规定。
图片来源:爱设计
②所得税审批及备案事项
因子公司属于法人企业,与其相关的企业所得税审批、备案事项(资产报损、设备抵税等),由子公司自行收集整理资料,向当地所得税主管税务机关申请即可。
因分公司不属于法人企业,与其相关的企业所得税审批、备案事项(资产报损、设备抵税等)应由总机构收集整理资料,并向总机构所在地所得税主管税务机关申请。
其他税种影响
无论设立成分公司还是子公司,都需在机构所在地缴纳增值税。
其他税种,如房产税、土地使用税,根据现行政策规定,房产、土地均需在资产所在地纳税,而个人所得税也应在企业生产经营当地纳税。因此,无论设立成子公司还是分公司,对项目所在地的地税基本不产生影响。
图片来源:爱设计
所以,当经营相对稳定盈利时,可考虑设立子公司,或者下属企业在开设的不长时间就可能盈利,或者是很快就能够扭亏为盈的情况,那么此时设立的子公司不仅有独立法人资格,还有机会享受小微企业税收优惠政策。
但实务中,新业务以分公司形式存在往往更节税。因为在分支机构设立初期,往往很长一段时间只有支出没有收入,容易发生经营亏损。这种情况下汇总缴纳企业所得税,是可以合理减轻总公司企业所得税负担的。
不管成立哪种类型的公司,还是需要根据企业实际的情况决定。企业在生产经营过程中,随着业务发展、盈亏情况的变化,调整分支机构的模式,才是长久经营之道。
往期推荐
代理记账行业越来越卷,代账公司该何去何从
微信、抖音、快手……集体公告!事关自媒体行业
老板会算账才能“真”盈利,这几笔账您算过吗?
社保代缴挂靠?没必要、涉违法、有风险!
点
下方阅读原文,了解更多详情

