
消费者权益日
3月15日是“国际消费者权益日”,由国际消费者联盟组织于1983年确定,目的在于扩大消费者权益保护的宣传,使之在世界范围内得到重视,以促进各国和地区消费者组织之间的合作与交往,在国际范围内更好地保护消费者权益。
今天就是“315打假日”
作为关系人民生命财产安全的消防产品
在质量上,更是不能有任何瑕疵
今天,和“蓝姐姐”一起学习
如何辨别“真假”灭火器
↓↓↓↓
首先,
我们在购买干粉灭火器时一定要选择正规机构
并且查看合格证上的生产日期
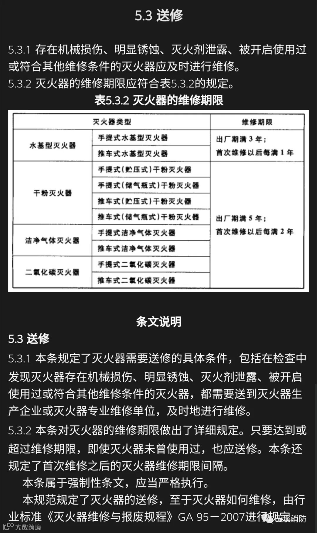
干粉灭火器在保持完好的情况下
满5年需进行第1次维修
此后,
每2年需进行一次维修
值得注意的是
灭火器瓶体下方印有灭火器瓶体的出厂日期
灭火器满10年强制报废
(点开图片查看高清版)
如果还没学会
记住下面几点就能准确鉴别
真假灭火器
看证书:
灭火器属于强制性认证类消防产品,购买手提式灭火器时,要查看商家出具的灭火器产品强制性认证证书、产品检验报告和出厂合格证书。
看标识:
灭火器外观标识中应包含灭火器名称、型号、灭火种类代码、灭火级别、使用温度、使用方法(图形和文字)、驱动气体名称和压力、生产单位名称等。灭火器罐体底圈或顶圈应有水压试验压力值、出厂年份的钢印。
看部件:
贮压式灭火器应装有压力指示器(二氧化碳灭火器除外),压力指示器种类应与灭火器种类相符合(表盘上应有相应字母:干粉灭火剂为“F”,水、泡沫灭火剂为“S”,洁净气体灭火剂为“J”),压力指示器指针应在绿色区域,在20℃的工作压力应与20℃充装压力相同。应有保险装置且其铅封(塑料带、线封)应完好。应有间歇喷射机构及二氧化碳灭火器应有超压装置。大于3kg(L)灭火器应配有喷射软管且长度不小于400mm。
一分钟学会使用灭火器
温馨提示
如发现假冒伪劣消防产品,可拨打“12315”或“96119”举报电话进行投诉。
另外,如果发现身边存在消防安全隐患,也可以拨打“96119”电话进行举报投诉。
购买前上网查询产品资质。
购买者可以登录“中国消防产品信息网”(网址:http://www.cccf.com.cn),核对所购买的消防产品是否属于网站上备案的产品。
同时,消费者在购买使用消防产品时要确认产品相关证书,还可以要求经销商提供生产厂家的供货证明进行详细核对。

你学会了吗?
▌来源:玉溪消防
愿世间美好与你相拥,加油2021
云南省消防救援总队机关工会成立啦!
云南省消防救援总队全媒体中心实习招聘
点赞!家中失火,8岁女孩冷静提醒爸爸拨打119报警
送花、送水果、送奶茶……这次,竟然给消防队送来一只大大大蜥蜥蜥蜴



