电是人们日常生活、工作不可缺少的能源,其应用无处不在。电源插头、插座、开关、断路器等作为安全取电的连接器件,已经成了现代家庭生活、现代办公自动化必不可少的电器产品。但以电源开关为代表的小型低压电气产品常常被消费者误认为是一个无关紧要、技术含量很低的小产品,这是一个误区。
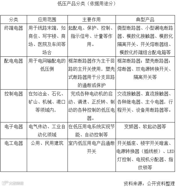
按照国家标准,低压电器是一种根据外界信号和要求,手动或自动接通、断开电路,以实现对电路或非电对象的切换、控制、保护、检测、变换和调节的元件或设备,适用于电流在交流1200V、直流1500V以下的电器线路中。低压电器不仅仅应用于家庭生活、办公产品,还广泛应用于工业用、商用及民用建筑中的配电系统及电网的配套设施,是国民经济的基础产业。
国产品牌强势崛起,竞争力逐步提升
在我国,低压电器行业经过50余年的发展,已经从简单装配、模仿制造到自行开发设计,拥有生产企业两千家左右,近一千个产品系列,2018年年产值突破980亿元。
目前,在国内低压电器市场中,国产中、低端低压电器占据了国内绝大部分市场,大部分国内高端产品市场仍由外企占领。但随着国内品牌开始逐步掌握新一代低压电器的核心技术,国产品牌从多方发力,一方面,在政策指导下,基础建设项目逐步加大国内品牌的采购力度、在“一带一路”政策的号召下,行业企业加大国际市场的开拓;另一方面,国产品牌从元件走向集成提供电气化全面解决方案,不断地整合其供应链以提升其技术、质量管理能力,开始抢占中高端市场,逐步替代国外品牌。
以国内三家具有代表性的低压电器企业为例来看:
浙江正泰电器股份有限公司
顺应现代能源、智能制造和数字化技术融合发展大趋势,正泰以“一云两网”为发展战略,将“正泰云”作为智慧科技和数据应用的载体,实现企业对内与对外的数字化应用与服务;依托工业物联网(IIoT)构建正泰智能制造体系,践行电气行业智能化应用;依托能源物联网(EIoT)构建正泰智慧能源体系,开拓区域能源物联网模式。
围绕能源“供给-存储-输变-配售-消费”体系,正泰以新能源、能源配售、大数据、能源增值服务为核心业务,以光伏设备、储能、输配电、低压电器、智能终端、软件开发、控制自动化为支柱业务,打造平台型企业,构筑区域智慧能源综合运营管理生态圈,为公共机构、工商业及终端用户提供一揽子能源解决方案。
滑动查看下一张图片
正泰积极布局海外,拥有欧洲、北美、亚太3个研发中心,建立中国区、亚太区、欧洲区、西亚非洲区、拉丁美洲区、北美洲区6大营销区域,在泰国、马来西亚、埃及、新加坡、越南等国家拥有生产制造基地。正泰坚持本土化市场战略,构建全球资源智慧共享与协同业务平台,与当地中高端企业密切合作,不断实现全球业务的持续稳定增长。
正泰坚持实业发展、创新驱动理念不动摇,积极推进全球研发体系建设,建立正泰集团研究院,下设18个专业技术研究院和3个海外研发中心。截至2018年,正泰共获得各种专利授权4000余项,专利申请5000余项,领衔参与制定行业及国家标准185项,获得国家、省级科技奖励32项。
南京亚派科技股份有限公司
经过14余年的发展,亚派科技目前在研发实力、产品质量、施工能力和质量、企业品牌、管理水平和市场建设等方面,均处于行业领先地位,是国内同行业中最具竞争力和成长性的企业之一,作为公司业态重点聚焦行业之一——地产行业,成立至今,亚派科技先后与多家全国大型房地产商、企业集团签署了集团战略合作协议,并被列入地产采购目录。
滑动查看下一张图片
亚派科技通过构建三大核心竞争力与优势,成为国内众多知名百强地产的集采战略合作伙伴。
一,为满足客户的技术咨询需求及工程应用能力,亚派科技专门建立了一支自有博士级专家组,技术力量遥遥领先于行业内其他企业,这些因素都被纳入大型企业战略集采的参考标准中。
二,在生产管理中,通过MES信息化系统对生产工单管理、物料管控、车间作业管理、质量追溯管理、设备管理等进行全流程信息化生产管理。
三,亚派科技提供技术咨询、产品咨询等全面的售前、售中和售后服务,以48小时解决问题,24小时提供解决方案,控制在12小时内到达现场(有办事处的2小时到达现场),2小时服务响应的售后服务体系,助力开发商更好地选择合适的产品方案,有效降低采购成本,减少管理风险,效控制工程质量,同时减少后期维护成本。
杭州之江开关股份限公司
杭州之江开关股份限公司是杭申集团下属重点骨干企业,是集高低压成套开关设备和高低压电器元件、智能电子仪表、电工材料等研发、生产、销售、服务于一体的现代化企业。
公司前身始创于1966年,经过五十年的发展。总资产25亿元,总注册资本3.9亿元,现有员工1200人,公司位于杭州,拥有“杭申电气”品牌,产品被广泛应用于电力、钢铁、石化、铁道、煤炭、城建、教育等领域以及三峡工程、山西大同电厂、北京地铁项目、杭州萧山国际机场等一大批国家重点工程。同时,还远销东南亚。
滑动查看下一张图片
“工欲成其事,必先利其器”,对于量大面广的低压电器而言,先进的工艺装备是产品一致性、可靠性和产品质量的根本保障。杭州之江开关股份有限公司一直坚持两手并重的技术研发理念,在大力研发新产品的同时,注重工艺装备的配套和升级换代,从传统的手工制作,到辅之以工夹模具,到智能装配和检测,杭州之江开关股份有限公司一直在努力,并已达到较高的工艺水准,产品质量日臻完美。
我国低压电器行业,机遇与挑战并存
低压电器的发展,取决于国民经济的发展和现代工业自动化发展的需要,以及新技术、新工艺、新材料研究与应用。
近年来,随着经济发展进入“新常态”,我国产业结构进行调整、各细分行业对低压电器产品的要求日趋严苛。而在挑战与机会面前也对国内低压电器生产企业提出了更多的要求。
智能制造提升行业数字化水平
目前,国内低压电器产品正朝着高性能、高可靠性、小型化、数模化、模块化、组合化、电子化、智能化、可通信和零部件通用化的方向发展,低压电器企业应大力推进智能制造,落实部分低压电器产品全制程自动化生产线改造,积极开展设备智能化与模具车间数字化改造,推进贯穿产品研发与模具制造、零部件制造、成品制造及销售物流的全过程数字化建设。
三大领域需求强劲,未来可期
低压电器下游三大主要应用领域建筑、电力与电信都有望保持增长。其中,建筑领域低压电器处于地产和地基建设后周期,有望保持5%的增速;在电力电信领域,低压电器产品受益于配电网投资提速、新能源装机旺盛、移动基站改造,需求增长有望保持在20%以上;在工业领域,受益于工业投资与智能制造,低压电器产品需求增速预计保持10%以上。
未来强者恒强的局面在今后几年将持续,行业竞争格局“马太效应”初显,具有较强研发实力且规模效应明显的低压电器企业继续坚守低压电器主营产品,不断丰富品种规格,打造专业化的低压电器系统解决方案,不断地整合其供应链以提升其技术、质量管理能力。
文中部分内容、数据来源自网络
低压电器行业趋势
低压电器行业优质供应链企业
《2019年度中国房地产产业链战略诚信供应商研究报告》即将为您揭晓!


如需转载《研究报告》请注明出处,并联系我会人员,获取本报告原版格式内容。















