5月21日21时48分,云南省大理州漾濞县发生6.4级地震,震源深度8.0KM。地震发生后,云南省消防救援总队快速反应,全力投入到抗震救灾工作中,在第一时间部署开展火灾防控工作,全力确保灾区火灾形势稳定。
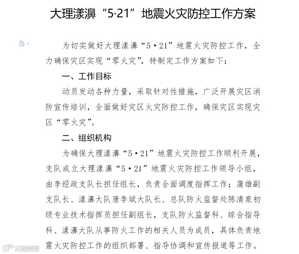
出台通知公约,制订灾区火灾防控工作方案
提请漾濞县人民政府制定下发《漾濞县人民政府办公室关于做好地震灾区消防安全工作的紧急通知》,明确各行业部门对灾区消防工作的领导责任,要求在全力做好抗震救灾的同时,强化火灾防控措施,确保灾区实现“零火灾”;出台《地震灾区防火公约》引导群众做到“五不要”“五确保”;同时,连夜制定了针对灾区实际的火灾防控工作方案,明确了火灾防控目标,确定了火灾防控组织机构,细化了工作内容及责任划分,确保不出现因火灾引发的次生灾害。
迅速抽调骨干,深入灾区开展防火检查巡查
连夜迅速抽调30名消防监督员组建5支防火巡查队,采取夜间巡查、白天检查和重点时段巡查相结合,对灾区全面开展防火安全检查。同时,深入灾区5个安置点,2个抗震救灾指挥部,细心提醒群众用火、用电、用气安全,特别是对帐篷内电线敷设、电器使用、易燃易爆物品存放、抽烟及疏散通道堵塞等情况进行检查指导,整改火灾安全隐患20余处,确保了安置点的安全稳定。
加强宣传教育,全面提升群众火灾防控意识
为切实提升灾区群众火灾防控意识,及时为灾区配备了500具灭火器,分片区按间距,免费配发给灾区群众,并向现场向群众讲解火灾报警、初起火灾扑救、灭火器的使用方法等知识;组织悬挂防火标语10余处,营造浓厚的火灾防控氛围;印制2万份消防宣传资料和海报,组织消防监督员和志愿者深入临时安置点为群众发放消防宣传资料,张贴宣传海报,切实使每个受灾群众都接受1次消防安全教育,每户受灾群众都有1份消防宣传资料,全面提升群众火灾防控意识。
▌作者:陈清泉
▌编辑:陈柏宇
▌责任编辑:赵珺珺
▌文稿校对:陈清泉
▌审核:章黎
党史歌
号外号外!“云南消防”官方微博喜获全国2020年度大奖
你们等下可以帮我一个忙吗?接警员:不可以!
稍安勿躁,您的外卖小哥正在指挥交通!
从“白面书生”到“训练达人”,看新消防员范杨的逆袭之路



