搜索
首页
大数快讯
大数活动
服务超市
文章专题
出海平台
流量密码
出海蓝图
产业赛道
物流仓储
跨境支付
选品策略
实操手册
报告
跨企查
百科
导航
知识体系
工具箱
更多
找货源
跨境招聘
DeepSeek
首页
>
攻疫政策|江苏:确保年底全省装配式建筑占新建建筑面积的30%
>
0
0
攻疫政策|江苏:确保年底全省装配式建筑占新建建筑面积的30%
链筑平台
2020-03-13
2
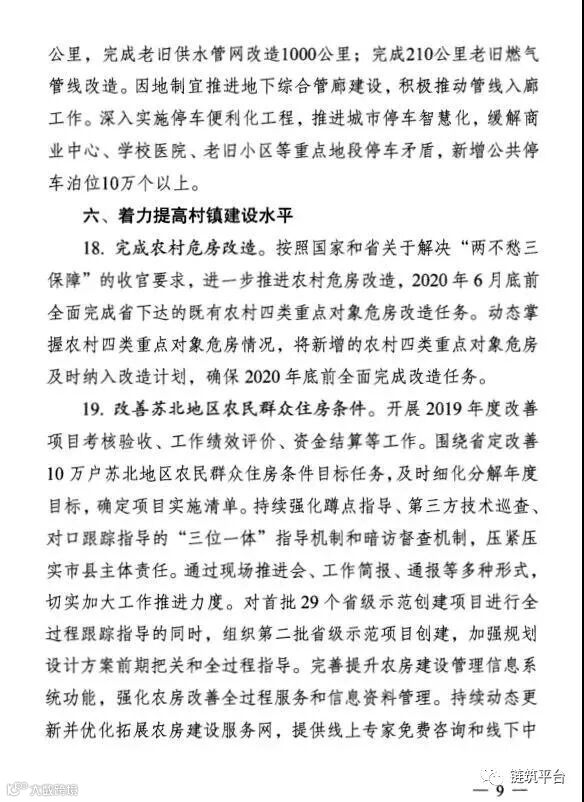
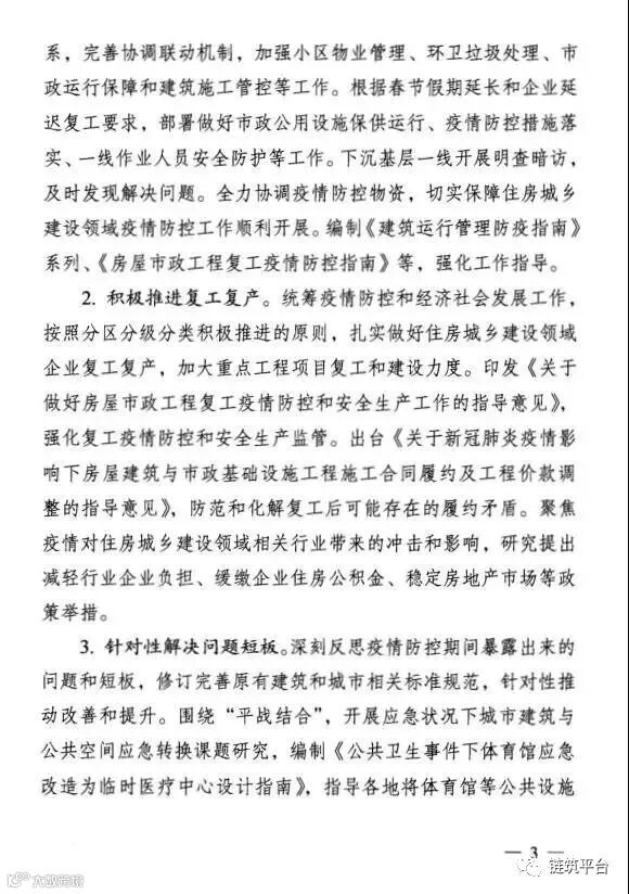
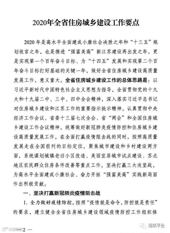
导读:江苏省住房和城乡建设厅关于印发《2020全省住房和城乡建设工作要点》的通知
江苏省住房和城乡建设厅关于印发《2020全省住房和城乡建设工作要点》的通知,其中明确提到:
发展装配式建筑
。加大工作力度,完善联动机制,压实主体责任,
确保2020年底全省装配式建筑占新建建筑面积比例达30%。积极推动装配化装修,促进装配式建筑、绿色建筑和成品住房融合发展
。发布实施《装配式建筑综合评定标准》,探索建立装配式建筑综合评定等级自我声明公开制度,
规范装配式建筑发展
。
(正文中P14页、P15页)
本文转载自“高舒适低能耗”,内容来源“江苏住建厅”
【声明】内容源于网络
0
0
链筑平台
链筑平台——致力于成为推进建筑行业高质量发展的公信力平台!
内容
622
粉丝
0
关注
在线咨询
链筑平台
链筑平台——致力于成为推进建筑行业高质量发展的公信力平台!
总阅读
1.0k
粉丝
0
内容
622
在线咨询
关注