2021年12月28日,河南省第十三届人民代表大会常务委员会第二十九次会议审议通过《河南省绿色建筑条例》,自2022年3月1日起施行,《河南省发展应用新型墙体材料条例》同时废止(按省十三届人大常委会第75号公告)。
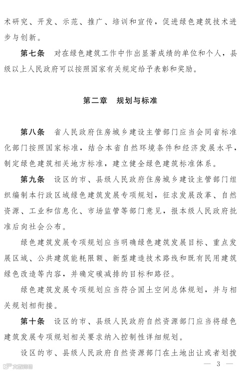
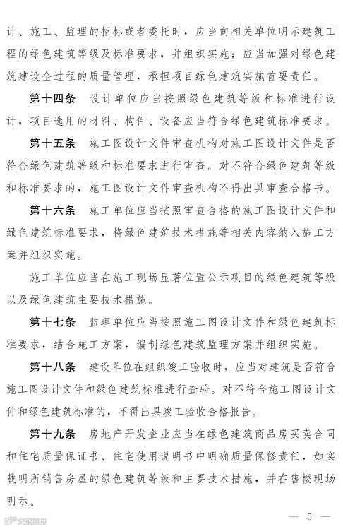
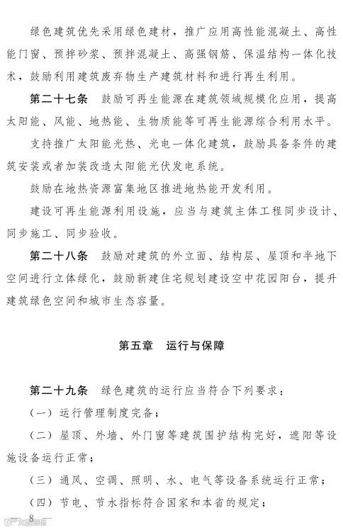
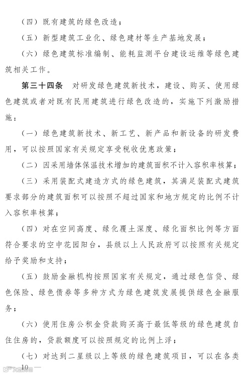
《条例》分七章、四十五条,包括总则、规划与标准、建设与改造、技术创新与循环利用、运行与保障、法律责任以及附则。《条例》突出了城乡建设领域碳达峰、碳中和,对绿色建筑建设等级目标提出具体要求,规定绿色建筑发展专项规划内容,规范绿色建筑活动,明确政府部门监管职责,提出促进绿色建筑高质量发展的激励措施,对推进河南省绿色建筑规范发展和城乡建设领域碳达峰目标实现具有十分重要的意义。













文章内容整理自网络,如有侵权请第一时间联系删除,谢谢!