2 0 2 2 / 1 2 / 1 7 / 上 海
从河北省住房城乡建设厅获悉,经京津冀三地住房城乡建设主管部门组织审查通过后,京津冀区域协同工程建设标准《装配式建筑施工安全技术规范》于近日实施。
该标准由中建一局集团建设发展有限公司牵头,会同三地有关单位联合编制而成,京津冀互认共享并由三地住房城乡建设主管部门分别组织实施。该标准为我国首部区域协同装配式建筑施工安全管理领域技术标准,可为装配式建筑施工安全全过程管理提供技术支撑,对提升京津冀三地装配式建筑高质量发展具有重要指导意义。
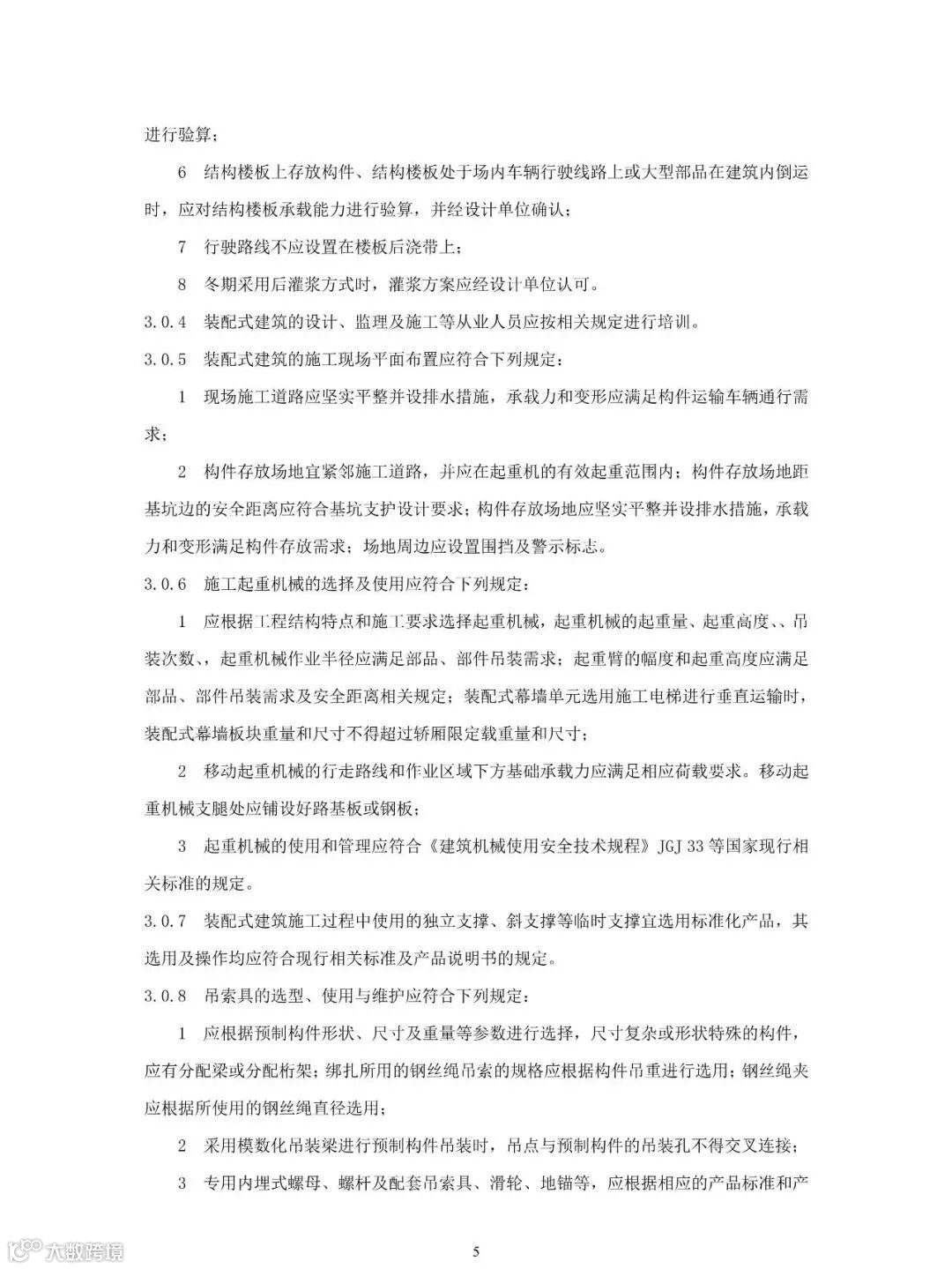
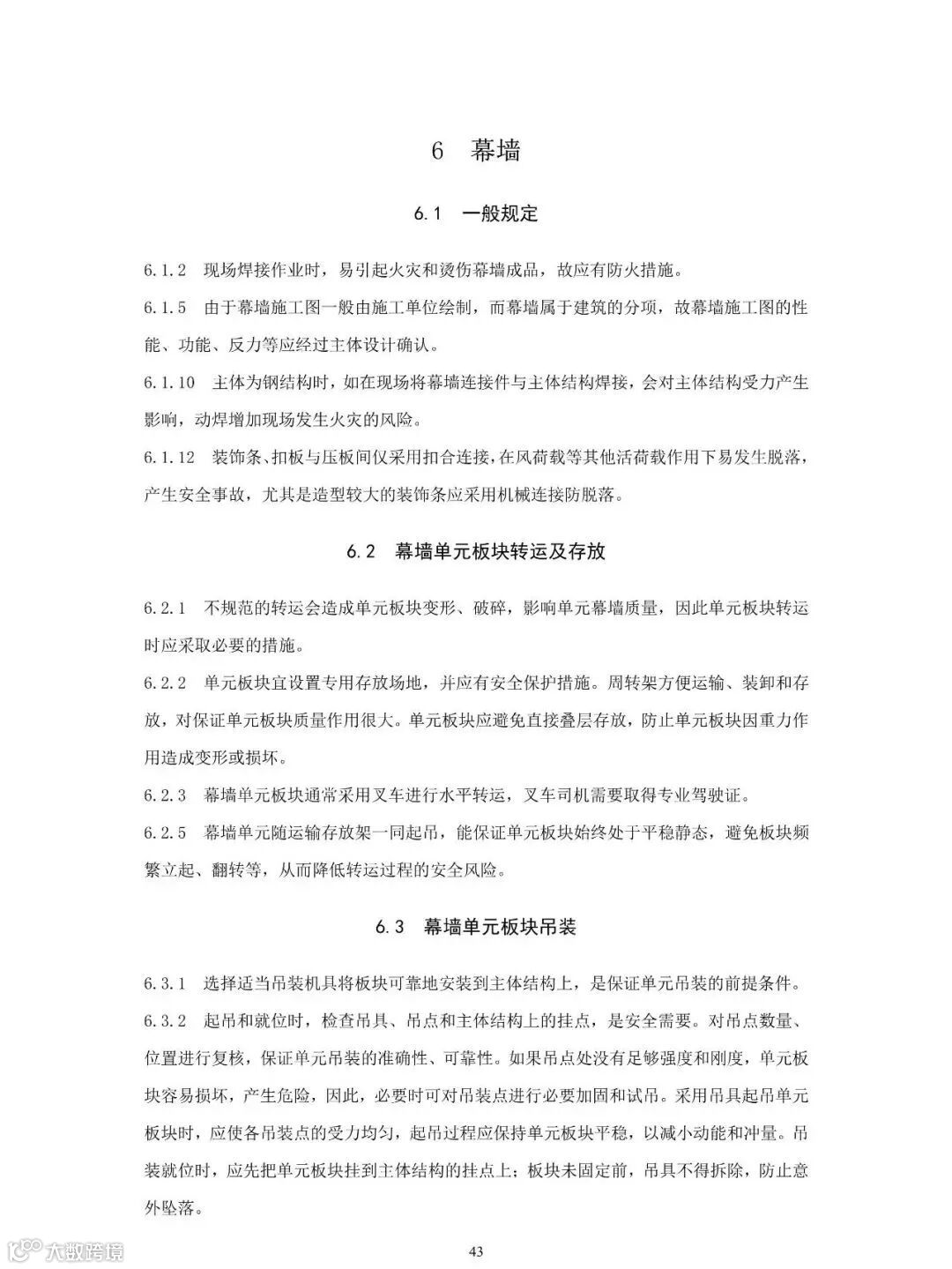
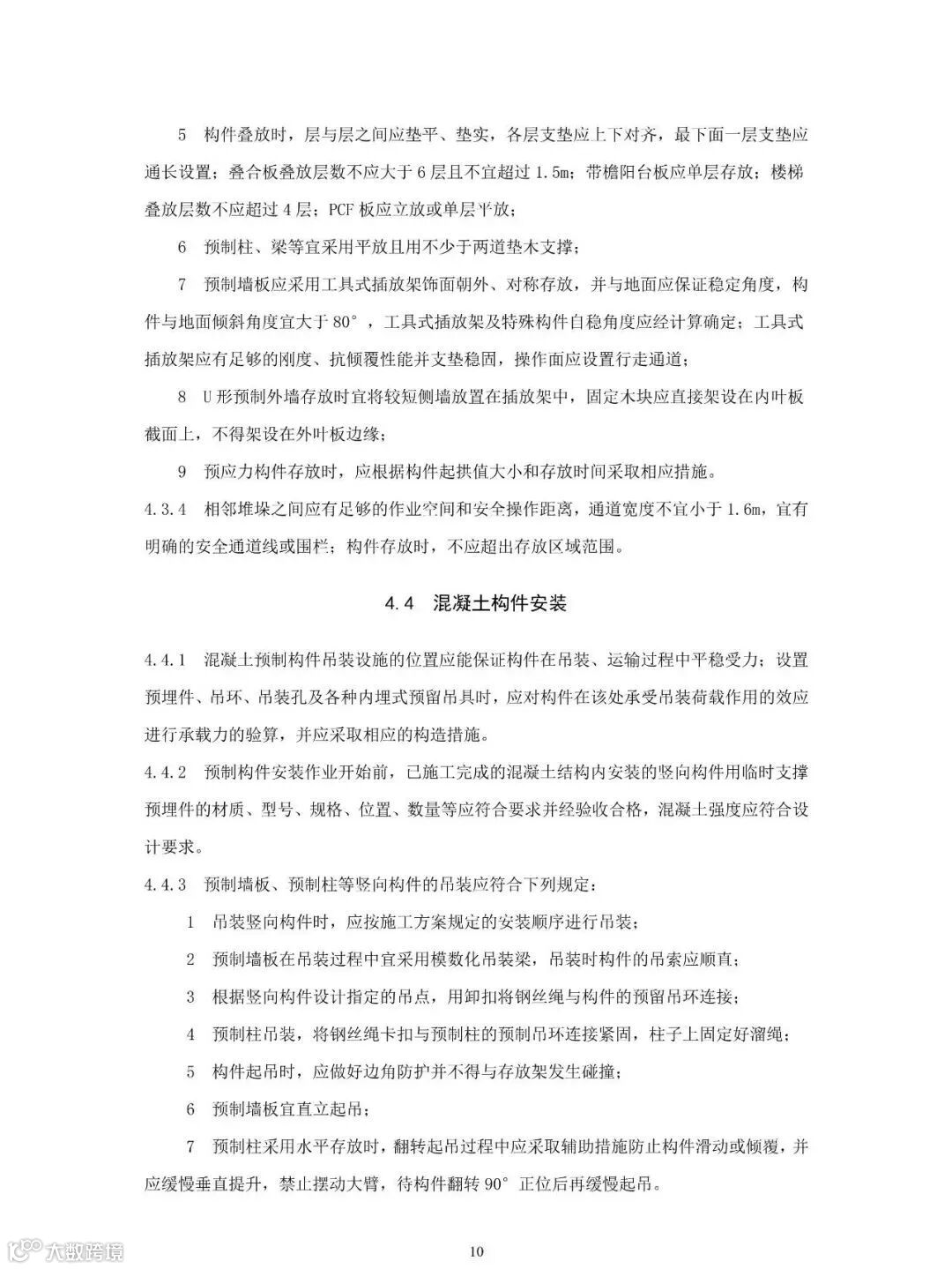
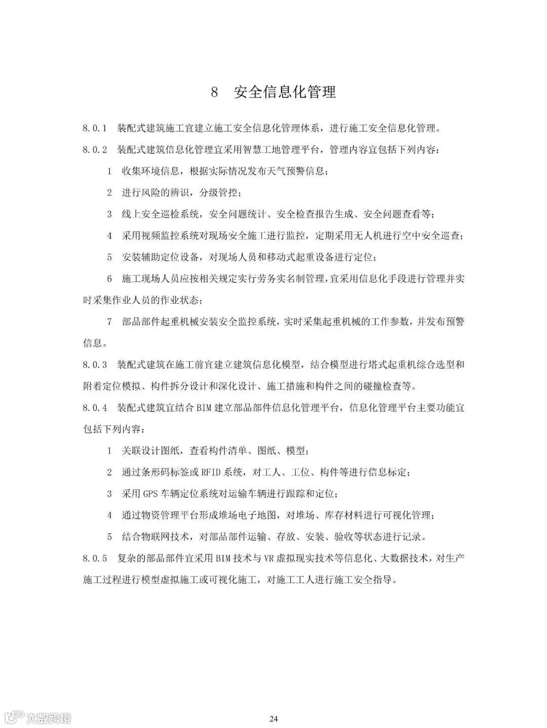
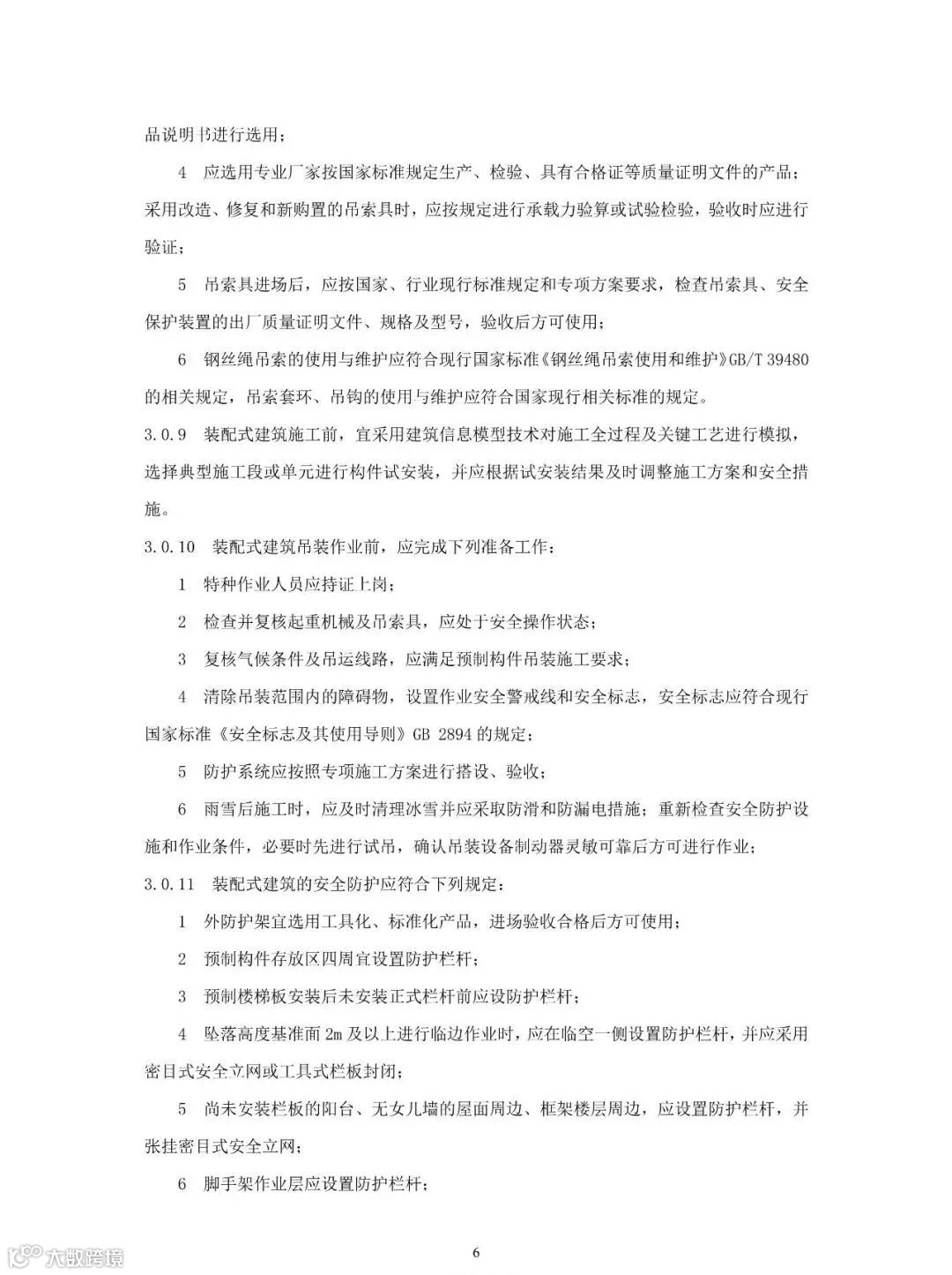
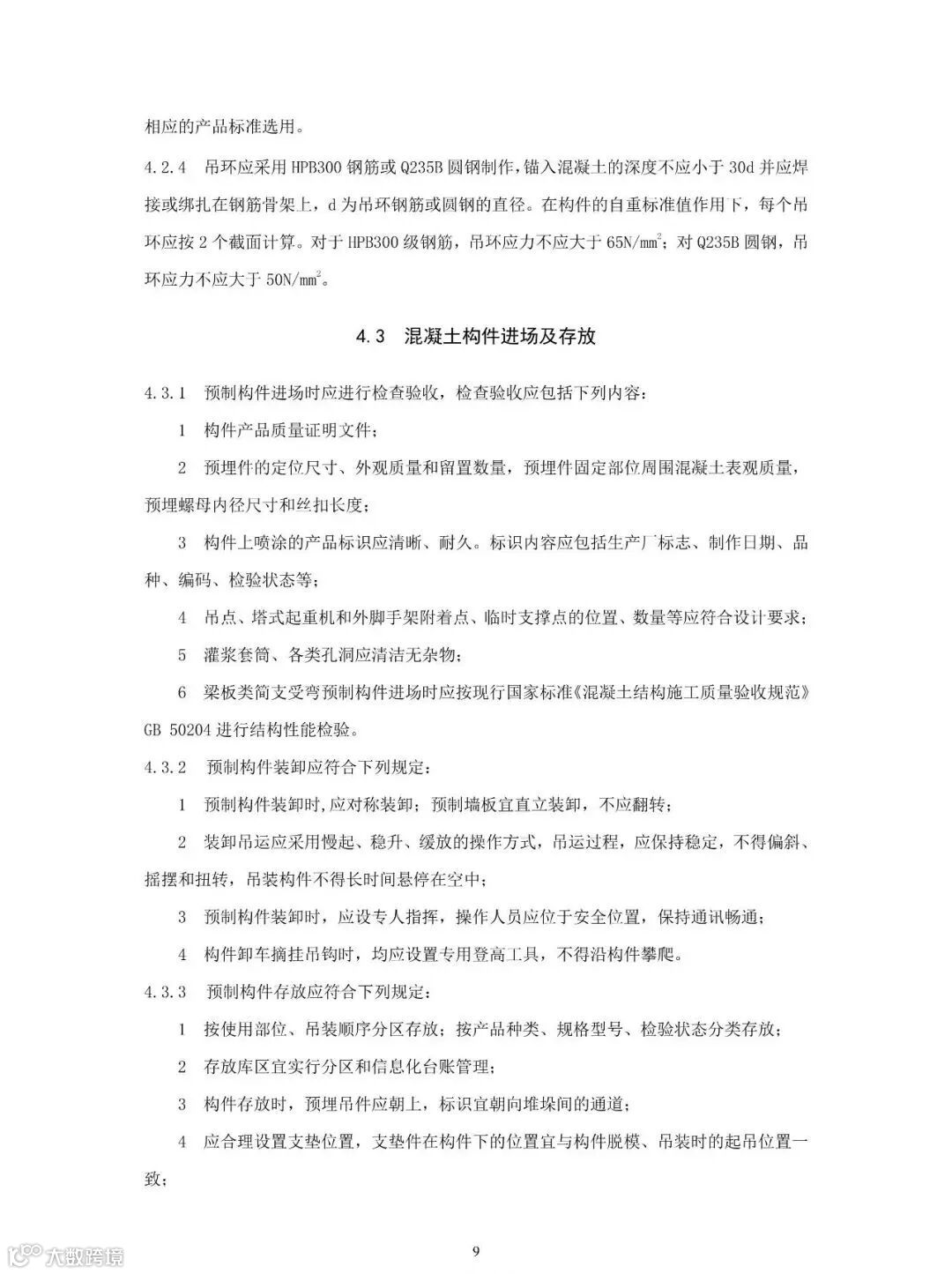
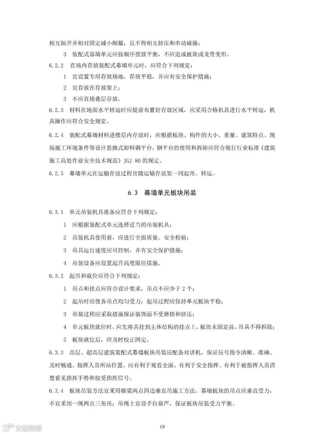
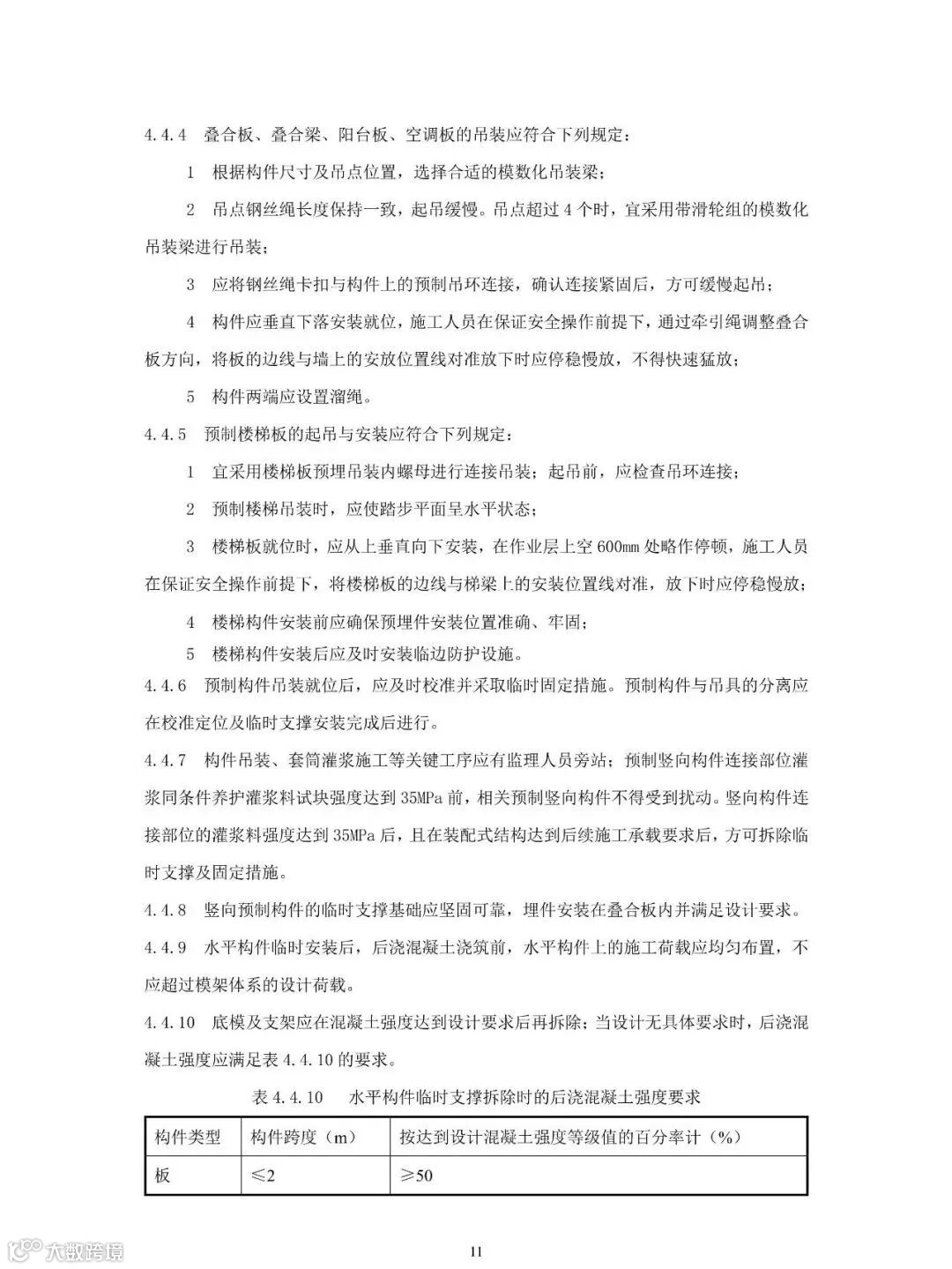
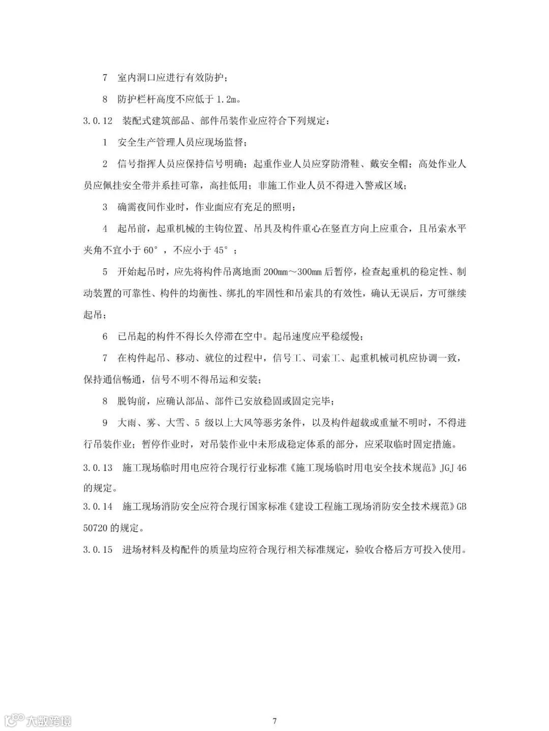
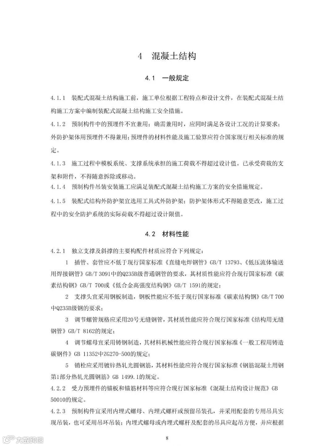
该标准对装配式建筑深化设计、专项施工方案、人员培训、施工现场平面布置、施工起重机械的选择及使用、临时支撑等方面作出了明确规定,并对装配式幕墙施工安全提出明确要求。
本文内容通过网络公开、合法渠道获得,版权归原作者所有,(如有侵权,请联系删除)


