住房和城乡建设部关于发布国家标准
《建筑与市政工程防水通用规范》的公告
现批准《建筑与市政工程防水通用规范》为国家标准,编号为GB55030-2022,自2023年4月1日起实施。本规范为强制性工程建设规范,全部条文必须严格执行。现行工程建设标准中有关规定与本规范不一致的,以本规范的规定为准。同时废止下列工程建设标准相关强制性条文:
一、《地下工程防水技术规范》GB 50108-2008第3.1.4、3.2.1、3.2.2、4.1.22、4.1.26(1、2)、5.1.3条(款)。
二、《屋面工程质量验收规范》GB 50207-2012第3.0.6、3.0.12、5.1.7、7.2.7条。
三、《地下防水工程质量验收规范》GB 50208-2011第4.1.16、4.4.8、5.2.3、5.3.4、7.2.12条。
四、《屋面工程技术规范》GB 50345-2012第3.0.5、4.5.1、4.5.5、4.5.6、4.5.7、4.8.1、4.9.1、5.1.6条。
五、《坡屋面工程技术规范》GB 50693-2011第3.2.10、3.2.17、3.3.12、10.2.1条。
六、《金属与石材幕墙工程技术规范》JGJ 133-2001第3.2.2、3.5.2、3.5.3、4.2.3、4.2.4、5.2.3、5.5.2、5.6.6、5.7.2、5.7.11、6.1.3、6.3.2、6.5.1、7.2.4、7.3.4、7.3.10条。
七、《种植屋面工程技术规程》JGJ 155-2013第3.2.3、5.1.7条。
八、《倒置式屋面工程技术规程》JGJ 230-2010第3.0.1、4.3.1、5.2.5、7.2.1条。
九、《采光顶与金属屋面技术规程》JGJ 255-2012第3.1.6、4.6.4条。
十、《住宅室内防水工程技术规范》JGJ 298-2013第4.1.2、5.2.1、5.2.4、7.3.6条。
防水新规解读
—— 建筑保温防水知识分享 董文 综合
该规范的征求意见稿2019年至今经过长期酝酿、修订,终于正式公布。这份史上最严格的防水技术规范,涵盖建筑和市政两个大范畴。此规范横空出世,将强烈刺激防水行业的良序发展。
亮点1
强制性,全文必须严格执行
这个毋庸置疑,正式规范无论公布之前有多少爱爱恨恨的纠纷,合理的述求分歧,一旦公布,就要强制实施。其原文表述为:1.0.2 建筑和市政工程防水必须执行本规范。
亮点2
极度精简的防水原则
基本原则精炼成了“因地制宜、以防为主、防排结合、综合治理”16个字的战略方针。与征求意见稿相比,增加了“以防为主”四个字,这是有利于防水行业的四个字,不知道后面凝聚了多少江湖防水人儿的辛劳。虽然在我国很长一段时间,坡屋面还是要以排为主。现在平屋面居多,也管不了这样多了。
亮点3
超长待机,明确设计工作年限
在以往的规范、标准中,明确写出防水层能用多久的并不多。防水工程国家的质保目前还是5年。规范明示,其工作年限如下图所示:

通用规范新规工作年限截图
地下工程防水设计工作年限直接与结构主体同寿命,屋面工程工作年限≥20年,让人想起GB50693-2011《坡屋面工程技术规范》中的一级防水设计使用年限要求,拔高了标准。给老百姓提升信心。

坡屋面防水等级的使用年限规定
值得一提的是,征求意见稿中的 “外墙工程防水设计工作年限不应低于25年”。不见了踪影,哪里去了呢?2.0.2的规定也由原来的6条变成了5条,看来防水不愿意与头疼的外墙外保温一起共事乎(依据JGJ144-2019 《外墙外保温工程技术标准》外保温使用年限即为25年)?

征求意见稿中的外墙规定,新规消失不见了
亮点4
高分子防水卷材 “厚脸皮”
通用规范正式版本规定,金属屋面选用高分子防水卷材三兄弟,PVC、EPDM、TPO等外露型防水卷材单层使用时,一级防水厚度不应小于1.8mm,二级防水厚度不应小于1.5mm。其要求与原有单层屋面防水规程相比,厚度增加,要求严格。
原单层屋面防水规程规定,高分子防水卷材类,一级防水厚度1.5mm,二级防水厚度1.8mm。

亮点5
刚柔继续相济
刚柔相济的争夺总算调和了
规范4.2.1条之争,其激烈程度已经让全行业的吃瓜人士看的心惊胆战的。这场刚柔相争,最后得到了让步和调和。
征求意见稿认为:防水砂浆及水泥渗透结晶型防水涂料不得单独作为一道防水层使用。这句话引起来很大的“友邦惊诧”。
会做防水的和不做防水的,都沉默了。
然后部分热爱防水的人士就在沉默中爆发了。抚卷观看正式版本的4.2.1条,已经连夜删除了“防水砂浆及水泥渗透结晶型防水涂料不得单独作为一道防水层使用”这句话。砂浆老兄渗透结晶老兄都松了一口气了。
怎么说呢,想起来GB50108《地下工程防水技术规范》中的原则:“防、排、截、堵相结合,刚柔相济,因地制宜,综合治理”的原则,姑且说不忘“刚柔相济”的初心吧。

通用规范征求意见稿的4.2.1条

亮点6
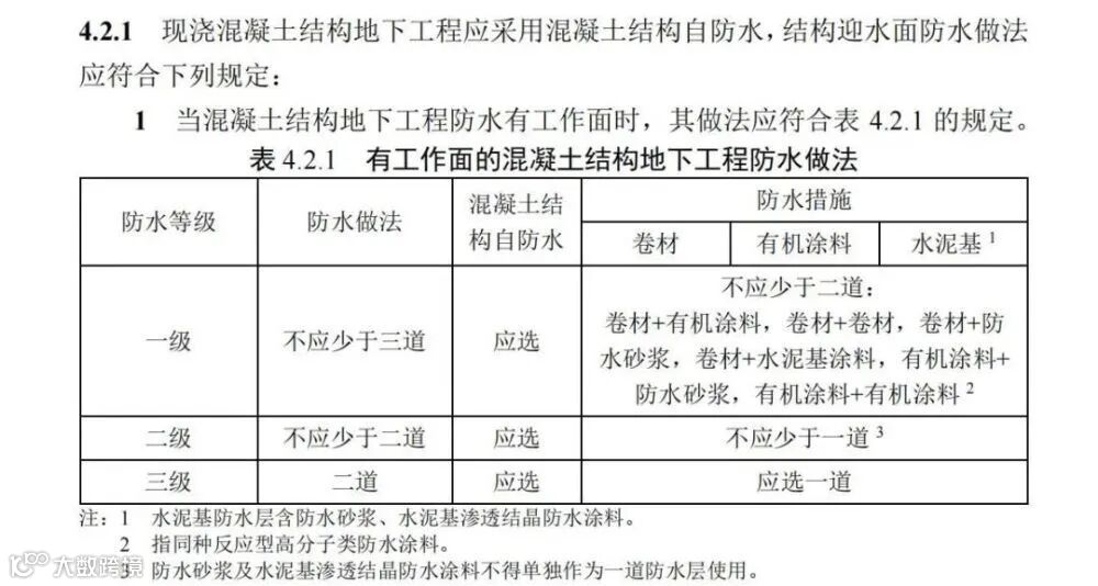
屋面防水等级要求愈加严格
屋面防水一级不少于3道
“平地一声惊雷起,万顷风雨加于身”。
高达95%的屋面渗漏率,让屋盖老大哥很是尴尬。他的工作环境又是那样的辛苦。那就再穿一件防水外衣吧。原GB50345-2012《屋面工程技术规范》其一级防水要求描述为“卷材防水层和卷材防水层、卷材防水层和涂膜防水层、复合防水层”,一般也就做两层。
而正式版明确指出,屋面防水等级为一级时,防水做法不应少于3道,防水层的卷材防水层不应少于1道。二级防水,不应少于2道,卷材防水层不应少于1道。

规范截图
亮点7
外墙防水升级加码
建筑外墙防水要求更加严格
外墙防水鲜有看到做整体防水层。新规正式版明确规定,防水等级为一级的框架填充或砌体结构外墙,应设置2道以上防水层。且有一道为防水砂浆及一道防水涂料或其他防水材料。封闭式幕墙应达到一级防水要求。
不可谓不高要求、严标准。

外墙防水要求截图
亮点8
室内防水更加严
室内防水要求逼近地暖防水要求

室内防水做法截图
当防水等级为一级时,防水做法不应少于2道。其防水涂料或防水卷材不应少于1道。要知道,以前带有地暖的用水楼地面才做二道,现在其防水要求整体拔高。
亮点9
搭接宽度又变宽了
防水卷材最小搭接宽度做出调整
比如GB50108-2008规定高分子自粘胶膜防水卷材自粘胶搭接时,搭接宽度≥70mm,用胶粘带搭接时,搭接宽度≥80mm。通过规范正式版规定,合成高分子类防水卷材胶粘带和自粘胶 搭接宽度≥80mm,比以前要求更高。

通用规范新规中的搭接宽度规定

GB50108-2008 《地下工程防水技术规范》中的搭接宽度规定
新规的正式发布,又将给防水行业打一针鸡血,是防水行业的一个里程碑。对防水材料、工程的要求“更上一层楼”。
规范全文如下:








































来源:住建部、建筑保温防水知识分享,版权归原作者所有,如有侵权,请联系作者删除。
征文招募
“链筑平台”征文专栏将长期作为固定栏目运作,为行业同仁提供一个更广泛的交流与互动渠道。
投稿方式:
邮件发送至 348184250@qq.com
“链筑平台”真诚欢迎您的来稿!



