
关于销售不动产和房屋拆迁补偿业务的增值税规定较为复杂,对于不同纳税人身份、不同不动产取得日期等不同情形,存在适用不同税率、征收率等情况。
在此,华政小编为大家整理了全国层面关于销售不动产的增值税相关政策,以及各省市国家税务局的相关政策规定或操作指引,并做出操作提示,供大家参考。
全国篇
销售不动产增值税政策梳理
根据《财政部 国家税务总局关于全面推开营业税改征增值税试点的通知》(财税[2016]36号)、《国家税务总局关于发布<纳税人转让不动产增值税征收管理暂行办法>的公告》(国家税务总局公告2016年第14号)规定,华政小编为大家整理出一般纳税人在不同情形下销售不动产的预缴及申报规定。

华政小编提示:
1.非自建不动产包括直接购买、接受捐赠、接受投资入股及抵债等。
2.以转让不动产取得的全部价款和价外费用作为预缴税款计算依据的,计算公式为:应预缴税款=全部价款和价外费用÷(1+5%)×5%
3.以转让不动产取得的全部价款和价外费用扣除不动产购置原价或者取得不动产时的作价后的余额作为预缴税款计算依据的,计算公式为:应预缴税款=(全部价款和价外费用-不动产购置原价或者取得不动产时的作价)÷(1+5%)×5%
4.销售不动产,纳税人自行开具增值税发票时,应在发票“货物或应税劳务、服务名称”栏填写不动产名称及房屋产权证书号码(无房屋产权证书的可不填写),“单位”栏填写面积单位,备注栏注明不动产的详细地址。
地方篇
重点问题地方政策梳理及操作提示
一、不动产老项目的确定问题
对于不动产取得时间的判定标准以及将转让不动产是否可选择简易计税方法的问题,在全国层面并未进一步明确,对此,部分省市操作指引或者问题答疑中予以明确,华政小编整理如下:

华政小编提示:
对于转让不动产的取得时间判断如下:
1.取得不动产的时间应为不动产所有权转移的当天。
2.自建的不动产“取得”时间应为《建筑工程施工许可证》注明的合同开工日期;《建筑工程施工许可证》未注明合同开工日期或者未取得《建筑工程施工许可证》的,应为建筑工程承包合同注明的开工日期。
对于如何界定为2016年4月30日之前购入或自建的不动产,目前除了海南、深圳和安徽,其他省市暂未明确,实际操作中还需与主管税务机关进一步沟通。
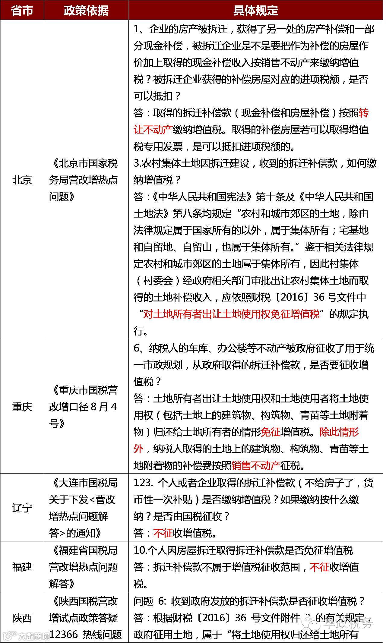
二、拆迁补偿款的增值税处理
对于企业或个人的不动产由于拆迁取得的拆迁补偿款缴税问题,在全国层面并未进一步明确,对此,部分省市出台政策或操作指引予以明确,华政小编整理如下:

华政小编提示:
拆迁补偿款的征免税规定判断如下:
1.企业或个人取得的拆迁补偿款,不征税增值税。如辽宁和福建。
2.企业或个人取得的拆迁补偿款,属于“将土地使用权归还给土地所有者”免征增值税,不属于“将土地使用权归还给土地所有者”的按“销售不动产”缴纳增值税。如北京、重庆和陕西。
本期编辑:刘丹婷

声明:本文所有权归“华政税务”所有,转载请注明作者及来源于“华政税务”,版权及商务合作请联系010-65884578转8076,“华政税务”公众号欢迎作者投稿,投稿邮箱hzswxy@hztax.net。
如有更多垂询,欢迎联系我们:
姜静
合伙人
电话:010-65884578转8013
邮箱:jiangjing@hztax.net
刘丹婷
项目经理
电话:010-65884578转8030
邮箱:liudanting@hztax.net
长按二维码,关注华政,获得最新政策解读


