
随着股票市场的繁荣发展,企业间的股票交易日趋频繁,正确确认股票交易涉及的税种,以及准确计算应纳税额,具有重要意义。
“营改增”后,企业转让股票涉及增值税、城建及教育费附加、企业所得税和印花税,华政小编整理政策及总结如下:
财政部 国家税务总局
关于全面推开营业税改征增值税试点的通知
财税〔2016〕36号
附:销售服务、无形资产、不动产注释
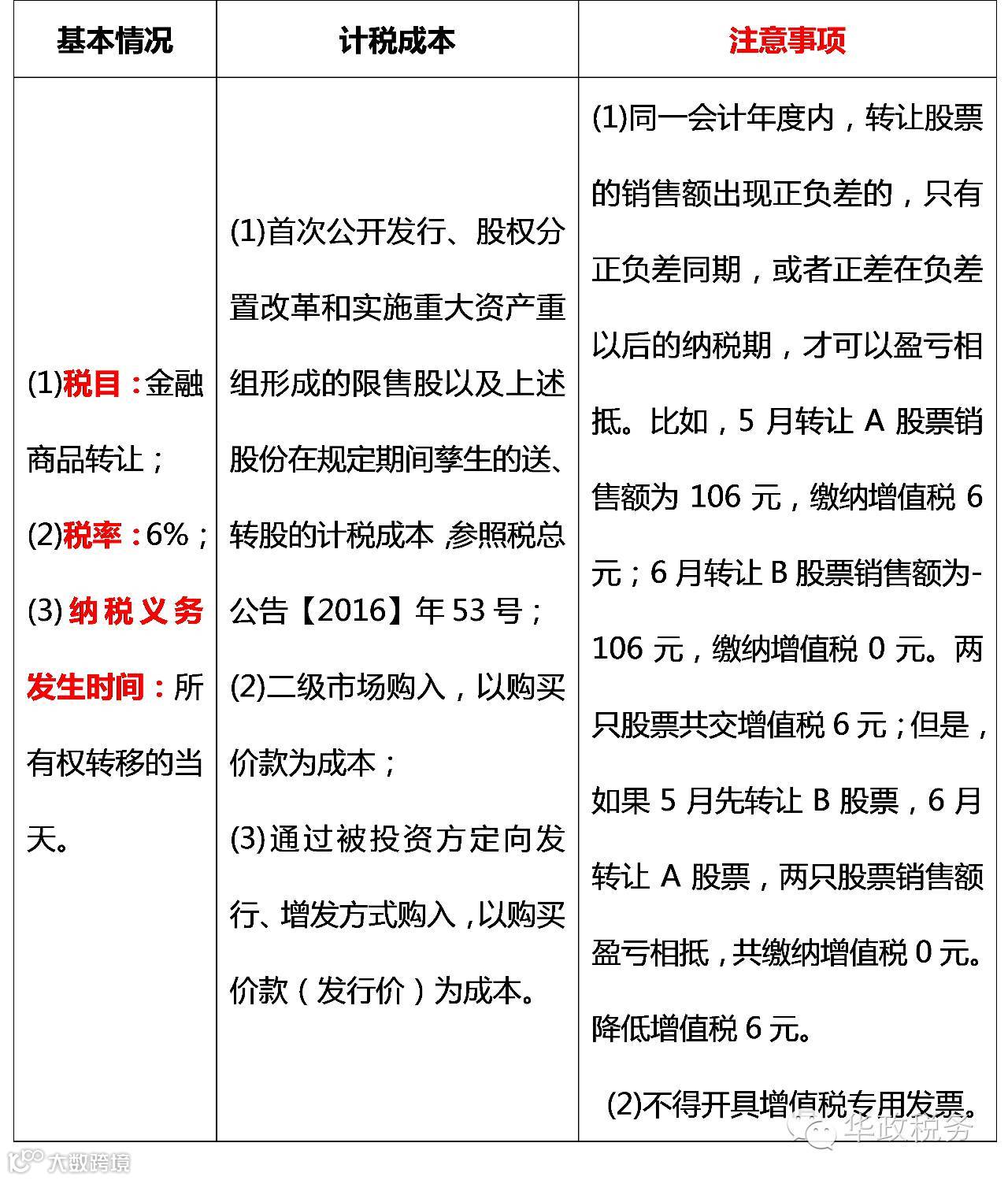
金融商品转让,是指转让外汇、有价证券、非货物期货和其他金融商品所有权的业务活动。
附件1:营业税改征增值税试点实施办法
纳税人从事金融商品转让的,为金融商品所有权转移的当天。
附件2:营业税改征增值税试点有关事项的规定
金融商品转让,按照卖出价扣除买入价后的余额为销售额。
转让金融商品出现的正负差,按盈亏相抵后的余额为销售额。若相抵后出现负差,可结转下一纳税期与下期转让金融商品销售额相抵,但年末时仍出现负差的,不得转入下一个会计年度。
金融商品转让,不得开具增值税专用发票。
国家税务总局
关于营改增试点若干征管问题的公告
国家税务总局公告〔2016〕53号
第五条单位将其持有的限售股在解禁流通后对外转让的,按照以下规定确定买入价:
(1)上市公司实施股权分置改革时,在股票复牌之前形成的原非流通股股份,以及股票复牌首日至解禁日期间由上述股份孳生的送、转股,以该上市公司完成股权分置改革后股票复牌首日的开盘价为买入价。
(2)公司首次公开发行股票并上市形成的限售股,以及上市首日至解禁日期间由上述股份孳生的送、转股,以该上市公司股票首次公开发行(IPO)的发行价为买入价。
(3)因上市公司实施重大资产重组形成的限售股,以及股票复牌首日至解禁日期间由上述股份孳生的送、转股,以该上市公司因重大资产重组股票停牌前一交易日的收盘价为买入价。
中华人民共和国企业所得税法实施条例
中华人民共和国国务院令第512号
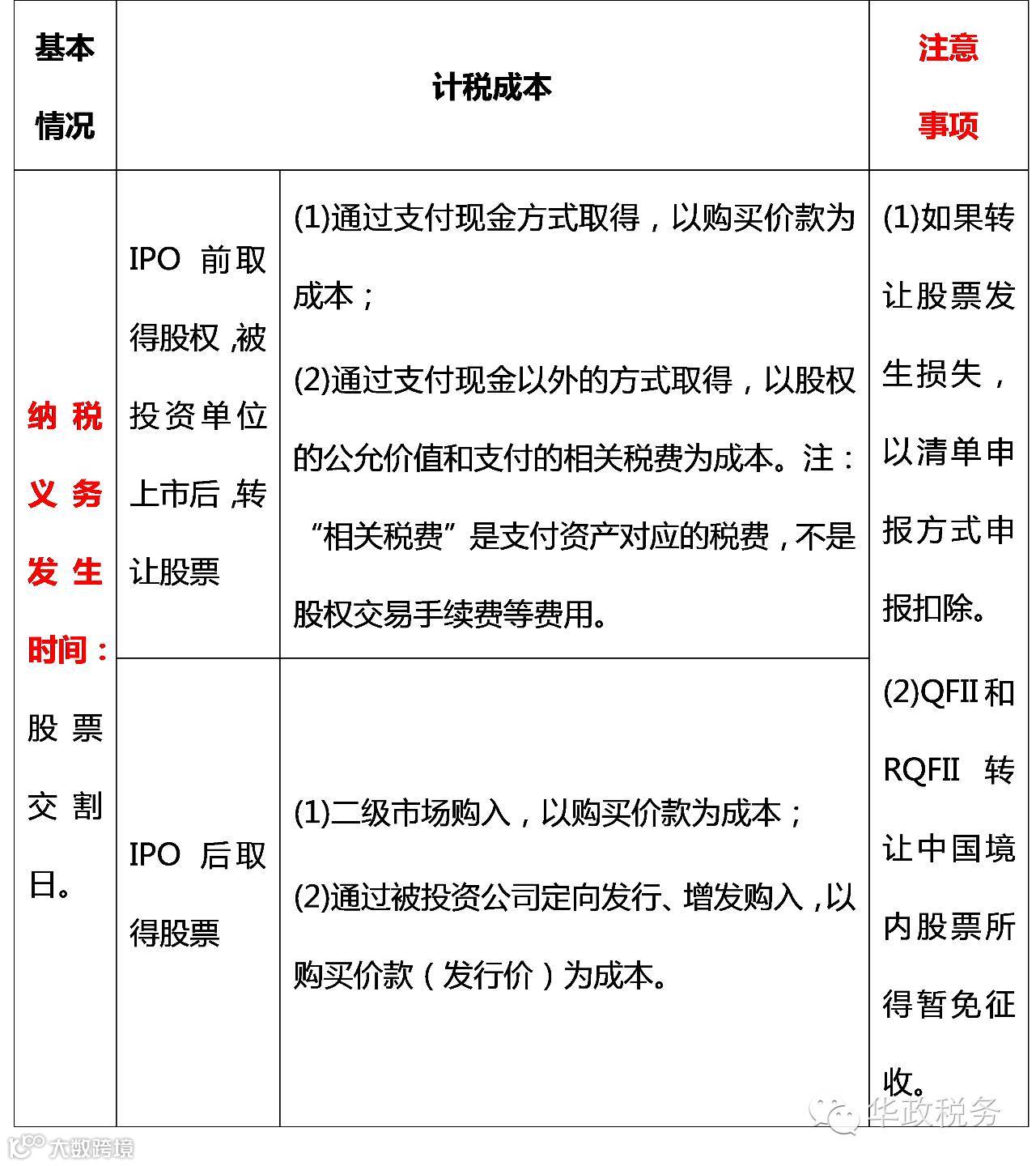
第七十一条企业在转让或者处置投资资产时,投资资产的成本,准予扣除。投资资产按照以下方法确定成本:(一)通过支付现金方式取得的投资资产,以购买价款为成本;(二)通过支付现金以外的方式取得的投资资产,以该资产的公允价值和支付的相关税费为成本。
国家税务总局
关于发布《企业资产损失所得税税前扣除管理办法》的公告
国家税务总局公告〔2011〕25号
第九条下列资产损失,应以清单申报的方式向税务机关申报扣除:
(五)企业按照市场公平交易原则,通过各种交易场所、市场等买卖债券、股票、期货、基金以及金融衍生产品等发生的损失。
财政部 国家税务总局 证监会
关于QFII和RQFII取得中国境内的股票等权益性投资资产转让所得暂免征收企业所得税问题的通知
财税〔2014〕79号
经国务院批准,从2014年11月17日起,对合格境外机构投资者(简称QFII)、人民币合格境外机构投资者(简称RQFII)取得来源于中国境内的股票等权益性投资资产转让所得,暂免征收企业所得税。
财政部
9月19日起证券交易印花税改为单边征收
2008年9月19日
经国务院批准,财政部、国家税务总局决定从2008年9月19日起,调整证券(股票)交易印花税征收方式,将现行的对买卖、继承、赠与所书立的A股、B股股权转让书据按千分之一的税率对双方当事人征收证券(股票)交易印花税,调整为单边征税,即对买卖、继承、赠与所书立的A股、B股股权转让书据的出让方按千分之一的税率征收证券(股票)交易印花税,对受让方不再征税。
国家税务总局
关于证券交易印花税完税凭证有关问题的公告
国家税务总局公告〔2014〕60号
证券交易场所和证券登记结算机构扣缴证券交易印花税,应当在证券公司给参与集中交易的投资者开具的“成交过户交割凭单”、证券登记结算机构或证券公司给办理非集中交易过户登记的投资者开具的“过户登记确认书”中注明应予扣收税款的计税金额、税率和扣收税款的金额,交割单、确认书应加盖开具单位的相关业务章戳。已注明扣收税款信息的交割单、确认书可以作为纳税人已完税的证明。
国家税务总局
关于办理上市公司国有股权无偿转让暂不征收证券(股票)交易印花税有关审批事项的通知
国税函〔2004〕941号
第一条 对经国务院和省级人民政府决定或批准进行的国有(含国有控股)企业改组改制而发生的上市公司国有股权无偿转让行为,暂不征收证券(股票)交易印花税。
附件:对上市公司国有股权无偿转让符合本通知第一条规定范围,需要明确暂不征收证券(股票)交易印花税的,须由转让方或受让方按下列要求向上市公司挂牌交易所所在地的国家税务局提出申请报告。

根据上述政策,华政小编对转让股票涉及的增值税、企业所得税和印花税的基本情况、计算方法及注意事项总结如下:



本期编辑:刘晓慧

声明:本文所有权归“华政税务”所有,转载请注明作者及来源于“华政税务”,版权及商务合作请联系010-65884578转8076,“华政税务”公众号欢迎作者投稿,投稿邮箱hzswxy@hztax.net。
如有更多垂询,欢迎联系我们:
张新卫
合伙人
电话:010-65884578转8045
邮箱:zhangxinwei@hztax.net
崔花
高级经理
电话:010-65884578转8007
邮箱:cuihua@hztax.net
刘晓慧
高级经理
电话:010-65884578转8025
邮箱:liuxiaohui@hztax.net
长按二维码,关注华政,获得最新政策解读


