
我国《发票管理办法》规定,需要临时使用发票的单位和个人,可依照税收法律、行政法规规定申请代开发票。2016年5月1日,全行业实施营改增后,需要申请代开增值税发票的范围与需求进一步扩大。华政小编在此总结了代开增值税发票的原则与热点问题如下:
一、申请代开发票,应当缴纳税款的,应当先缴纳税款,再向主管国税机关或地税机关申请代开发票。其中,应向主管地税机关申请代开发票的业务仅限于小规模纳税人销售不动产及其他个人出租不动产业务。
二、原则上个人不可申请代开增值税专用发票,但对个人出租或出售房屋时,可申请代开增值税专用发票,相应承租方或购买方可凭代开的房屋出租或出售增值税专用发票按规定抵扣进项税额。
三、一般纳税人原则上可开具所有增值税业务的增值税发票,只可就对超出领购发票适用范围的业务申请代开增值税发票。但在实际操作中,对超出领购发票使用范围的业务,税务机关通常会要求一般纳税人先增加领购发票使用范围再自行开具增值税专用发票或普通发票。
四、小规模纳税人跨地区开展增值税应税业务的,如小规模纳税人跨地区提供建筑服务,需要代开增值税专用发票的,应到项目所在地代开增值税专用发票。
五、对通过委托形式开展的增值税业务,如企业委托银行发放贷款取得的利息收入,企业可自行向资金使用方开具增值税发票,不需要申请代开。
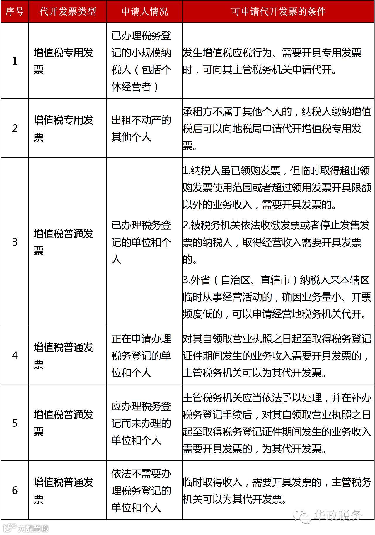
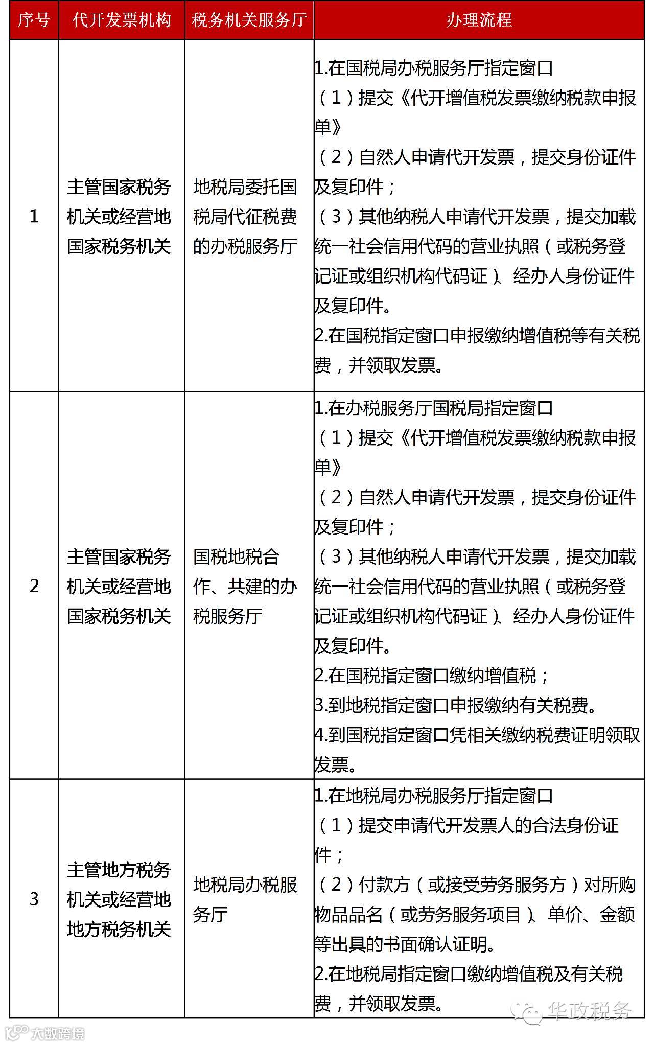
以下为根据相关政策规定梳理的小规模纳税人和个人申请代开发票条件及申请代开发票具体流程,供大家参考。


《国家税务总局关于印发《税务机关代开增值税专用发票管理办法(试行)》的通知》(国税发[2004]153号)
《国家税务总局关于加强和规范税务机关代开普通发票工作的通知》(国税函[2004]1024号)
《国家税务总局关于营业税改征增值税委托地税局代征税款和代开增值税发票的通知》(税总函[2016]145号)
《国家税务总局关于规范国税机关代开发票环节征收地方税费工作的通知》(税总发[2016]127号)
《国家税务总局关于纳税人申请代开增值税发票办理流程的公告》(国家税务总局公告2016年第59号)
本期编辑:孟广丽

声明:本文所有权归“华政税务”所有,转载请注明作者及来源于“华政税务”,版权及商务合作请联系010-65884578转8076,“华政税务”公众号欢迎作者投稿,投稿邮箱hzswxy@hztax.net。
如有更多垂询,欢迎联系我们:
陈胜昔
合伙人
电话:010-65884578转8005
邮箱:chenshengxi@hztax.net
孟广丽
高级经理
电话:010-65884578转8006
邮箱:mengguangli@hztax.net
长按二维码,关注华政,获得最新政策解读


