
建筑业企业资质标准将发生重大变化
—取消注册建造师等指标!
内容提要
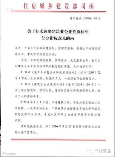
住房和城乡建设部建筑市场监管司就“调整建筑业企业资质标准部分指标”征求意见(建市施函[2016]86号),主要内容有以下两点:
(一).取消建筑业企业资质标准中的一级建造师、注册建造师、企业经理、财务负责人、职称人员、持有岗位证书的现场管理人员、技术工人等指标;
(二).2017的1月1日起,申请建筑工程、市政公用工程施工总承包特级资质和一级资质的企业,工程业绩以全国建筑市场监管与诚信信息发布平台为准,未进入发布平台的业绩不作为有效业绩认定。
假设按“征求意见函”内容执行,这将给企业和个人带来至少如下六方面重大影响:
一.资质门槛降低,资质在市场中作用大大减小,将进一步激活市场活力;
二.维护资质的成本降低,企业资质挂靠将减少,有一定实力的项目经理将自己申请资质,走自营之路;
三.通过出借资质生存的建筑企业,将面临巨大的生存危机,这类企业有必要快速提高自营能力;
四.用于企业资质申请和升级的个人证书挂靠(如:一级建造师、二级建造师等)将消失;
附件:住房和城乡建设部建筑市场监管司“调整建筑业企业资质标准部分指标”征求意见(建市施函[2016]86号)


版权声明:本文来源于住建部,原作者享有一切权利。
如有更多垂询,欢迎联系我们:
姜静
合伙人
电话:010-65884578转8013
邮箱:jiangjing@hztax.net
仉喜林
高级经理
电话:010-65884578转8011
邮箱:zhangxilin@hztax.net
华政税务,您值得信赖的税务咨询机构,长按下方二维码关注“华政税务”,获得最新政策解读。


