
《关于征收个人所得税若干问题的规定的通知》(国税发[1994]89号)的规定,下列不属于工资、薪金性质的补贴、津贴或者不属于纳税人本人工资、薪金所得项目的收入,不征税:独生子女补贴;执行公务员工资制度未纳入基本工资总额的补贴、津贴差额和家属成员的副食品补贴;托儿补助费;差旅费津贴、误餐补助。
在此,华政小编提示大家,国税发[1994]89号文中的误餐补助≠差旅费津贴中的伙食补助费。财政部、国家税务总局《关于误餐补助范围确定问题的通知》(财税字[1995]82号)对国税发[1994]89号文中“误餐补助”进行了明确,指的是按财政部门规定,个人因公在城区、郊区工作,不能在工作单位或返回就餐,确实需要在外就餐的,根据实际误餐顿数,按规定的标准领取的误餐费。而差旅费中的伙食补助是出差期间给予的伙食费补贴。
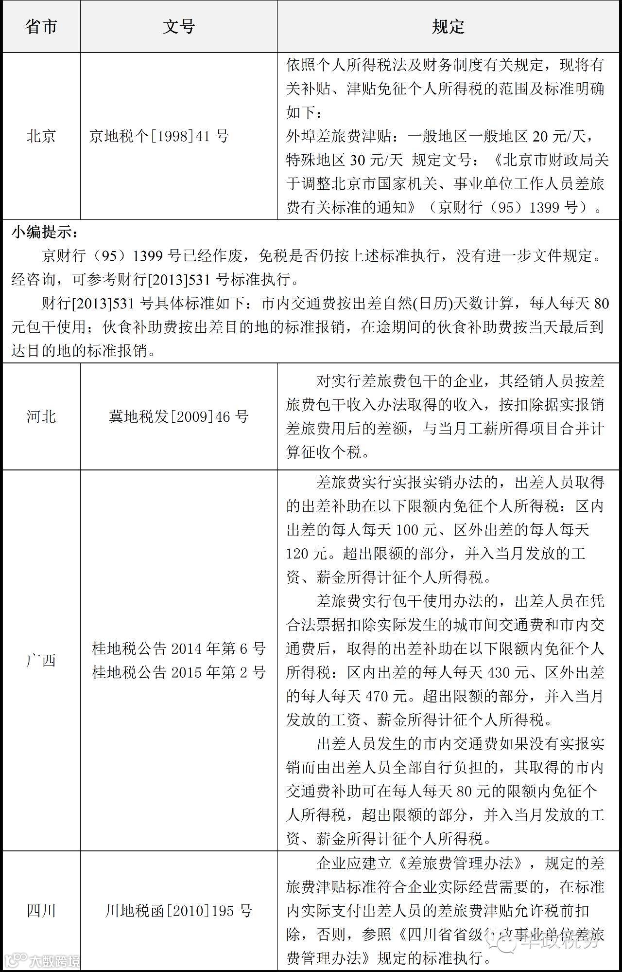
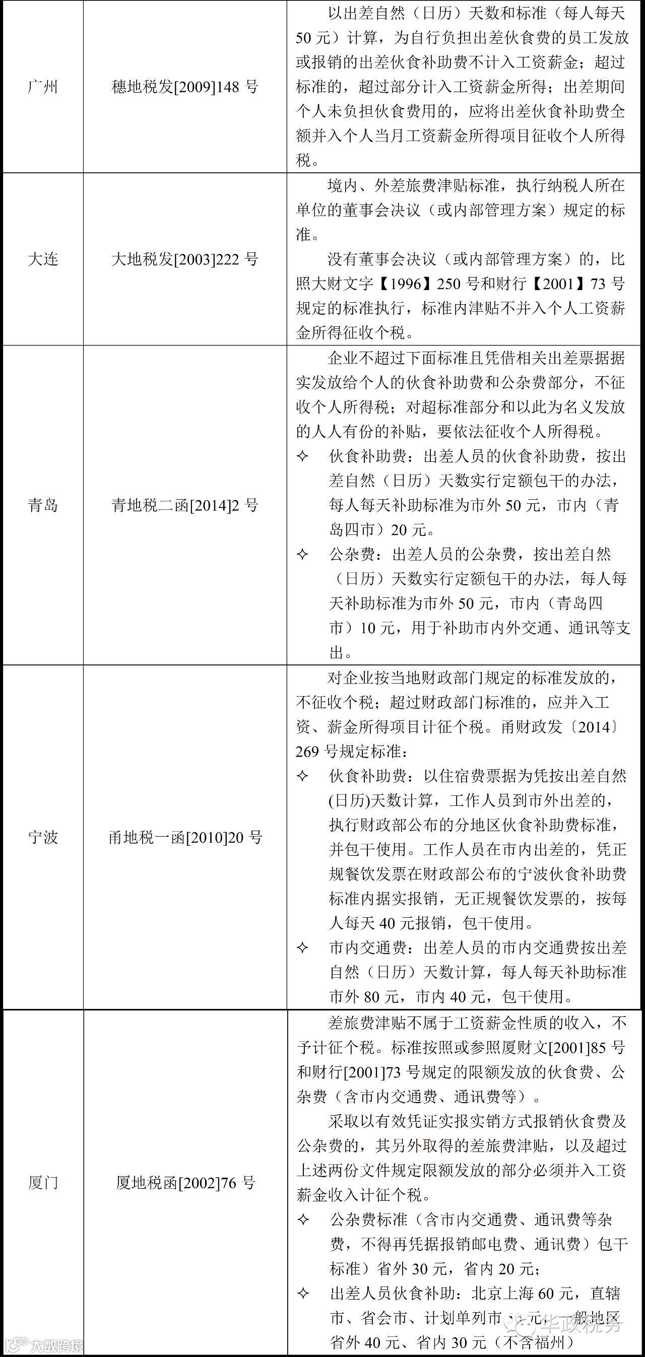
对于差旅费津贴,部分省市出台政策明确免税的标准,标准内发放的差旅费补贴免征个人所得税,超过标准的部分,并入当月工资薪金,计算缴纳个人所得税。
为了便于大家掌握各地的执行标准,华政小编为大家收集和整理了各省的相关政策或网上答疑,同时,小编还咨询了一些地方的12366,将咨询结果附上供大家参考。



部分省市无明确回复,华政小编特意电话咨询各省市12366关于差旅费补贴免征个税的标准,具体答复如下:

本期编辑:张会

声明:本文所有权归“华政税务”所有,转载请注明作者及来源于“华政税务”,版权及商务合作请联系010-65884578转8076,“华政税务”公众号欢迎作者投稿,投稿邮箱hzswxy@hztax.net。
如有更多垂询,欢迎联系我们:
姜静
合伙人
电话:010-65884578转8013
邮箱:jiangjing@hztax.net
仉喜林
高级经理
电话:010-65884578转8011
邮箱:zhangxilin@hztax.net
张会
项目经理
电话:010-65884578转8064
邮箱:zhanghui@hztax.net
长按二维码,关注华政,获得最新政策解读


