
对于企业发生的内退、退休及离休人员的费用,相信大家并不陌生,例如:给内退、退休及离休人员,以及给退休再任职人员等支付的各类补贴、工资、福利及其他报酬等,那么对于这部分费用,应如何缴纳个人所得税?企业发生的这部分费用是否可以在企业所得税前扣除?本期华政小编将为大家归集整理相关政策供大家参考:
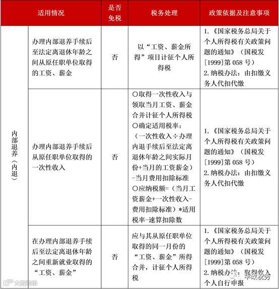
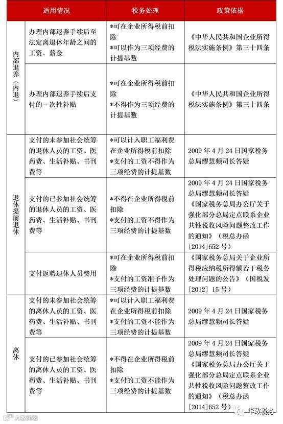
内部退养
未到法定退休年龄,也未正式办理退休手续,只是在企业内部近似退休,即每月向企业领取内退费或领取一次性补贴,可以不在工作岗位,并由企业继续缴纳其社会保险,直至正式办理退休手续。一般国企较多,为减员增效对于一些无法安排合适岗位但又未达到退休年龄的老员工的过渡性办法。
提前退休
未到法定退休年龄,已正式办理退休手续。机关、企事业单位支付一次性补贴,企业终止缴纳社会保险,终止劳动关系。
退休
已到法定退休年龄,已正式办理退休手续。机关、企事业单位按月支付退休工资,或按月领取养老金,企业终止缴纳社会保险,终止劳动关系。
离休
是对建国前参加中国共产党所领导的革命战争、脱产享受供给制待遇的和从事地下革命工作的老干部,达到离职休养年龄的,实行离职休养的制度。



其中,关于扣缴义务人一般有如下几种情况:
1.内部退养人员取得应税收入的扣缴义务人为原任职单位;
2.提前退休人员取得应税收入的扣缴义务人为支付一次性补贴收入单位;
3.退休人员取得应税收入


本期编辑:杨英琴

声明:本文所有权归“华政税务”所有,转载请注明作者及来源于“华政税务”,版权及商务合作请联系010-65884578转8076,“华政税务”公众号欢迎作者投稿,投稿邮箱hzswxy@hztax.net。
如有更多垂询,欢迎联系我们:
肖冬梅
合伙人
电话:010-65884578转8020
邮箱:xiaodongmei@hztax.net
何静
高级经理
电话:010-65884578转8002
邮箱:hejing@hztax.net
杨英琴
项目经理
电话:010-65884578
邮箱:yangyingqin@hztax.net
长按二维码,关注华政,获得最新政策解读


