
依法纳税是每个公民的义务,按时纳税是每个纳税人的责任,明确纳税义务发生时间,有利于纳税人及时承担纳税义务,避免提前缴税带来的资金被占用的压力,更要规避滞后纳税而导致的滞纳金风险。
增值税和营改增相关政策中,分别规定了销售货物、劳务、服务、转让不动产和无形资产,以及进口货物等各类应税行为的增值税纳税义务时间;随着财税[2016]36号文的出台,我国全面进入增值税时代,随增值税征收的附加税包括城市维护建设税、教育费附加及地方教育费附加。
增值税及其附加税的纳税义务时间,应税行为较多,种类繁杂,今天,小编为大家逐一进行了梳理,供大家参考~

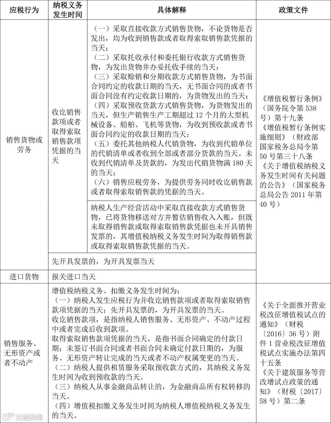
(一)识别增值税应税行为
纳税人按时纳税的前提是正确识别增值税的应税行为。目前,我国增值税的应税行为分为以下几类:销售货物、劳务、服务、无形资产和不动产,以及进口货物。具体如下表所示:

(二)增值税纳税义务时间的一般规定

华政小编提示:财税〔2017〕58号文对财税〔2016〕36号文《营业税改征增值税试点实施办法》关于预收款的增值税纳税义务时间做了修订,取消了纳税人提供建筑服务,收到预收款当天即发生纳税义务的规定。进一步规定了纳税人提供建筑服务取得的预收款,应在收到预收款时,以取得的预收款扣除支付的分包款后的余额,按照规定的预征率预缴增值税,即收到预收款当天产生预缴增值税的义务。
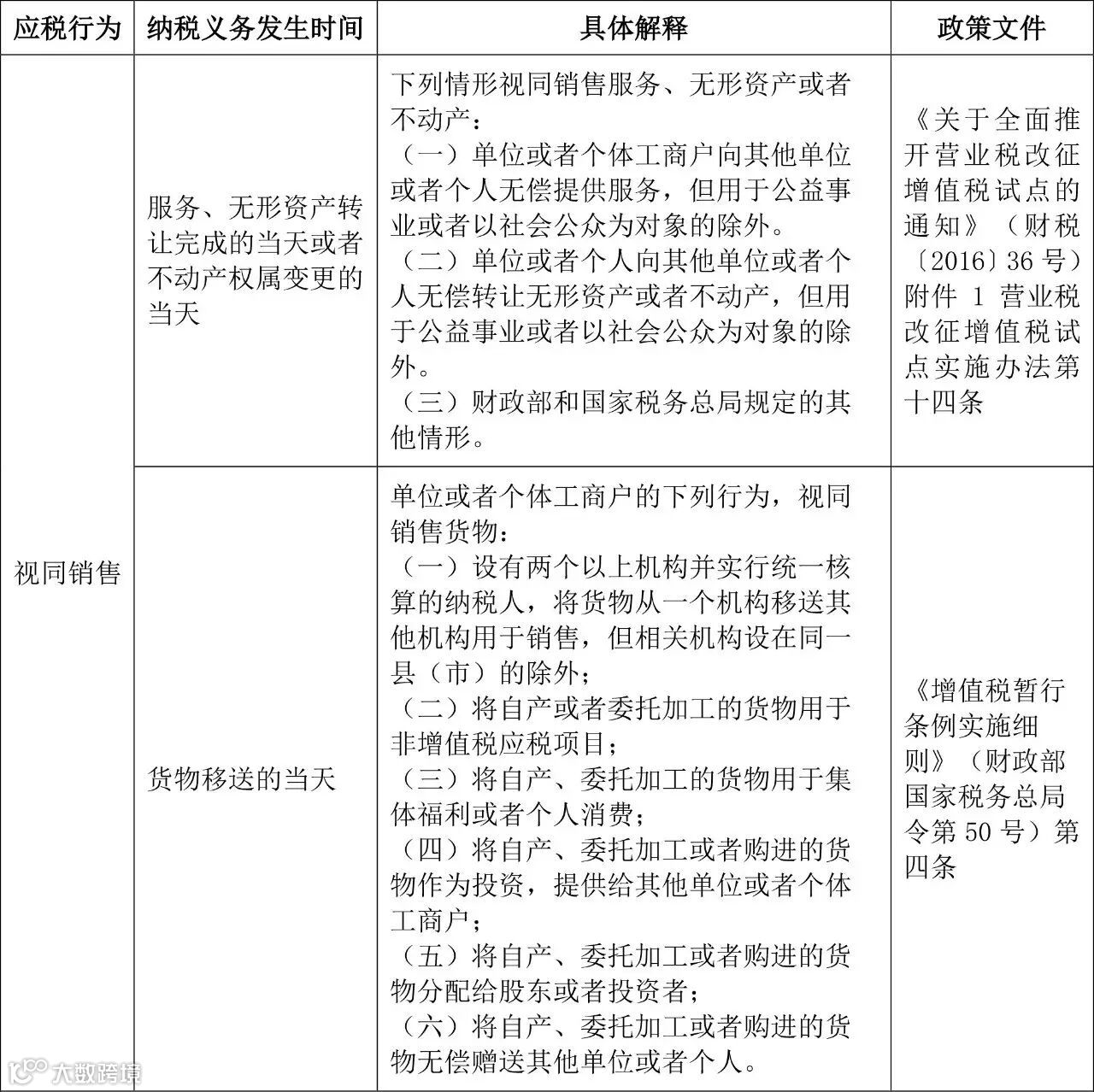
(三)增值税纳税义务的特殊规定
1.视同销售
视同销售是指在会计上不作为销售核算,而在税收上应作为销售,确认收入计缴税金的商品或劳务的转移行为。视同销售的纳税义务发生时间规定如下:

2.其他特殊应税行为

综上所述,纳税人销售货物或劳务、进口货物的纳税义务时间主要适用增值税暂行条例及其实施细则的一般规定,同时,国家税务总局公告2011年第40号做了进一步补充。2016年5月1日全面“营改增”后,销售服务、无形资产或不动产的纳税义务发生时间主要适用财税(2016)36号文的规定。
华政小编提示:对于单位在生产经营中发生的特殊应税行为,如视同销售等,应重点关注政策的特殊规定,按时纳税,以免滞后纳税导致缴纳滞纳金,甚至被罚款的损失。
另外,增值税扣缴义务人代扣缴增值税的时间,与纳税义务人发生纳税义务的时间规定一致。
(四)附加税纳税义务发生时间的规定
随增值税征收的附加税包括:城市维护建设税、教育费附加及地方教育费附加,其纳税义务发生时间具体规定如下:随增值税征收的附加税包括:城市维护建设税、教育费附加及地方教育费附加,其纳税义务发生时间具体规定如下:

华政小编提示:由于附加税是随增值税一起征收的,因此,纳税义务发生时间与增值税的规定一致。增值税扣缴义务人在代扣缴增值税时,应同时代扣缴附加税。
本期编辑:那娜
声明:本文所有权归“华政税务”所有,转载请注明作者及来源于“华政税务”,版权及商务合作请联系010-65884578转8076,“华政税务”公众号欢迎作者投稿,投稿邮箱hzswxy@hztax.net。
如有更多垂询,欢迎联系我们:
肖冬梅
合伙人
电话:010-65884578转8020
邮箱:xiaodongmei@hztax.net
李艳丽
高级经理
电话:010-65884578转8012
邮箱:liyanli@hztax.net
那娜
项目经理
电话:010-65884578转8038
邮箱:nana@hztax.net
长按二维码,关注华政,获得最新政策解读


