
今日导读
根据营业税相关政策,纳税人转让股票应按照卖出价扣减买入价后的买卖价差缴纳营业税,然而,在政策的变迁过程,对一些特殊方式取得的股票应该如何确定买入价并未予以明确界定。实务中,由于股票形成方式的多种多样,对于一些特殊方式形成的股票转让该如何确认其买入价,一直困扰着企业。本期华政小编为您整理了股票转让的营业税和增值税政策变迁和计算方法,献上此文,希望对大家有所帮助。



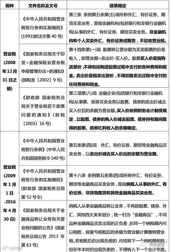
在2008年中华人民共和国国务院令540号(以下简称“新营业税暂行条例")实施(2008年12月31日)之前,按照营业税政策规定,只有金融机构从事外汇、有价证券、期货买卖业务需要缴纳营业税,非金融机构和个人发生上述业务不需要缴纳营业税,其中有价证券包括股票。
2009年1月1日,新营业税暂行条例开始实施,将非金融机构转让金融商品(包括股票)纳入营业税的征税范围,但个人转让股票仍不需要缴纳营业税。
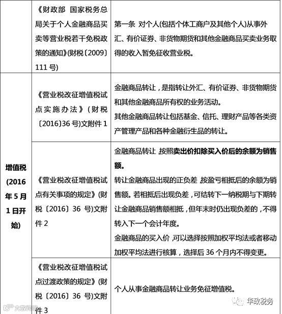
2016年5月1日,金融业纳入“营改增”范畴,营业税消失,因此,无论是金融机构还是非金融机构发生的金融商品(包括股票)转让业务,均应缴纳增值税,但个人仍可免缴增值税。
股票转让无论是缴纳营业税还是缴纳增值税,计税基数都是卖出价扣减买入价以后的买卖价差,因此卖出价和买入价的确定,是准确计税的保证。
1. 卖出价的确定
无论是缴纳营业税,还是营改增以后缴纳增值税,股票转让的卖出价均指卖出原价,不得减去卖出过程中支付的任何费用和税金。
2.买入价的确定
营业税下,买入价是指股票的购进原价,不得减去购进股票过程中支付的各种费用和税金,但应依照财务会计制度规定,减除持有期间取得的股票、债券红利收入。然而,由于企业取得股票的方式多种多样,对于一些并不是直接从二级市场购入的股票,如2005年和2006年上市公司股权分置改革之前取得的限售股、企业首次公开发行并上市形成的原始股,以及重大资产重组形成的限售股等,由于这些股票并非从二级市场取得,因此,对于这些股票的买入价应该如何确认,一直存在税企争议。
2016年5月1日“营改增”以后,国家税务总局53号公告明确了三种情形形成的限售股及其送、转股的买入价的确定方法。买入价是指按照以下方式确定的购进原价,同营业税一样不得减除购进股票过程中支付的各种费用和税金,并可以选择按照加权平均法或者移动加权平均法进行核算。

3.营业税和增值税的计算

4.无偿划转股票
对于无偿划入的股票,其买入价应该如何确认,目前政策尚未给出明确规定。但根据财税(2016)36号文附件1中第十四条第(一)项的规定,除用于公益事业或者以社会公众为对象的除外,单位或者个体工商户向其他单位或者个人无偿提供服务,应视同销售计缴增值税。因此,小编理解,对于划出股票,划出方应按视同销售缴纳增值税,以股票过户当日的收盘价作为卖出价,划入方可以按照股票过户当日的收盘价作为买入价。

虽然国家税务总局53号公告确定了三种情形形成的限售股的买入价,且也适用于缴纳营业税的情况,但对以下几种情况形成的股票买入价,目前政策仍未予以明确。
(1)送股
送股也称股票股利,是指股份公司对原有股东采取无偿派发股票的行为,是指将留存收益转增股本,留存收益包括盈余公积和未分配利润。现在的上市公司一般只以未分配利润转增股本,即送股。
(2)转股
转股是指公司将资本公积转增为股本,转增股本并没有改变股东的权益,但却增加了股本的规模,因而客观结果与送红股相似。从严格意义上来说,转股并不是真正的对股东的分红回报。
通过送股和转股方式取得的股票,股东并未实际支付价款,因此,该部分股票的买入价应如何确认,尚待政策进一步明确。
2016年5月1日开始,根据“营改增”政策规定,转让股票出现的正负差,按盈亏相抵后的余额为销售额。若相抵后出现负差,可结转下一纳税期与下期转让股票销售额相抵,但年末时仍出现负差的,不得转入下一个会计年度。
股票的买入价,可以选择按照加权平均法或者移动加权平均法进行核算,选择后36个月内不得变更。
本期编辑:卢静
好消息!!《建筑业营改增实施指南》紧急加印啦!本书以其专业的观点、丰富的案例、细致的讲解吸引了一大批的读者,好评如潮。自上市短短两个月的时间,销量已经破万,并位列当当网新书榜首。由于销量过于火热,目前书籍处在紧急加印中,快点点我来订购吧!



声明:本文所有权归“华政税务”所有,转载请注明作者及来源于“华政税务”,版权及商务合作请联系010-65884578转8076,“华政税务”公众号欢迎作者投稿,投稿邮箱hzswxy@hztax.net。
如有更多垂询,欢迎联系我们:
肖冬梅
合伙人
电话:010-65884578转8020
邮箱:xiaodongmei@hztax.net
卢静
经理
电话:010-65884578转8053
邮箱:lujing@hztax.net
长按二维码,关注华政,获得最新政策解读


