
境外所得税收抵免,是避免国际重复征税的一项重要措施。我国税法针对企业取得境外所得采取“抵免制”原则,即已在境外缴纳的所得税,可以从企业当期应纳税额中抵免。当然“抵免”需按规执行,今天华政小编就和大家分享一下关于境外所得“抵免”的政策要点及计算方法。
首先要明确,实施“抵免”制的境外所得包括两类,一是居民企业来源于中国境外的应税所得;二是非居民企业在中国境内设立机构、场所,取得发生在中国境外但与该机构、场所有实际联系的应税所得。
接下来,结合现行政策,小编提炼出五项关于“抵免“的政策要点,并加以分析。

可抵免所得税额的限额为该项所得按所在国税法规定计算的应纳税额。
超过抵免限额的部分,可以在以后五个年度内,用每年度抵免限额抵免当年可抵税额后的余额进行抵补。
企业应按规定计算下列当期与抵免境外所得税有关的项目后,确定当期实际可抵免分国别(地区)的境外所得税税额和抵免限额:

提示:
在汇总计算境外应纳税所得额时,企业在境外同一国家(地区)设立不具有独立纳税地位的分支机构,按规定计算的亏损,不得抵减其境内或他国(地区)的应纳税所得额,但可以用同一国家(地区)其他项目或以后年度的所得按规定弥补。
这里,小编给大家举个例子:
甲公司分别在A国和B国设立分公司,其中A国分别投资于房地产和旅游项目。2016年甲公司境内应纳税所得额为1,000万,A国应纳税所得额为-100万元,其中房地产项目为300万元,旅游项目为-400万元;B国应纳税所得额为500万元。
此情况下,甲企业在A国-100万元应纳税所得额,既不可以抵减境内1,000万元的应纳税所得额,也不可以抵减B国的应纳税所得额500万元,但可以在A国的其他项目或以后年度的所得中抵减。
由此可见,分国别(地区)计算是“抵免”的重要原则之一。小编特别提示大家在实务中关注以下两点:
(1)企业境外亏损不得弥补境内盈利
(2)如果企业不能准确计算各国与“抵免”相关的应纳税所得额、所得税额以及抵免限额,则在相应国家(地区)缴纳的税收,均不得在企业当期应纳税额中抵免,也不得结转以后年度抵免。
居民企业从与我国政府订立税收协定(安排)的国家(地区)取得的所得,按照该国(地区)税收法律享受了免税或减税待遇,且该免税或减税的数额按照税收协定规定应视同已缴税额在中国的应纳税额中抵免的,该免税或减税数额可作为企业实际缴纳的境外所得税额用于办理税收抵免。
居民企业从其直接或者间接控制的外国企业分得的来源于中国境外的股息、红利等权益性投资收益,外国企业在境外实际缴纳的所得税税额中属于该项所得负担的部分,可以作为该居民企业的可抵免境外所得税税额,按规定的抵免限额内抵免。
抵免时,其取得的境外投资收益实际间接负担的税额,是指根据直接或者间接持股方式合计持股20%以上(含)的规定层级的外国企业股份,由此应分得的股息、红利等权益性投资收益中,从最低一层外国企业起逐层计算的属于由上一层企业负担的税额,其计算公式如下:
本层企业所纳税额属于由一家上一层企业负担的税额=(本层企业就利润和投资收益所实际缴纳的税额+符合本通知规定的由本层企业间接负担的税额)×本层企业向一家上一层企业分配的股息(红利)÷本层企业所得税后利润额。

结论:
居民企业取得境外所得已在境外缴纳的所得税,可以从企业当期应纳税额中抵免,而抵免过程中,需结合“限额”、“限期”、“国别(地区)”、“税收协定”等因素。
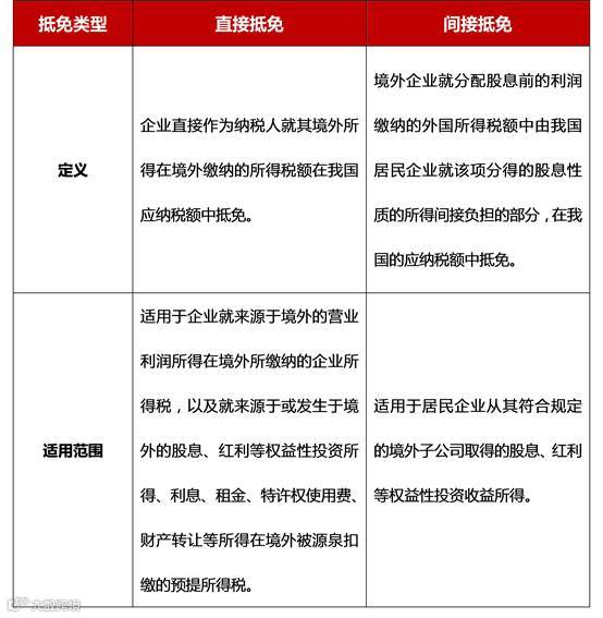
抵免方法:
具体到“抵免”方法,可以归纳为两类,即“直接抵免”和“间接抵免”。


接下来,小编分别举例说明。
例:某企业2016年度境内应纳税所得额为1,000万元,适用25%的企业所得税税率。该企业分别在A、B两国设有分支机构(我国与A、B两国已经缔结避免双重征税协定),A国分支机构的应纳税所得额为500万元,A国税率为20%;B国分支机构的应纳税所得额为300万元,B国税率为30%。假设该企业在A、B两国所得按我国税法计算的应纳税所得额和按A、B两国税法计算的应纳税所得额一致,两个分支机构在A、B两国分别缴纳了100万元和90万元的企业所得税。下面分步计算在我国应缴纳的所得税额。
第1步,计算境内、境外应纳所得税额
企业按我国税法计算境内、境外所得的应纳税额=(1,000+500+300)×25%=450(万元)
第2步,A、B两国抵免所得税额限额
A国抵免限额=500×25%=125(万元)
B国抵免限额=300×25%=75(万元)
第3步,实际可抵免额
A国缴纳所得税100万元,低于抵免限额125万元,可全额抵免。
B国缴纳所得税90万元,高于抵免限额75万元,其超过限额的15万元当年不能抵免,可以在以后5年内结转抵免。
第4步,汇总在我国应缴纳的所得税
应缴纳的所得税=450-100-75=275(万元)
例:我国某居民企业A直接控制乙国B企业50%股份,B企业直接控制丙国C企业50%股份;2016年度 A、B、C公司国内税前所得(不含从境外分回的所得)分别为1,000万元、400万元和800万元;中国、乙国、丙国公司所得税税率分别为25%、30%和20%,假设三家公司当年税后利润全部用于分派股利。乙国、丙国对本国居民纳税人支付给母公司股利征收10%的预提税。问:A应在中国缴纳的税款。
间接抵免相对直接抵免更复杂些,所以小编先对层级做以下分析:
A持B的50%股权,B持C的50%股权,按“乘法”计算A间接持有C的25%股权,超过20%,控股层级2级,所以符合抵免规定。计算思路如下:

第一步,还原B公司来源于C公司的税前所得
C公司在丙国应纳税额=800×20%=160(万元),C公司的税后利润=800-160=640(万元),C公司税后利润对其股东B公司的分配额=640×50%=320(万元),C公司当年所纳税款当中属于由B公司间接负担的数额=(160+0)×320÷640=80(万元),故B公司来源于C公司的税前所得=320+80=400(万元)
第二步, 计算B公司来源于C公司所得按乙国税法规定应承担的税款
乙国所得税税率为30%,故B公司来源于C公司的所得按乙国税法规定应承担的税款,即抵免限额=B公司来源于C公司的税前所得×乙国所得税税率=400×30%=120(万元)
第三步,确认可抵免金额
B公司来源于C公司的所得在丙国实际缴纳的所得税=直接税款+间接税款=320×10%+80=112(万元),比较第2步与第3步金额,根据“孰小原则”,确定可抵免金额=112万元。
第四步,计算B公司实际应在乙国缴纳的税额
B公司实际应在乙国缴纳的税额=400×30%+120-112=128(万元)
第一步,还原A公司来源于B公司的税前所得
B公司的税后利润=400+(320-320×10%)-128=560(万元),B公司税后利润对其股东A公司的分配额=560×50%=280(万元),B公司当年所纳税款中属于由A公司间接负担的数额=(112+128)×280/560=120(万元),故A公司来源于B公司的税前所得=280+120=400(万元)
第二步, 计算A公司来源于B公司的所得按中国税法规定应承担的税款
A公司来源于B公司的所得按我国税法规定应承担的税款:=400×25%=100(万元)
第三步,确认可抵免金额
A公司来源于B公司的所得在境外已缴纳的所得税=直接税款+间接税款=280×10%+120=148(万元),比较第2步与第3步金额大小,确认可抵免金额=100(万元)
第四步,计算A公司实际应在我国缴纳的所得税额
A公司实际应在我国缴纳的所得税额=1,000×25%+100-100=250(万元)
本期编辑:崔洁

声明:本文所有权归“华政税务”所有,转载请注明作者及来源于“华政税务”,版权及商务合作请联系010-65884578转8076,“华政税务”公众号欢迎作者投稿,投稿邮箱hzswxy@hztax.net。
如有更多垂询,欢迎联系我们:
肖冬梅
合伙人
电话:010-65884578转8020
邮箱:xiaodongmei@hztax.net
王旭
高级经理
电话:010-65884578转8001
邮箱:wangxu@hztax.net
崔洁
项目经理
电话:010-65884578
邮箱:cuijie@hztax.net
长按二维码,关注华政,获得最新政策解读


