
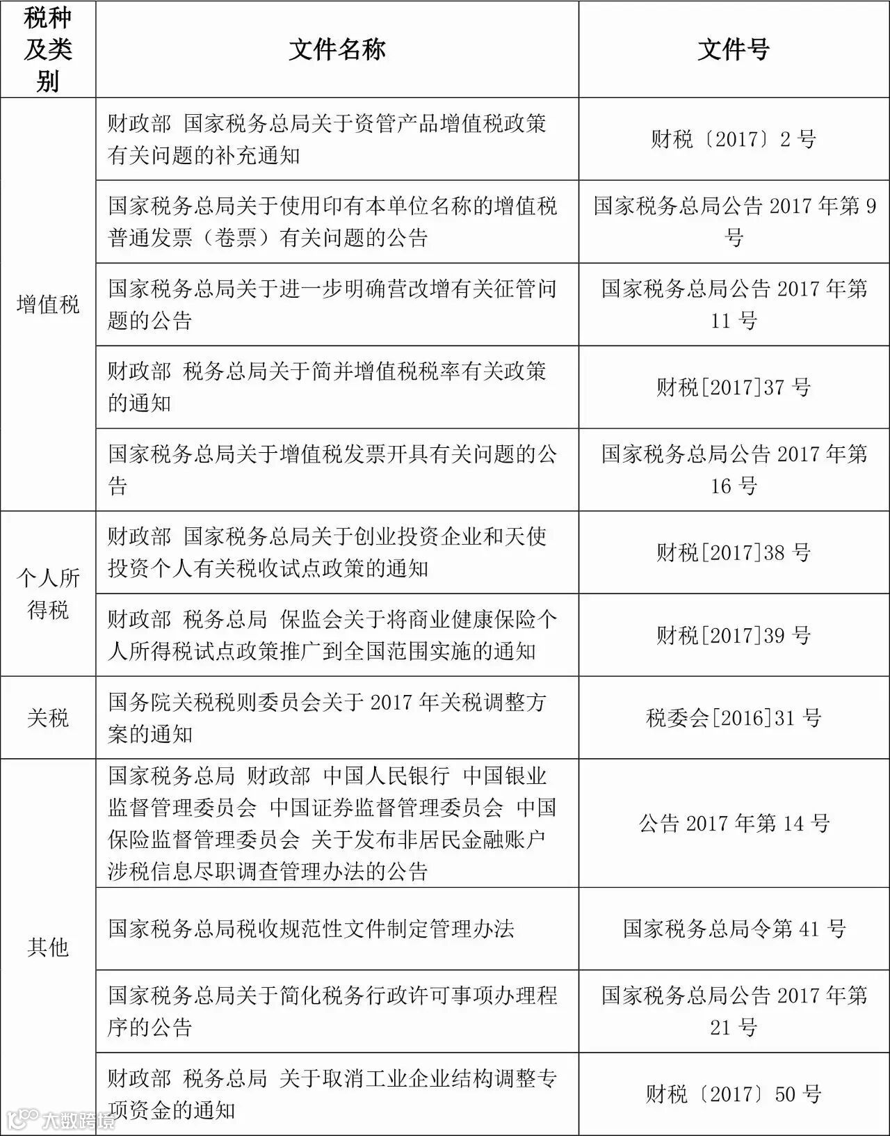
2017年7月1日,对于财税人员来说,注定是个不平凡的日子。大量新政即日开始执行,为2017下半年的税务工作提出新要求,揭开崭新篇章。华政小编在此稍加整理,供各位财税专员学习参考。
(上图可点击放大)
纵览上述税收政策,侧重要求各有不同,下面小编给大家做些简要提示:
一、财税〔2017〕2号文明确资管产品运营过程中发生增值税应税行为以资管产品管理人为增值税纳税人
小编提示:银行、信托公司、公募基金管理公司及其子公司、证券公司及其子公司、期货公司及其子公司、私募基金管理人、保险资产管理公司、专业保险资产管理机构、养老保险公司等所有可能作为资管产品管理人的企业要注啦,本应自7月1日起,资管产品运营过程中产生的各类增值税应税收入,应分类归集,并于9月第一个征期进行增值税纳税申报。
但是,2017年6月30日,财政部和国家税务总局发布《关于资管产品增值税有关问题的通知》(财税[2017]56号)文,将财税〔2017〕2号文规定的资管产品增值税纳税义务时间,从2017年7月1日推迟至2018年1月1日。同时规定,资管产品管理人运营资管产品过程中发生的增值税应税行为,暂适用简易计税方法,按照3%的征收率缴纳增值税。
这对所有资管产品管理人和投资人,都是重大利好哦。
二、国家税务总局公告2017年第9号文针对印有本单位名称的增值税普通发票(卷票)使用问题进行了规范
小编提示:企业取得印有本单位名称的增值税普通发票(卷票),发票专用章应为印制章,手盖发票专用章,为不合规发票。
三、国家税务总局公告2017年第11号文,将增值税专用发票、机动车销售统一发票、海关进口增值税专用缴款书的认证、勾选、稽核比对期限由180天延长至360日
小编提示:

(上图可点击放大)
四、财税[2017]38号文对创投企业和天使投资个人有关税收试点政策做了明确规定
小编提示:自7月1日起,注册地为京津冀、上海、广东、安徽、四川、武汉、西安、沈阳8个全面创新改革试验区域和苏州工业园区内的合伙创投企业个人合伙人和天使投资个人,可以将按投资额的70%抵扣所得额后计算缴纳个人所得税。

(上图可点击放大)
五、财税[2017]37号文简并了增值税税率结构,即取消13%税率,将其并入11%税率范围内,同时扩大农产品销售发票计算抵扣的范围
小编提示:自7月1日起,财税〔2012〕75号文第三条关于农产品计算抵扣销售发票的解释废止,自此小规模纳税人开具的3%征收率和一般纳税人开具的11%税率的农产品销售增值税普通发票,均可以作为购入农产品的销售发票,计算抵扣进项税。
同时,可以按照从小规模纳税人取得3%征收率增值税专用发票上注明的金额和11%的扣除率计算抵扣进项税。
六、财税[2017]39号文明确个人购买和单位统一为员工购买符合规定商业健康保险费用支出,可以限额内在个人所得税前扣除。
小编提示:自7月1日起,全国范围内,对个人购买和单位统一为员工购买符合规定的商业健康保险产品的支出,在个人所得税前的扣除限额均为2400元/年(200元/月)。
其中,单位统一为员工购买商业健康保险产品的支出,应计入员工个人工资薪金缴纳个人所得税。据此,各企业人力资源部门要调整员工的工资表结构,在应发工资栏和税前扣除栏同时增加商业健康保险项目。
七、国家税务总局2017年第16号公告明确自7月1日起增值税普通发票需要填开纳税人识别号或统一社会信用代码
八、《关于2017年关税调整方案的通知 》第二次降低进口关税最惠国税率,将实施进口商品暂定税率的商品范围调减至805项。
小编提示:拥有进口信息技术产品业务企业,且采购商品为税委会[2016]31号文附表1中列示产品的,应重点关注关税税率变化。

本期编辑:张双利
声明:本文所有权归“华政税务”所有,转载请注明作者及来源于“华政税务”,版权及商务合作请联系010-65884578转8076,“华政税务”公众号欢迎作者投稿,投稿邮箱hzswxy@hztax.net。
如有更多垂询,欢迎联系我们:
肖冬梅
合伙人
电话:010-65884578转8020
邮箱:xiaodongmei@hztax.net
王旭
高级经理
电话:010-65884578转8001
邮箱:wangxu@hztax.net
张双利
项目经理
电话:010-65884578转8047
邮箱:zhangshuangli@hztax.net
长按二维码,关注华政,获得最新政策解读


