
伟大的孔夫子说过:人而无信,不知其可也。最近,一部现实主义的行业剧《猎场》也告诉我们,在职场,就算你能力再强,一旦失去诚信,终将一无所有。既然诚信如此重要,辣么小编不得不跟大家科普一下纳税信用等级的那些事儿,千万不要让零申报等扣分项影响你成为团宠级别的A级纳税人。
1.什么是纳税信用?
纳税信用就是纳税人依法履行纳税义务的诚信度。纳税信用的高低,则是由纳税信用级别来体现的。具体则是国地税机关根据评价指标采集相关涉税信息,然后通过系统联合计算产生的。
2.可以参与纳税信用评级的纳税人有哪些?
已办理税务登记(含“五证合一、一照一码”、临时登记),从事生产、经营并适用查账征收的独立核算企业、个人独资企业和个人合伙企业。
3.纳税信用级别怎么划分的?
纳税信用级别设A、B、C、D四级,一年一评,年度评价指标得分采取扣分方式。

4.纳税信用评价为A级的纳税人有哪些权利?

5.哪些纳税人不能评为A级?
实际生产经营期不满3年的;
上一评价年度纳税信用评价结果为D级的;
非正常原因一个评价年度内增值税或营业税连续3个月或者累计6个月零申报、负申报的;
不能按照国家统一的会计制度规定设置账簿,并根据合法、有效凭证核算,向税务机关提供准确税务资料的。
6.纳税信用评价为D级的纳税人有哪些惩戒?

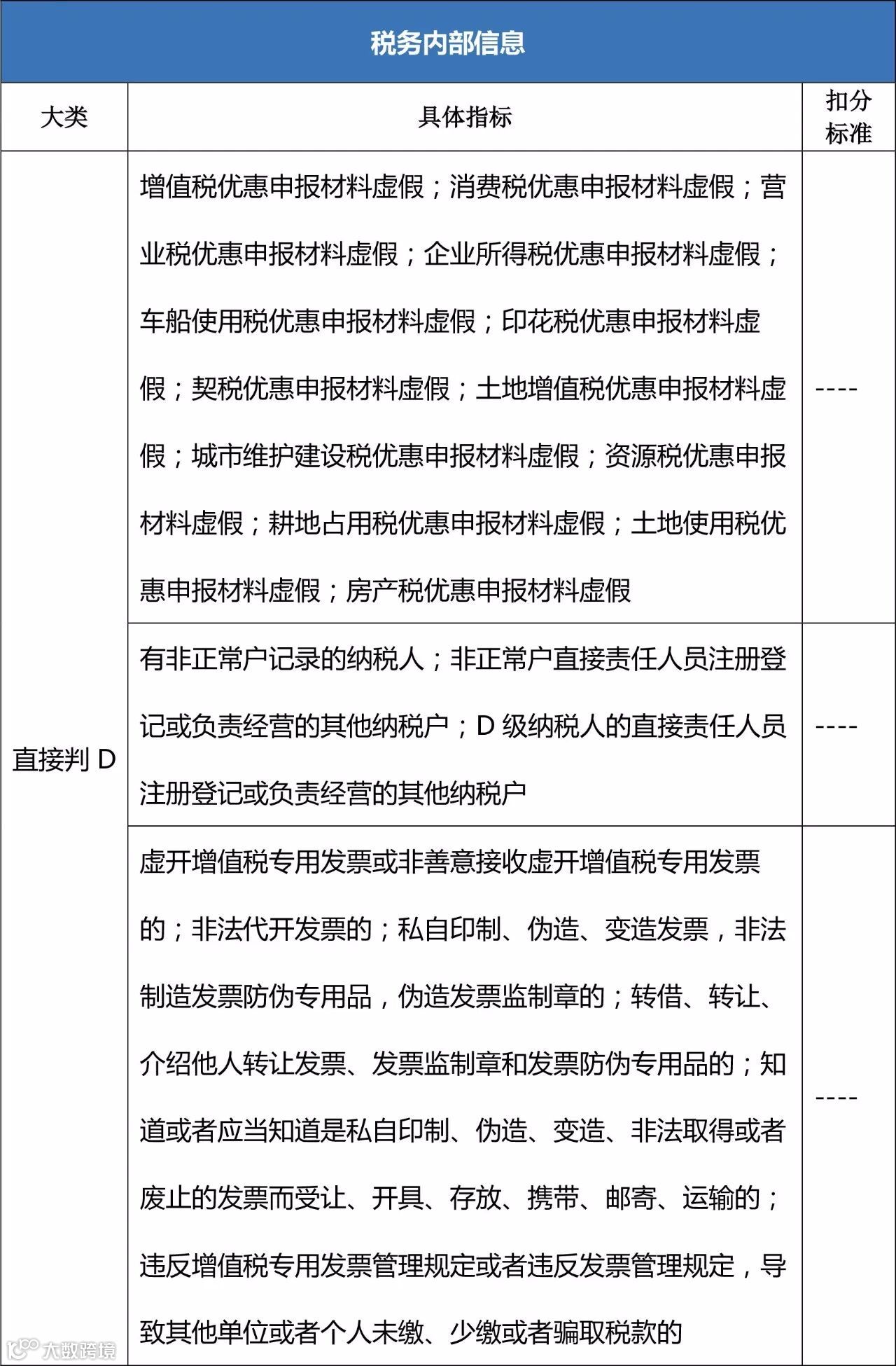
7.纳税人的纳税信用信息包括哪些?
纳税人信用历史信息、税务内部信息、外部信息。





注:以上只是经常性指标部分,其他非经常性指标和纳税人信用历史信息等内容详见【国家税务总局关于发布《纳税信用评价指标和评价方式(试行)》的公告】(国家税务总局公告2014年第48号)附件“纳税信用评价指标和评价方式(试行)”。
小编分析:
信用等级评定扣分方式多种多样,一不小心可能你就踩到地雷了。纳税人不要自作聪明绞尽脑汁让每期零申报,如果当期数据真实,确实应当零申报则没问题,如果零申报属于以下几种情形,则要承担相应的后果:
当期有收入无应纳税款,办理“0”申报,属于进行虚假的纳税申报,需承担不利后果。
当期有收入有应纳税款,办理“0”申报,则属于偷税,主管税务机关将按现行《征管法》有关规定追征税款,并进行税务行政处罚。
增值税一般纳税人当期无收入无应纳税款,但有进项税额,如果办理“0”申报,则当期进项税额不能再申报抵扣。
.违规“0”申报还要降低你的信用级别。
小编提示:
年末将至,小编为大家介绍几种补救方法:
非正常户尽快到主管税务机关办理转正常户手续;
欠税(费)企业在年底前尽快缴清;
核实税务系统登记的企业的基础信息,特别是错误登记为非独立核算的企业,要在年底前修改。
注:非正常户,是指已办理税务登记的纳税人未按照规定的期限申报纳税,在税务机关责令其限期改正后,逾期不改正的,并经税务机关派员实地检查,查无下落并且无法强制其履行纳税义务的纳税人。
随着社会信用体系建设的完善,纳税信用的应用越来越广,社会上的关注度也越来越高。税务机关每年1月启动评价工作,4月发布上一年度纳税信用评价结果,年末将至,只要你遵纪守法,诚信纳税,不要违规操作,那么成为团宠级别的A级纳税人指日可待。
本期编辑:王静

如有更多垂询,欢迎联系我们:
张新卫
合伙人
电话:010-65884578转8045
邮箱:zhangxinwei@hztax.net
崔花
高级经理
电话:010-65884578转8007
邮箱:cuihua@hztax.net
王静
项目经理
电话:010-65884578
邮箱:wangjing@hztax.net

