一转眼就大年初七了,
新年红包大家都抢到了吗?
小编又来给大家派红包了:
2017年科技型中小企业研发费用加计扣除
比例提高啦!
只要是符合条件的科技型中小企业,
就能在2017年度汇算清缴申请享受优惠政策,
领取开春税收“红包”~
政策依据
《财政部、税务总局、科技部关于提高科技型中小企业研究开发费用税前加计扣除比例的通知》(财税〔2017〕34号);《国家税务总局关于提高科技型中小企业研究开发费用税前加计扣除比例有关问题的公告》(国家税务总局公告2017年第18号)
执行期限
2017年1月1日至2019年12月31日
政策要点
1、科技型中小企业开展研发活动中实际发生的研发费用,未形成无形资产计入当期损益的,在按规定据实扣除的基础上,在2017年1月1日至2019年12月31日期间,再按照实际发生额的75%在税前加计扣除;形成无形资产的,在上述期间按照无形资产成本的175%在税前摊销。
2、科技型中小企业开展研发活动实际发生的研发费用,在2019年12月31日以前形成的无形资产,在2017年1月1日至2019年12月31日期间发生的摊销费用,可享受加计扣除优惠。
今天小编就和大家聊一聊科技型中小企业的那些税事儿~
一、 科技型中小企业的评价条件有哪些?
根据《科技部 财政部 国家税务总局关于印发<科技型中小企业评价办法>的通知》(国科发政〔2017〕115号,以下简称《办法》)规定,科技型中小企业是指依托一定数量的科技人员从事科学技术研究开发活动,取得自主知识产权并将其转化为高新技术产品或服务,从而实现可持续发展的中小企业。
根据《办法》的相关规定,科技型中小企业须同时满足以下5个条件:

或者符合以上的第①~④项条件的企业,且同时符合下列四项条件中的一项,则可直接确认符合科技型中小企业条件:

二、如何享受税收优惠政策?
第一步:优惠备案
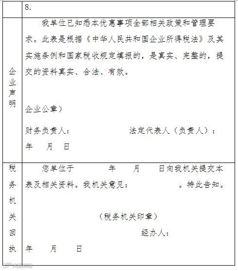
企业按照规定取得“登记编号”(从公告之日起至次年3月31日前有效)后,即可按照税法相关规定申报享受科技型中小企业提高研究开发费用加计扣除比例政策。按照《国家税务总局关于发布的公告》(国家税务总局公告2015年第76号)、《国家税务总局关于企业研究开发费用税前加计扣除政策有关问题的公告》(国家税务总局公告2015年第97号)等相关规定,企业需向税务机关报送《企业所得税优惠事项备案表》(以下简称《备案表》)和研发项目文件(包含自主、委托、合作研究开发项目计划书和企业有权部门关于自主、委托、合作研究开发项目立项的决议文件)。完成备案后,企业向主管税务机关按要求报送《研发支出辅助账汇总表》与《研发项目可加计扣除研发费用情况归集表》,并将相关资料留存备查。
《备案表》表样如下:
第二步:报表填报
填写《中华人民共和国企业所得税年度纳税申报表(A类,2017年版)》之A107012《研发费用加计扣除优惠明细表》与A107010《免税、减计收入及加计扣除优惠明细表》等相关表格。
来源:厦门国税微宣传
华政税务
您值得信赖的税务咨询平台

长按二维码关注

