
企业在生产经营过程中,经常会签署各种以“技术”字样的合同,纳税人往往将这些合同按“技术合同”税目计算缴纳印花税。实际上按照这些合同实际记载事项,有的属于印花税“技术合同”税目,有的属于印花税其他税目,有的则不需要缴纳印花税。这就需要纳税人对其所书立的技术转让、技术咨询、技术服务等合同记载事项进行仔细辨别。华政小编帮大家进行了梳理和总结,供大家参考。
二、技术合同政策。技术合同一些具体规定及操作提示。
1.关于技术转让合同的适用税目税率问题。
技术转让包括:专利权转让、专利申请权转让、专利实施许可和非专利技术转让。为这些不同类型技术转让所书立的凭证,按照印花税税目税率表的规定,分别适用不同的税目、税率。其中,专利申请权转让,非专利技术转让所书立的合同,适用"技术合同"税目;专利权转让、专利实施许可所书立的合同、书据,适用"产权转移书据"税目。
操作提示:
针对企业涉及技术转让合同,要根据合同签订的实质内容,正确区分所签署的合同是属于"技术合同"税目、"产权转移书据"税目。
2.关于技术咨询合同的征税范围问题
技术咨询合同是当事人就有关项目的分析、论证、评价、预测和调查订立的技术合同。有关项目包括:
1.有关科学技术与经济、社会协调发展的软科学研究项目;
2.促进科技进步和管理现代化,提高经济效益和社会效益的技术项目;
3.其他专业项目。对属于这些内容的合同,均应按照"技术合同"税目的规定计税贴花。
至于一般的法律、法规、会计、审计等方面的咨询不属于技术咨询,其所立合同不贴印花。
操作提示:
针对企业涉及技术咨询合同,要根据合同签订的实质内容,正确判断其是否需要缴纳印花税。
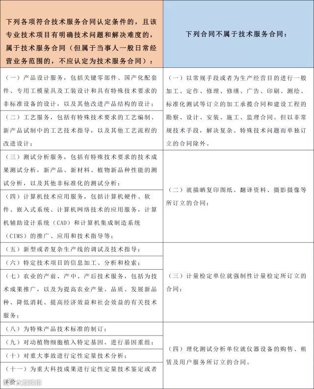
3.关于技术服务合同的征税范围问题
技术服务合同的征税范围包括:技术服务合同、技术培训合同和技术中介合同。
技术服务合同是当事人一方委托另一方就解决有关特定技术问题,如为改进产品结构、改良工艺流程、提高产品质量、降低产品成本、保护资源环境、实现安全操作、提高经济效益等,提出实施方案,进行实施指导所订立的技术合同。以常规手段或者为生产经营目的进行一般加工、修理、修缮、广告、印刷、测绘、标准化测试以及勘察、设计等所书立的合同,不属于技术服务合同。
技术培训合同是当事人一方委托另一方对指定的专业技术人员进行特定项目的技术指导和专业训练所订立的技术合同。对各种职业培训、文化学习、职工业余教育等订立的合同,不属于技术培训合同,不贴印花。
技术中介合同是当事人一方以知识、信息、技术为另一方与第三方订立技术合同进行联系、介绍、组织工业化开发所订立的技术合同。
操作提示:
针对企业涉及技术服务合同,要根据合同签订的实质内容,参考《技术合同认定规则》,正确判断其是否需要缴纳印花税。
4.关于计税依据问题
对各类技术合同,应当按合同所载价款、报酬、使用费的金额依率计税。
为鼓励技术研究开发,对技术开发合同,只就合同所载的报酬金额计税,研究开发经费不作为计税依据。但对合同约定按研究开发经费一定比例作为报酬的,应按一定比例的报酬金额计税贴花。
操作提示:
特别提醒技术合同中关于增值税的问题,只有合同中明确列示增值税金额,印花税的计税依据才可以剔除增值税进行计算缴纳。
研究开发经费不作为计税依据,但合同签署是按比例进行约定的,该部分研究开发经费应当按规定计税缴纳印花税。
三、常见合同类型的印花税判定

本期编辑:李兴、张召海
如有更多垂询,欢迎联系我们:
姜静
合伙人
电话:010-65884578转8013
邮箱:jiangjing@hztax.net
赵士光
高级经理
电话:010-65884578转8014
邮箱:zhaoshiguang@hztax.net
李兴
项目经理
电话:010-65884578
邮箱:lixing@hztax.net
张召海
项目经理
电话:010-65884578
邮箱:zhangzhaohai@hztax.net


