2018年3月28日,国务院总理李克强主持召开国务院常务会议,确定深化增值税改革的措施,进一步减轻市场主体税负。4月4日财政部 税务总局联合发布《关于调整增值税税率的通知》(财税[2018]32号)明确了税率调整幅度。
下面我们将结合商品销售业务定价模式,分析税率下调后对其不同交易模式的影响以及政策过渡期的注意事项:

一、降低增值税税率对不同定价模式的影响
由于增值税是价外税,供求双方可以按不含税价或含税价约定合同价款,税率下调后,如果双方均保持含税价格不变,则现金流不会发生变化,但由于增值税率下调,不含税的销售额会增加,对应的收入或成本就会发生变化,附加税费会发生变化;如果保持不含税价不变,对应的收入或成本不会发生变化,但含税价格、现金流以及附加税费均会发生变化。
(一)假设条件:
1.企业取得发票均为17%(或16%)税率,且可以全额抵扣
2.附加税率(城建+教育附加+地方教育附加)12%
3.不考虑企业所得税的影响
4.本次分析仅从采购和销售两方面进行测算

(二)不同情况下的测算及分析
1. 采购和销售含税价均不变
在企业采购与销售业务的含税价均不变的情况下,即现金流入与流出量均不发生变化,税率下调1%,将使销售收入和销售成本同时增加,但销售收入的增加幅度大于销售成本的增加幅度,从而会增加企业的毛利率。同时,销项税额和进项税额同时下降,销项税额的下降幅度大于进项税额的下降幅度,导致税金及附加税的下降,从而进一步增加企业的毛利率,增加企业盈利能力。
2. 采购含税价不变、销售含税价变化

在企业采购业务的含税价不变、销售业务的含税价变化的情况下,即现金流入减少,现金流出不变。税率下降1%,使销售收入不变,销售成本增加,降低了企业的毛利率。同时,销项税额、进项税额同时减少,且销项税额的减少幅度大于进项税额的减少幅度,使税金及附加税减少,但由于成本增加的幅度大于税金及附加减少的幅度,最终导致企业整体利润减少,毛利率降低。
3. 采购不含税价不变、销售含税价不变

在企业采购业务的不含税价不变、销售业务的含税价不变的情况下,即现金流入不变,现金流出减少。税率下调1%,将使销售收入增加,销售成本不变,企业毛利率增加;同时,销项税额、进项税额同时减少,且销项税额的减少幅度大于进项税额的减少幅度,使税金及附加进一步减少,从而导致企业毛利率进一步增加,扩大企业盈利能力。
4. 采购和销售的不含税价均不变

在企业采购业务的不含税价与销售业务的不含税价均不变的情况下,税率降低1%,使现金流入与现金流出均下降,且下降幅度相同;销售收入和销售成本不发生变化,但销项税额和进项税额均减少,且销项税额的减少幅度大于进项税额的减少幅度,使税金及附加减少,从而导致企业毛利率增加,扩大企业盈利能力。
通过上述分析发现,采购含税价不变、销售含税价变化会导致企业整体利润下降,对企业最为不利;采购不含税价不变、销售含税价不变会使企业整体利润上升幅度最大,对企业最为有利。
因此,企业应对税率调整期间的合同进行整理,并依据上述方案,及时与供应商、客户洽谈有关税率变化引起的合同条款变化,争取将增值税下调的1%作为利润空间留在企业,争取更多的经济利益。

二、过渡期注意事项
过渡期应如何开具、如何取得发票,成为商品销售企业普遍关心的问题,发票的错误取得和开具均会给企业带来较大税务风险。对于该问题,提示如下:
1.政策依据
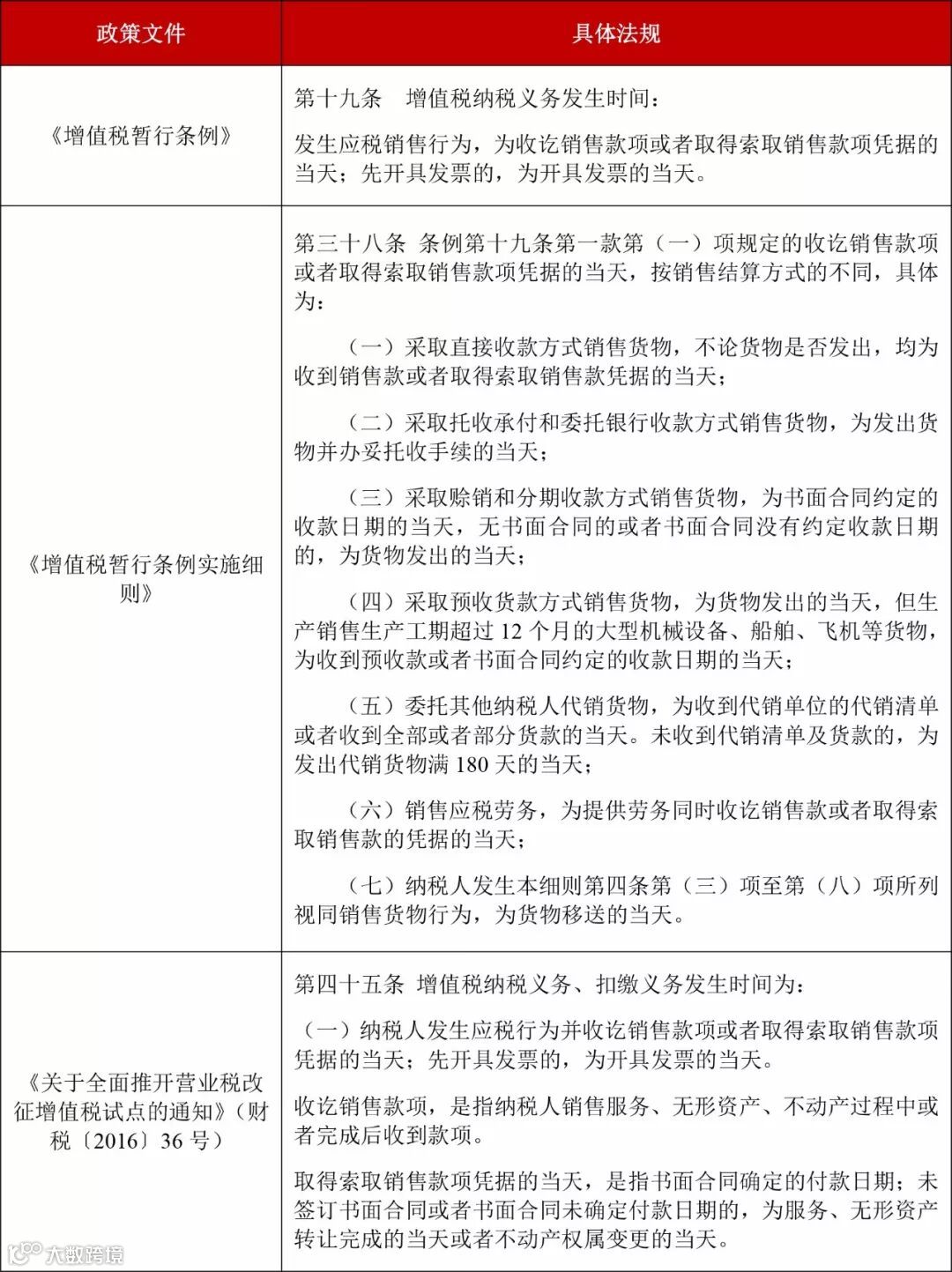
《增值税暂行条例》及其实施细则、《关于全面推开营业税改征增值税试点的通知》(财税〔2016〕36号)等文件均对增值税纳税义务发生时间做出了明确的规定,具体如下:

2.涉税分析
企业需要全面梳理过渡期的采购和销售合同,根据合同相关条款判断采购、销售的具体方式,依据采购、销售的方式,并结合上述政策对不同采购、销售方式纳税义务发生时间的规定,确定采购取得发票和销售开具发票的时间和税率。具体如下:
如果企业采购、销售业务的纳税义务发生时间为5月1日之前,企业应该取得或者开具17%税率的发票;
如果企业采购、销售业务的纳税义务发生时间为5月1日之后,企业应该取得或者开具16%税率的发票;
如果采购、销售合同约定先开具发票的,应该按照开具发票的时间是在5月1日之前或者之后,确定适用税率。
3.风险提示
企业如果不认真梳理过渡期合同,准确判断采购和销售业务的纳税义务发生时间,将可能给自身带来以下税务风险:
(1)采购业务
企业采购商品,按照合同约定条款判断纳税义务发生时间如果为5月1日之前,应取得17%税率的增值税专用发票,但如果企业实际取得16%税率的增值税专用发票,会造成企业少抵扣1%的进项税额,多缴纳增值税;同时会增加成本费用,导致应纳税所得额减少,少缴纳企业所得税。但如果因适用税率错误而被税务机关认定取得的发票不合规,不允许企业抵扣进项税,成本费用亦不得在企业所得税前扣除,则会大大增加企业税负。
反之,会造成企业多抵扣1%的进项税额,同时降低成本费用,导致应纳税所得额增加,企业多缴纳企业所得税。但同样存在被税务机关认定发票不合规,而不允许企业抵扣进项税额和所得税前扣除的风险。
(2)销售业务
企业销售商品,按照合同约定条款判断纳税义务发生时间如果为5月1日之前,应开具17%税率的增值税专用发票,但如果企业实际开具16%税率的增值税专用发票,会造成企业少确认1%的销项税额,多缴纳增值税;同时会增加销售收入,导致应纳税所得额增加,多缴纳企业所得税。但同时,亦存在被税务机关认为少缴纳增值税从而导致补税、滞纳金甚至罚款的税务风险。
反之,会造成企业多确认1%的销项税额,多缴纳增值税,同时亦会减少企业的销售收入,导致应纳税所得额减少,少缴纳企业所得税。但同时,亦存在采购方因增值税专用发票开具错误而不能抵扣进项税额和在企业所得税前扣除的风险。
为帮助PPP参与各方理清形势、掌握先机、做好PPP项目的财税规划。北京国家会计学院将在5月17日举办《新会计准则与PPP项目财税管理实务高级研修班》(可点开查看)旨在通过政策解读、案例分析、催化式研讨等多种方式为学员全面分析及解决在管理和执行层面的关键性涉税难题。
为了帮助“走出去”企业了解国际税收政策,从容应对“一带一路”税收问题,建立完善的税收管控体系,培养高级税务人才税收管控体系,培养高级税务人才。北京国家会计。北京国家会计学院将在5月24日举办《“一带一路”税收管理实务研修班》(可点开查看)旨在通过政策解读、案例分析、催化式研讨等多种方式助力" 走出去"企业海外业务顺利开展。
报名咨询:
联系人:郭老师
联系电话:15001230304

华政税务机构:
北京华政税务师事务所有限公司(北京总部)
电话:010-65884578
北京华政金航通税务师事务所有限公司
电话:010-64278340
北京华政税务师事务所有限公司河北分公司
电话:0311-89189213
北京华政税务师事务所有限公司山东分所
电话:0531-81782736
上海华政明达税务师事务所有限公司
电话:021-50586778
北京华政税务师事务所上海崇明岛办事处
电话:13331990991
新疆华政华瑞税务师事务所有限责任公司
电话:0991-2830851
四川华政大壮税务师事务所有限责任公司
电话:028-85468868
广西华政瑞源税务师事务所有限公司
电话:0771-5351166
贵州华政正和税务师事务所有限公司
电话:0851-85802168
杭州华政税务师事务所有限公司
电话:0571-88253408
湖北华政永安税务师事务所有限公司
电话:027-87115148
吉林华政虹桥税务师事务所有限公司
电话:0431-85628656
辽宁华政中税普华税务师事务所有限公司
电话:024-23258666
南京华政和润税务师事务所有限公司
电话:025-83200122
山西华政税务师事务所有限公司
电话:0351-8338788
潍坊市华政鸿渐税务师事务所(普通合伙)
电话:0536-8212066
云南华政贤泰税务师事务所有限公司
电话:13354600687
霍尔果斯华政税务咨询有限公司
电话:0999-8797950
陕西华政税务师事务所有限公司
电话:15319920813


