
2019年1月1日,新《个人所得税法》正式实施。根据2018年8月31日第十三届全国人民代表大会常务委员会第五次会议《关于修改〈中华人民共和国个人所得税法〉的决定》,居民每一年的综合所得有如下项目可以扣除:
一、 基本减除费用每年60000元
根据《中华人民共和国个人所得税法》(2018年)第六条,居民每一年的综合所得可以减除费用六万元(每月5000元)。
二、 专项扣除
根据《中华人民共和国个人所得税法》(2018年)第六条,专项扣除包括居民个人按照国家规定的范围和标准缴纳的基本养老保险、基本医疗保险、失业保险等社会保险费和住房公积金等。
三、 专项附加扣除
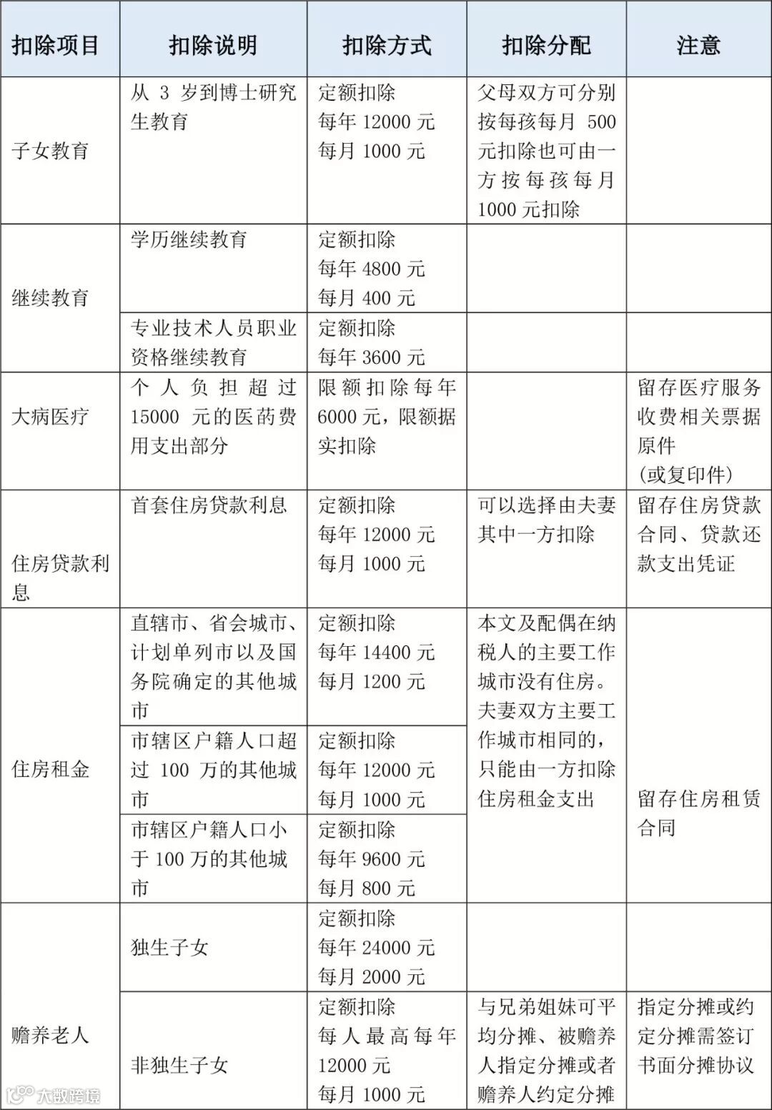
根据《中华人民共和国个人所得税法》(2018年)第六条,专项附加扣除,包括子女教育、继续教育、大病医疗、住房贷款利息或者住房租金、赡养老人等支出。根据10月20日公布的个人所得税专项附加扣除暂行办法(征求意见稿)扣除标准如下:

四、 依法确定的其他扣除项目
(一)根据国家有关政策规定缴付的年金
《财政部、国家税务总局、人力资源和社会保障部关于企业年金职业年金个人所得税有关问题的通知》(财税[2013]103号)
个人根据国家有关政策规定缴付的年金个人缴费部分,在不超过本人缴费工资计税基数的4%标准内的部分,暂从个人当期的应纳税所得额中扣除。
(二)个人购买符合规定的商业健康保险
《财政部、国家税务总局、保监会关于将商业健康保险个人所得税试点政策推广到全国范围实施的通知》(财税〔2017〕39号)
对个人购买符合规定的商业健康保险产品的支出,允许在当年(月)计算应纳税所得额时予以税前扣除,扣除限额为2400元/年(200元/月)。单位统一为员工购买符合规定的商业健康保险产品的支出,应分别计入员工个人工资薪金,视同个人购买,按上述限额予以扣除。
适用商业健康保险税收优惠政策的纳税人,是指取得工资薪金所得、连续性劳务报酬所得的个人,以及取得个体工商户生产经营所得、对企事业单位的承包承租经营所得的个体工商户业主、个人独资企业投资者、合伙企业合伙人和承包承租经营者。
(三)试点地区商业养老保险支出
《关于开展个人税收递延型商业养老保险试点的通知》(财税〔2018〕22号)
1.关于试点政策&试点地区及时间。
自2018年5月1日起,在上海市、福建省(含厦门市)和苏州工业园区实施个人税收递延型商业养老保险试点。试点期限暂定一年。
2.试点政策内容。
对试点地区个人通过个人商业养老资金账户购买符合规定的商业养老保险产品的支出,允许在一定标准内税前扣除;计入个人商业养老资金账户的投资收益,暂不征收个人所得税;个人领取商业养老金时再征收个人所得税。
具体规定如下:
个人缴费税前扣除标准。
取得工资薪金、连续性劳务报酬所得的个人,其缴纳的保费准予在申报扣除当月计算应纳税所得额时予以限额据实扣除,扣除限额按照当月工资薪金、连续性劳务报酬收入的6%和1000元孰低办法确定。取得个体工商户生产经营所得、对企事业单位的承包承租经营所得的个体工商户业主、个人独资企业投资者、合伙企业自然人合伙人和承包承租经营者,其缴纳的保费准予在申报扣除当年计算应纳税所得额时予以限额据实扣除,扣除限额按照不超过当年应税收入的6%和12000元孰低办法确定。
(四)符合条件的职务科技成果转化现金奖励
《财政部、税务总局、科技部关于科技人员取得职务科技成果转化现金奖励有关个人所得税政策的通知》(财税[2018]58号)
依法批准设立的非营利性研究开发机构和高等学校(以下简称非营利性科研机构和高校)根据《中华人民共和国促进科技成果转化法》规定,从职务科技成果转化收入中给予科技人员的现金奖励,可减按50%计入科技人员当月“工资、薪金所得”,依法缴纳个人所得税
(五)单位员工的差旅费补贴
国税发【1994】89号、财行【2013】531号
(六)单位员工的公车补贴、通讯费补贴
国税发【1999】58号、国税函【2006】245号
(七)单位员工的误餐补助
国税发【1994】89号、财税【1995】82号
(八)个人公益慈善捐赠支出
根据《个人所得税法》(2018年)第六条,个人将其所得对教育、扶贫、济困等公益慈善事业进行捐赠,捐赠额未超过纳税人申报的应纳税所得额百分之三十的部分,可以从其应纳税所得额中扣除;国务院规定对公益慈善事业捐赠实行全额税前扣除的,从其规定。
华
政
税
务
文章来源:四川华政大壮税务师事务所
四川华政业务咨询
邹旭
电话:18408288551
邮箱:2587317479@qq.com
王淇
电话:13408501960
邮箱:2587317479@qq.com
业务咨询及合作
联系人:仉喜林(运营总监)
手机:15120096626
电话:010-65884578转8102
税务研修班报名咨询
联系人:郭亚光
手机:15001230304
电话:010-65884578转8105
华政成员机构
北京华政税务师事务所有限公司河北分公司
四川华政大壮税务师事务所有限责任公司
辽宁华政中税普华税务师事务所有限公司
新疆华政华瑞税务师事务所有限责任公司
湖南华政至信税务师事务所有限责任公司
潍坊市华政鸿渐税务师事务所(普通合伙)
北京华政金航通税务师事务所有限公司
湖北华政永安税务师事务所有限公司
广西华政瑞源税务师事务所有限公司
南京华政和润税务师事务所有限公司
陕西华政宏泰税务师事务所有限公司
江苏华政利华税务师事务所有限公司
吉林华政虹桥税务师事务所有限公司
云南华政贤泰税务师事务所有限公司
上海华政明达税务师事务所有限公司
贵州正和华政税务师事务所有限公司
北京华政税务师事务所上海代表处
山西华政税务师事务所有限公司
霍尔果斯华政税务咨询有限公司
杭州华政税务师事务所有限公司
陕西华政税务师事务所有限公司
兰州华政方圆税务师事务所
海南华政税务咨询有限公司


