
前言:土地增值税属于小众“贵族”税种,“个性鲜明”,不仅由于纳税主体行业较单一多为房地产开发企业,而且其实行的是超率累进税率、有着错综复杂的扣除项目,很多财税专业人员将会做此税种涉税核算的人视为行业“能人”。小编在此为大家精心简化三步了解土地增值税核心内容,实现大家即刻充电就能成为“专家能手”的目的。
第一步 掌握土地增值税的概念及计算方法。
1、土地增值税是指转让国有土地使用权、地上的建筑物及其附着物并取得收入的单位和个人,以转让所取得的收入包括货币收入、实物收入和其他收入减除法定扣除项目金额后的增值额为计税依据向国家缴纳的一种税赋。
2、纳税义务人:转让方。
3、税率:四级超率累进税率,分别为30%、40%、50%、60%。
如下表所示:

税率的确定方法:
增值额÷扣除项目金额→计算结果与上表对应寻找税率及速算扣除数即可。
4、计算公式:
土地增值税应纳税额=增值额×税率-扣除项目金额×速算扣除系数=(应税收入-扣除项目金额)×税率-扣除项目金额×速算扣除系数
注: 营改增后,纳税人转让房地产的土地增值税应税收入不含增值税。
(1)从事房地产开发的企业转让开发新建房地产:
①扣除项目金额=取得土地使用权所支付的金额+开发成本+房地产开发费用(注1)+与转让房地产有关的税金+其它扣除项目(注2)
说明:
注1、房地产开发费用=①与房地产开发项目有关的利息支出+(取得土地使用权所支付的金额+开发成本)×5%或②(取得土地使用权所支付的金额+开发成本)×10%
注2、其他扣除项目=(取得土地使用权所支付的金额+开发成本)×20%
此处利息指凡能够按转让房地产项目计算分摊并提供金融机构证明的,允许据实扣除,但最高不能超过按商业银行同类同期贷款利率计算的金额,此时,除利息外的其他房地产开发费用的扣除率为5%以内;凡不能按转让房地产项目计算分摊利息支出或不能提供金融机构证明的,利息不单独扣除,此时除利息外的其他房地产开发费用的扣除率为10%以内。(全部使用自有资金,没有利息支出的或向非金融机构借款的,按注1、第②方法计算扣除)(若部分为金融机构借款,部分为非金融机构借款,上述注1、中的第①和第②扣除方法不得同时适用)
注意:i、超过贷款期限的利息部分和加罚的利息不允许扣除,但是可以在企业所得税前扣除。Ⅱ、配比型计算,只有已售部分开发产品(包含视同销售)及不可销售的产权归全体业主所有、无偿移交政府、公用事业单位用于非营利性社会公共事业的公共配套设施成本可扣;未开发、已开发未售的开发产品成本,暂不可扣除。所以计算时注意对成本的按比例分摊,比例分摊原则在新房出售中主要体现在可扣除项目中的前两项。
②与转让房地产有关的税金
“营改增”前:a.营业税;b.城建税、教育费附加和地方教育费附加。
“营改增”后:城建税、教育费附加和地方教育费附加。
(2)转让在建工程(从事、非从事房地产开发与建设的纳税人):
其中:非从事房地产开发与建设的纳税人
①扣除项目金额=取得土地使用权所支付的金额+开发成本+房地产开发费用+与转让房地产有关的税金
说明:房地产开发费用的扣除方法见“注1”。
与“从事房地产开发与建设”的区别:没有“其它扣除项目”,即没有前两项之和按20%加计扣除。
②与转让房地产有关的税金
“营改增”前:a.营业税;b.印花税;c.城建税、教育费附加和地方教育费附加。
“营改增”后:a.印花税;b.城建税、教育费附加和地方教育费附加。
(3)转让旧房
适用:非从事房地产开发的纳税人;从事房地产开发的纳税人将开发产品转为自用、出租等用途且已达到旧房界定标准后,又将该旧房对外出售的。
①扣除项目金额=取得土地使用权所支付的金额+旧房及建筑物的评估价格(注3)+评估费用+转让环节缴纳的税金
或
②扣除项目金额=原购房发票金额(1+5%×N)+转让环节缴纳的有关税金+购房契税
(其中N代表原购房发票所载日期起至售房发票开具之日止的年数)
注3、旧房及建筑物的评估价格=旧房及建筑物的重置成本价×成新度折旧率(%)
注意:①对于转让旧房及建筑物,既没有评估价格,又不能提供购房发票的,税务机关可以实行核定征收。新建房是指建成后未使用的房产。②凡是已使用一定时间或达到一定磨损程度的房产均属旧房。使用时间和磨损程度标准可由各省、自治区、直辖市财政厅(局)和地方税务局具体规定。
③转让环节缴纳的税金
a.营业税(“营改增”之前);b.印花税;c.城建税;d.教育费附加和地方教育费附加。
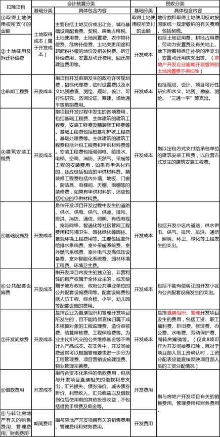
第二步 明确具体的扣除项目内容(以新建房为例)

第三步 记住应当预征土地增值税
根据《中华人民共和国土地增值税暂行条例实施细则》关于“纳税人在项目全部竣工结算前转让房地产取得的收入,由于涉及成本确定或其他原因,而无法据以计算土地增值税的,可以预征土地增值税,待该项目全部竣工、办理结算后再进行清算,多退少补。具体办法由各省、自治区、直辖市地方税务局根据当地情况制定”的规定,对于房地产开发企业预售房地产所取得的收入,凡当地税务机关规定预征土地增值税的,纳税人应当到主管税务机关办理纳税申报,并按规定比例预缴,待办理结算后再进行清算,多退少补;凡当地税务机关规定不预征土地增值税的,也应在取得收入时先到税务机关登记或备案。
《国家税务总局关于加强土地增值税征管工作的通知》(国税发【2010】53号)规定,为了发挥土地增值税在预征阶段的调节作用,各地须对目前的预征率进行调整。除保障性住房外,东部地区省份预征率不得低于2%,中部和东北地区省份不得低于1.5%,西部地区省份不得低于1%,各地要根据不同类型房地产确定适当的预征率(地区的划分按照国务院有关文件的规定执行)。对尚未预征或暂缓预征的地区,应切实按照税收法律法规开展预征,确保土地增值税在预征阶段及时、充分发挥作用。
后记:观众童鞋是否有一种“醍醐灌顶”的赶脚?小编再补充两句话——财税专业工作应当包括财税分析筹划和建立模型等等内容,需要我们不断学习和思考、总结和梳理。我们虽然已经拥有相当的财税基础知识储备,但是仍然需要将越来越多的知识转化成技能,须知“技多不压身”的道理。
华
政
税
务
来源:北京华政金航通税务师事务所有限公司
本文编辑:冯丽、徐丹、贾婧煜


