
留抵退税
今年起,国家出台了一系列助企纾困解难的财税优惠政策,其中退还增值税留抵税额便是其中的“一味良药”!《财政部 税务总局关于进一步加大增值税期末留抵退税政策实施力度的公告》(财政部 税务总局公告 2022年第14号) 、《财政部 税务总局关于进一步加快增值税期末留抵退税政策实施进度的公告》(财政部 税务总局公告 2022年第17号)和《财政部税务总局关于进一步持续加快增值税期末留抵退税政策实施进度的公告》(财政部 税务总局公告2022年第19号)、《财政部 税务总局关于扩大全额退还增值税留抵税额政策行业范围的公告》(财政部 税务总局公告2022年第21号)等4个政策的出台,将先进制造业按月全额退还增值税增量留抵税额的范围扩大至符合条件的小微企业、制造业、批发零售业等企业,并一次性退还存量留抵税额。
以下是华政小编为大家梳理的增值税留抵退税政策,一起来看看吧!
划重点
01
退税范围及申请时间
划重点
02
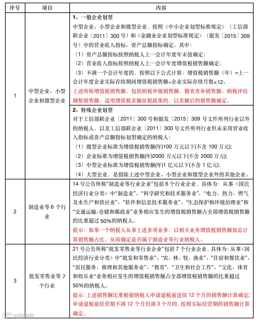
企业类型及行业划分
划重点
03
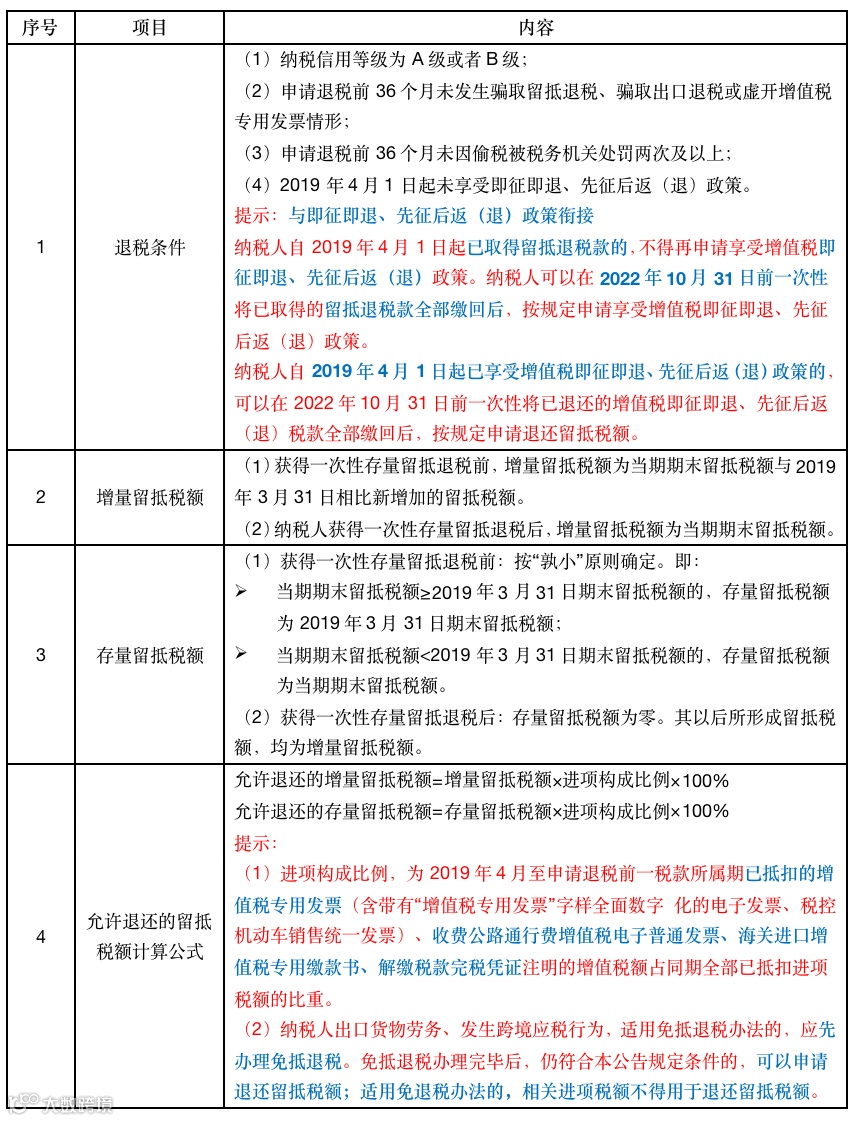
退税条件及允许退还的留抵税额计算方法
划重点
04
留抵退税风险提示
纳税人在积极享受增值税留抵退税政策的同时,应注意相关风险,例如:
(1) 不满足留抵退税条件
例如:纳税人不满足制造业等行业的收入占比要求,但是按制造业享受了留抵退税。
(2) 减少销项税额,增大留抵税额
① 未及时足额申报销售收入及销项税
以货易货、以货抵债未申报收入及销项税;
长期挂账收入未申报销项税;
收外单位或个人水、电、气等费用,未计收入及销项税。
② 视同销售行为未申报收入及销项税
将自产或委托加工的货物用于集体福利或个人消费,如用于内设的食堂、宾馆、医院、托儿所、学校、俱乐部、家属社区等部门,不计或少计应税收入及销项税;
将自产、委托加工或购买的货物用于投资、分配、无偿捐助、赠送及将外购的材料改变用途对外销售等,不计或少计应税收入及销项税。
③ 开具不符合规定的红字发票冲减应税收入及销项税。
(3) 多抵扣进项税额,增大留抵税额
① 以不合规增值税专用发票抵扣进项税额。例如:取得开票单位与收款单位不一致的专票,票面所记载货物与实际入库货物不一致的专票等,用于抵扣进项税。
② 未按规定开具农产品收购统一发票申报抵扣进项税额。例如:扩大农产品范围,把非免税农产品作为免税农产品,开具农产品收购发票抵扣进项税;未发生真 实收购业务,虚开农产品收购发票抵扣进项税。
③ 未取得真实合法的海关进口增值税专用缴款书抵扣进项税额。例如:进口货物品种、数量与实际不一致。
④ 发生退货或取得销售折让未按规定做进项税额转出。
⑤ 将返利计入其他应付款、其他应收款等往来科目,或冲减营业费用,未按规定做进项税额转出。
⑥ 购进货物、加工修理修配劳务、服务、无形资产和不动产,用于非增值税应税项目、简易计税方法计税项目、免征增值税项目、集体福利或者个人消费,未按规定做进项税额转出。
⑦ 非正常损失的购进货物,以及相关的加工修理修配劳务和交通运输服务,未按规定做进项税额转出。
⑧ 非正常损失的在产品、产成品所耗用的购进货物(不包括固定资产)、加工修理修配劳务和交通运输服务,未按规定做进项税额转出。
⑨ 非正常损失的不动产,以及该不动产所耗用的购进货物、设计服务和建筑服务,未按规定做进项税额转出。
⑩ 非正常损失的不动产在建工程所耗用的购进货物、设计服务和建筑服务,未按规定做进项税额转出。
⑪ 企业接受贷款服务向贷款方支付的与该笔贷款直接相关的投融资顾问费、手续费、咨询费等费用,抵扣进项税额未按规定转出。
本期编辑:潘文超
复核经理:张瑶
负责合伙人:肖冬梅
排版:侯晓瑶
免责声明:
第三方机构如想转载华政税务微信文章,请原文转载(不得修改)。如文章内容有改动,须在发布前获得华政税务的审核批准。同时,请必须在文章内附以下信息及免责声明:
本通信中所含内容乃一般性信息,任何北京华政税务师事务所分支机构、其成员所或它们的关联机构(统称为 “华政税务集团”)并不因此构成提供任何专业建议或服务。任何华政税务集团内的机构均不对任何方因使用本通信而导致的任何损失承担责任。
业务咨询,敬请联系:
肖冬梅
合伙人
010-65884578
xiaodongmei@hztax.net
扫码关注
财税人员顶级课堂
“华政云课堂”

