
为帮助服务业领域困难行业渡过难关、恢复发展,国家发展改革委 财政部、税务总局等印发《关于促进服务业领域困难行业恢复发展的若干政策》的通知(发改财金〔2022〕271号)。其中,对减免租金的房屋业主,2022年缴纳房产税、城镇土地使用税确有困难的,鼓励各地可根据条例授权和地方实际给予减免。
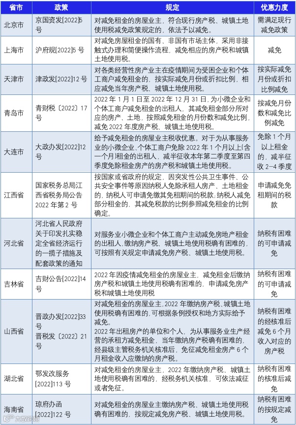
为了减轻减免租金的房屋业主的负担,大部分省市的政府部门或税务局陆续出台了房产税和城镇土地使用税减免税规定,华政小编搜集整理了相关政策,对减免标准大致归纳总结以下四类:



1. 上表中部分省市出台了税务文件,大部分省市是政府出台的文件,具体执行中还需了解当地税务机关的具体执行尺度哦。
2.关于减免租金的相关会计处理,请参考以下三个文件:
(1)《新冠肺炎疫情相关租金减让会计处理规定》(财会[2020]10号)
(2)《财政部关于调整<新冠肺炎疫情相关租金减让会计处理规定>适用范围的通知》(财会[2021]9号)
(3)《财政部关于适用<新冠肺炎疫情相关租金减让会计处理规定>相关问题的通知》(财会[2022]13号)
完
编辑:张会 张亚平
排版:侯晓瑶 空格
免责声明:
第三方机构如想转载华政税务微信文章,请原文转载(不得修改)。如文章内容有改动,须在发布前获得华政税务的审核批准。同时,请必须在文章内附以下信息及免责声明:
本通信中所含内容乃一般性信息,任何北京华政税务师事务所分支机构、其成员所或它们的关联机构(统称为 “华政税务集团”)并不因此构成提供任何专业建议或服务。任何华政税务集团内的机构均不对任何方因使用本通信而导致的任何损失承担责任。
王亚飞

