【编者按】《财政部 税务总局关于增值税法施行后增值税优惠政策衔接事项的公告》(财政部 税务总局公告2026年第10号)近日发布,此次政策对部分条款表述进行了调整优化,本文逐条拆解延续要点、变动细节,助企业快速抓准政策核心,从容应对税政衔接新阶段。 |
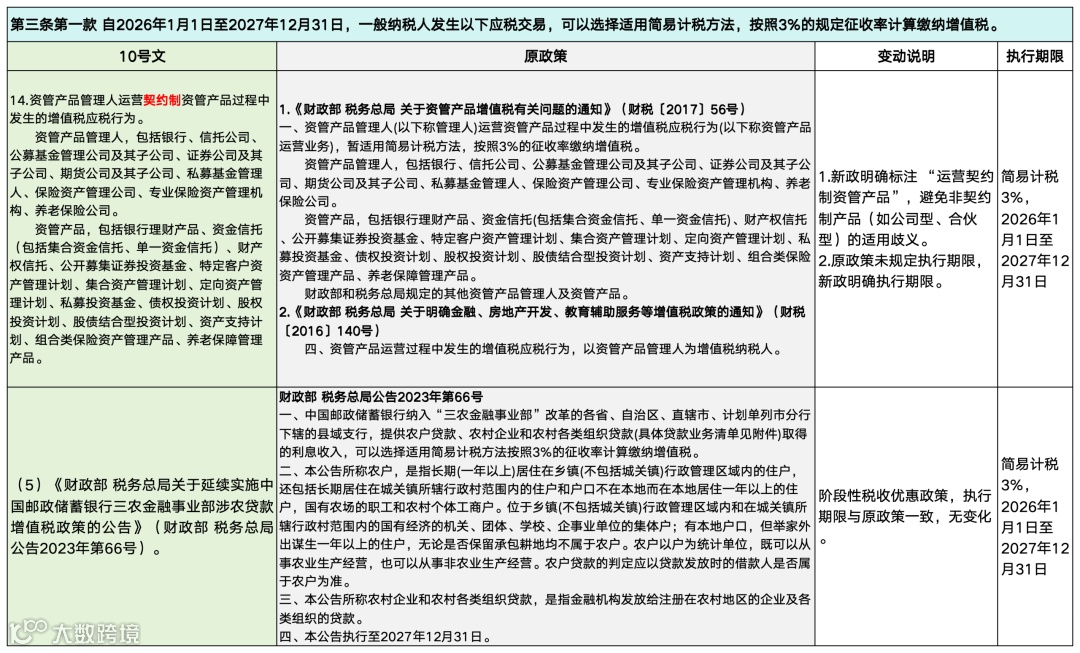
2026年1月30日,财政部与税务总局联合发布《财政部 税务总局关于增值税法施行后增值税优惠政策衔接事项的公告》(财政部 税务总局公告2026年第10号,以下简称“10号文”),作为《增值税法》正式施行后的关键衔接文件,10号文明确了多项税收优惠政策的衔接与延续。对于银行类金融企业而言,此次政策延续了原政策多项免税、简易计税等优惠,也对部分条款表述进行了调整、优化或明确执行期限。
敬请联系
王旭
合伙人
22年+ 国内税务经验
中税协专家库成员
北京市科技专家库成员
税务师
wangxu@hargent.com
本微信文章由华政税务为提供一般信息之用途所撰写,不构成华政税务的法律、税务或其他专业建议或服务;华政税务各成员机构或其关联企业不对任何主体因使用本文内容而导致的任何后果承担责任。
您可以全文转载,但不得修改,且须附注以上全部声明。如转载本文时修改任何内容,须在发布前取得华政税务的书面同意。

